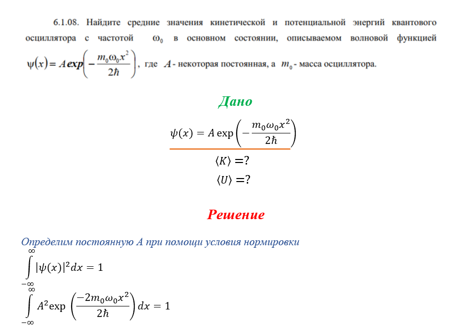
Для студентов МГТУ им. Н.Э.Баумана по предмету ФизикаЗадача 6.1Задача 6.1
4,915676
2023-03-062023-03-06СтудИзба
Задача 6.1 вариант 8
Описание
При покупке Вы можете получить подарок 20 руб.
Зачтено на максимальный балл!!!
Идеальное качество файлов, документов 💥 💥 💥
Не только копировать, а нужно понимать!
Характеристики решённой задачи
Предмет
Учебное заведение
Семестр
Номер задания
Вариант
Программы
Просмотров
7
Качество
Идеальное компьютерное
Размер
1,22 Mb
Список файлов
6.1.08.docx

Ваше удовлетворение является нашим приоритетом. Вставьте 5 звезд и позитивные комментарии сразу дам Вам подарок. Благодарю за использование моей службы!!