Для студентов МГТУ им. Н.Э.Баумана по предмету ФизикаЗадача 6.1Задача 6.1
4,90547188
2023-02-242023-02-24СтудИзба
Задача 6.1 вариант 1
Описание
Вариант 1 - ДЗ №2 - Задача 6.1.01
Зачтено на максимальный балл 💥 💥 💥
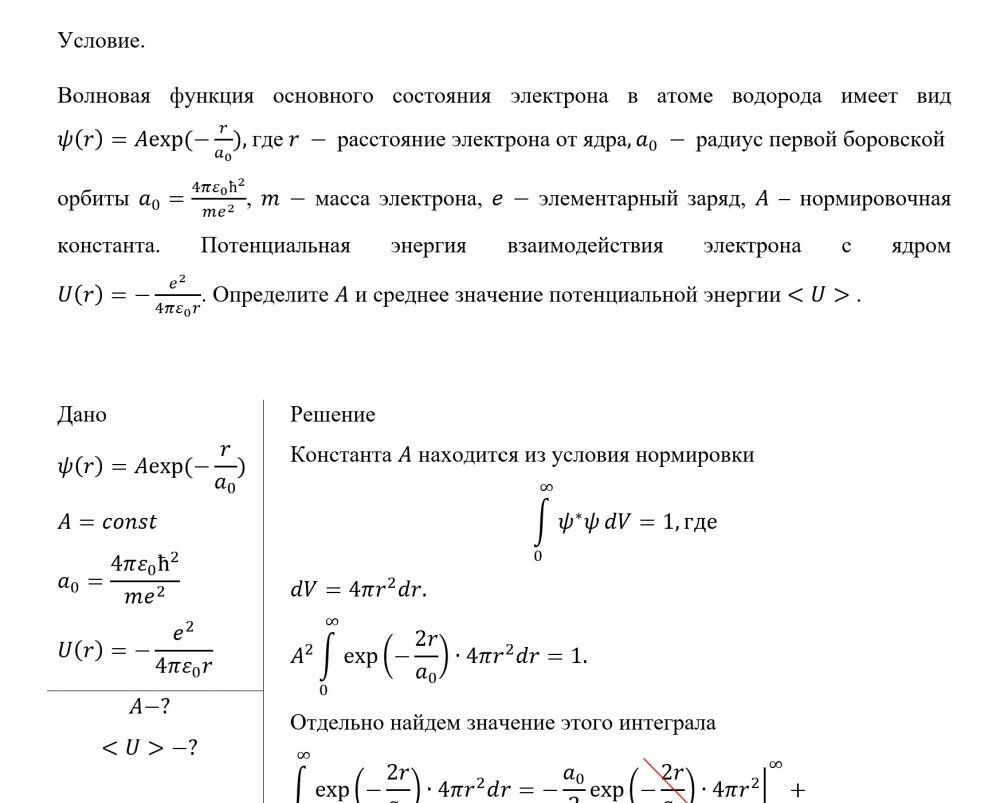
6.1.01. Волновая функция основного состояния электрона в атоме водорода имеет вид 0 exp a r r A , где r- расстояние электрона от ядра, a0 - радиус первой боровской орбиты ( 2 2 a0 4 0 me ), m - масса электрона, e - элементарный заряд, A- нормировочная константа. Потенциальная энергия взаимодействия электрона с ядром Ur e r0 2 4 . Определите A и среднее значение потенциальной энергии U .

Файлы условия, демо
Характеристики решённой задачи
Предмет
Учебное заведение
Семестр
Номер задания
Вариант
Программы
Просмотров
25
Размер
177,34 Kb
Список файлов
6.1.01.pdf
6.1.01.docx

Друзья, спасибо за доверие! Если вам понравилась работа – поставьте 5⭐ и напишите отзыв. Это поможет другим студентам, а мне даст силы делать ещё больше качественных материалов для вас 🔥