Задача 4: Волны вариант 19
Описание
Зачтено на максимальный балл
Задача 4-3 для вариантов с 18 по 22
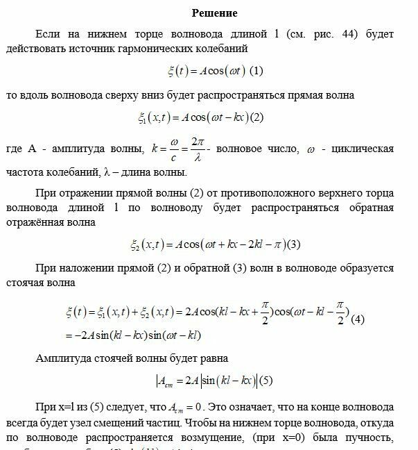
Для прямого вертикального волновода (трубы) длиной l , расположенного в среде (воздухе или воде), как указано на соответствующем рисунке, необходимо:
- вывести формулу для возможных частот продольных волн, возбуждаемых в волноводе, при которых в нём образуется стоячая волна;
- указать какая частота колебаний является основной, а какие частоты относятся к обертонам (к высшим гармоникам);
- определить частоту и длину волны i -ой гармоники;
- для этой гармоники нарисовать вдоль волновода качественную картину:
a) стоячей волны амплитуд смещений;
б) стоячей волны амплитуд давлений.
При этом необходимо учитывать то обстоятельство, что в том месте, где расположен узел стоячей волны смещений, то в этом месте будет пучность стоячей волны давлений и наоборот.
Исходные данные для каждого варианта задачи представлены в таблице № 18.
Скорость звука в воде с1 =1500 м/c, а в воздухе с2=340 м/c.
№ вар | Схема волновода | Среда | Длина волновода l, м | Определить i – ю гармонику | |
Внутри | Снаружи | ||||
19 | Рис.44 | вода | вода | 1,5 | 4 |




Файлы условия, демо
Характеристики решённой задачи
Список файлов

Комментарии
