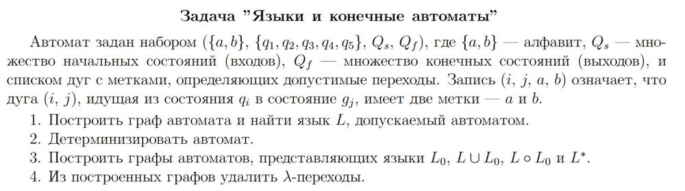
Для студентов МГТУ им. Н.Э.Баумана по предмету Дискретная математикаВариант 19- Задача "Языки и конечные автоматы"Вариант 19- Задача "Языки и конечные автоматы"
5,00511
2022-12-292022-12-29СтудИзба
ДЗ 1: Вариант 19- Задача "Языки и конечные автоматы" вариант 19
Бестселлер
Описание
Характеристики домашнего задания
Предмет
Учебное заведение
Семестр
Номер задания
Вариант
Просмотров
151
Качество
Фото рукописных листов
Размер
22,91 Mb
Список файлов
изображение_2022-12-29_194433675.png
изображение_2022-12-29_194442427.png
изображение_2022-12-29_194450721.png
изображение_2022-12-29_194516745.png
изображение_2022-12-29_194528723.png
Комментарии
Нет комментариев
Стань первым, кто что-нибудь напишет!
МГТУ им. Н.Э.Баумана


















