Для студентов МГТУ им. Н.Э.Баумана по предмету ФизикаЭлектромагнитная индукцияЭлектромагнитная индукция
5,00517
2021-11-092025-10-03СтудИзба
Задача 3: Электромагнитная индукция вариант 5
-62%
Описание
Зачтено на максимальный балл
Условие:
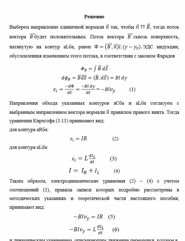
По двум гладким медным шинам, установленным вертикально в однородном магнитном поле В, скользит под действием силы тяжести медная перемычка массы m, которая замыкает электрическую цепь, приведенную на рисунке. Расстояние между шинами l. Сопротивления шин, перемычки и скользящих контактов, а также самоиндукция контура пренебрежимо малы. Найти закон движения перемычки Y(t) при условии, что начальная скорость, ток через индуктивность и заряд на конденсаторе равны 0, Y(0)=0.
Дано для варианта 5:
, № Рис.: 3.1.4



Файлы условия, демо
Характеристики решённой задачи
Предмет
Учебное заведение
Семестр
Номер задания
Вариант
Программы
Просмотров
295
Размер
222,81 Kb
Список файлов
Вариант 5 - Домашнее задание №3 - Электромагнитная индукция.docx

Друзья, спасибо за доверие! Если вам понравилась работа – поставьте 5⭐ и напишите отзыв. Это поможет другим студентам, а мне даст силы делать ещё больше качественных материалов для вас 🔥