Для студентов МГТУ им. Н.Э.Баумана по предмету ФизикаМагнитостатикаМагнитостатика
5,0057
2021-10-232025-10-03СтудИзба
Задача 2: Магнитостатика вариант 5
-62%
Описание
Зачтено на максимальный балл
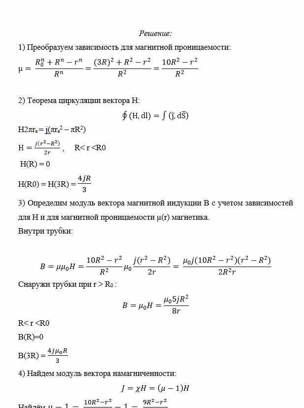
Условие:
Условие: Проводник с током, равномерно распределённым по его поперечному сечению с плотность j, имеет форму трубки круглого поперечного сечения, внешний и внутренний радиусы которого равны R0 и R соответственно. Магнитная проницаемость магнетика задана зависимостью µ=f(r), где r – расстояние от оси трубки. Найти зависимость индукции В и напряженности Н магнитного поля, а также намагниченности J среды в зависимости от радиальной координаты R
Функция μ = f(r) имеет вид: μ =
Значения параметров n = 3 и R0/R = 3/1.



Файлы условия, демо
Характеристики решённой задачи
Предмет
Учебное заведение
Семестр
Номер задания
Вариант
Программы
Просмотров
363
Размер
419,49 Kb
Список файлов
Вариант 5 - Домашнее задание №2 - Магнитостатика.docx

Друзья, спасибо за доверие! Если вам понравилась работа – поставьте 5⭐ и напишите отзыв. Это поможет другим студентам, а мне даст силы делать ещё больше качественных материалов для вас 🔥