Для студентов МГТУ им. Н.Э.Баумана по предмету ФизикаСжатая, полная лекция по Физике (Часть - Ядерная физика)Сжатая, полная лекция по Физике (Часть - Ядерная физика)
4,9957522
2022-11-222022-11-22СтудИзба
Лекции: Сжатая, полная лекция по Физике (Часть - Ядерная физика)
Описание
В данной лекции приведёны основные, важные понятия (Определение, формулы, коэффициенты)
Помочь Вам полегче понимать курс лекции по физике "Часть - Ядерная физика "!
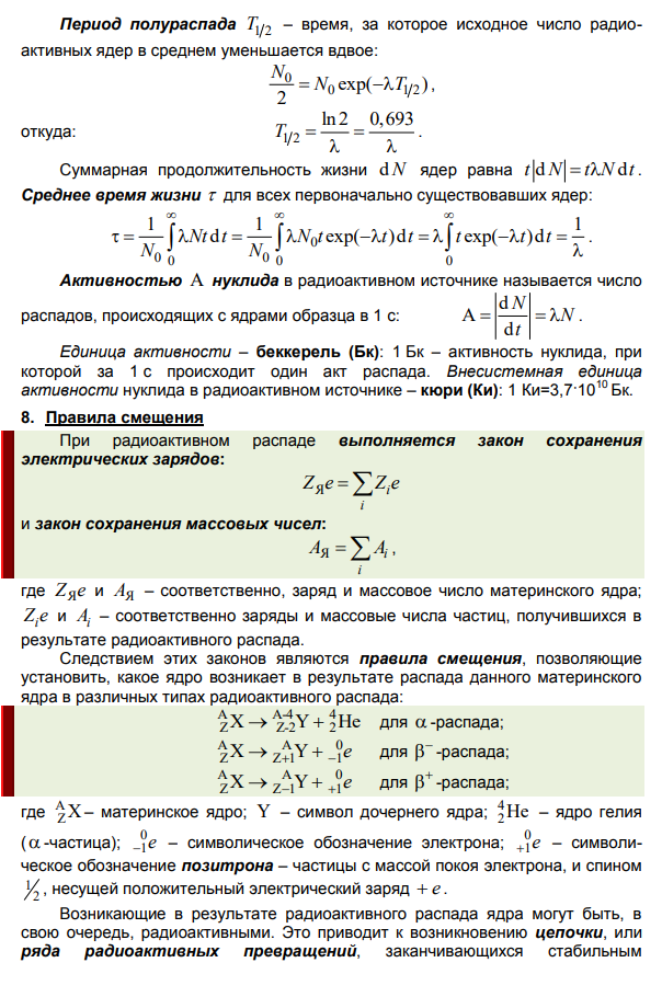
ДЕМО


Характеристики лекций
Тип
Предмет
Учебное заведение
Семестр
Программы
Просмотров
3
Качество
Идеальное компьютерное
Размер
976,24 Kb
Список файлов
ЯДЕРНАЯ ФИЗИКА..pdf

Если работа Вам была полезна, Пожалуйста, потратьте несколько секунд, чтобы оставить нам 5 ЗВЁЗД и положительный отзывы. Мы Вам глубоко признателены!