Для студентов МГТУ им. Н.Э.Баумана по предмету ФизикаЗадача 5.1 + Задача 5.2Задача 5.1 + Задача 5.2
4,97514430
2023-06-032025-02-11СтудИзба
Вариант 2 - ДЗ №1 - Задачи 5.1.02 и 5.2.02
ДЗ 1: Задача 5.1 + Задача 5.2 вариант 2
-25%
Описание
Задачи из типовика №1, зачтены на максимальный балл
Задача 1:
Задача 2:
Показать/скрыть дополнительное описание
Задача 1:


Задача 2:


Показать/скрыть дополнительное описание
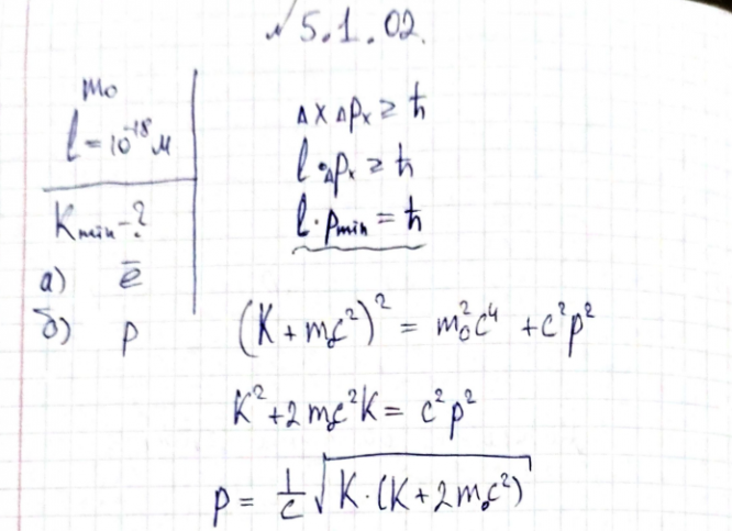
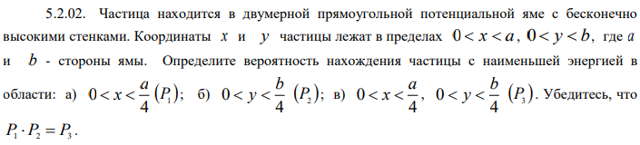
На какую кинетическую энергию должен быть рассчитан ускоритель заряженных частиц с массой покоя m0 , чтобы с их помощью можно было исследовать структуры с линейными размерами l ? Частица находится в двумерной прямоугольной потенциальной яме с бесконечно высокими стенками. Координаты x и y частицы лежат в пределах 0 x a , 0 y b , где a и b - стороны ямы. .
Характеристики домашнего задания
Предмет
Учебное заведение
Семестр
Номер задания
Вариант
Просмотров
10
Качество
Скан рукописных листов
Размер
1,79 Mb
Список файлов
5.2.02 432.pdf
5.1.02 433.pdf

Спасибо за покупку! Я буду очень рад, если поставишь справедливую оценку купленному файлу :3 Ищи больше работ в моём профиле, там много нужного тебе!