Для студентов МГТУ им. Н.Э.Баумана по предмету ФизикаЗадача 6.1 + Задача 6.2Задача 6.1 + Задача 6.2
5,00516
2023-02-242024-09-03СтудИзба
ДЗ 2: Задача 6.1 + Задача 6.2 вариант 2
-70%
Описание
Вариант 2 - Домашнее задание №2 - Задача 6.1.02 и 6.2.02
Зачтено на максимальный балл 💥 💥 💥
Вариант 2 - ДЗ №2 - Задача 6.1.02
6.1.02. Частица находится в двумерной квадратной потенциальной яме с непроницаемыми стенками во втором возбужденном состоянии. Найдите среднее значение квадрата импульса частицы 2 p , если сторона ямы равна a .
Вариант 2 - ДЗ №2 - Задача 6.2.02
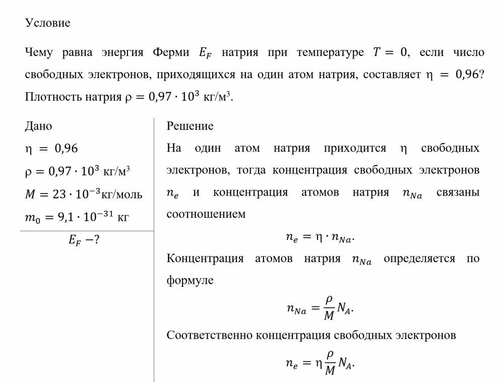
Чему равна энергия Ферми натрия при температуре , если число свободных электронов, приходящихся на один атом натрия, составляет ? Плотность натрия кг/м3. ![]()

Характеристики домашнего задания
Предмет
Учебное заведение
Семестр
Номер задания
Вариант
Программы
Теги
Просмотров
458
Размер
613,11 Kb
Список файлов
6.2.02.pdf
6.2.02.docx
6.1.02.doc
6.1.02.pdf

Друзья, спасибо за доверие! Если вам понравилась работа – поставьте 5⭐ и напишите отзыв. Это поможет другим студентам, а мне даст силы делать ещё больше качественных материалов для вас 🔥