Для студентов МГТУ им. Н.Э.Баумана по предмету ФизикаЗадача 5.1 + Задача 5.2Задача 5.1 + Задача 5.2
5,0051
2023-03-032025-02-11СтудИзба
Вариант 14 - ДЗ №1 - Задачи 5.1.14 и 5.2.14
ДЗ 1: Задача 5.1 + Задача 5.2 вариант 14
-25%
Описание
Задачи из типовика №1, зачтены на максимальный балл
Задача 1:
Задача 2:
Показать/скрыть дополнительное описание
Задача 1:


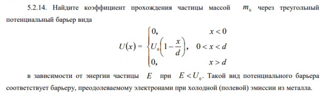
Задача 2:


Типовой расчёт по физике МГТУ 4 семестр домашнее задание.
Файлы условия, демо
Характеристики домашнего задания
Предмет
Учебное заведение
Семестр
Номер задания
Вариант
Просмотров
28
Качество
Фото рукописных листов
Размер
324,5 Kb
Список файлов
5.1.14 и 5.2.14.pdf

Спасибо за покупку! Я буду очень рад, если поставишь справедливую оценку купленному файлу :3 Ищи больше работ в моём профиле, там много нужного тебе!