Для студентов МГТУ им. Н.Э.Баумана по предмету ФизикаЭлектромагнитная индукция + Электромагнитные волныЭлектромагнитная индукция + Электромагнитные волны
5,00553
2022-11-102024-09-06СтудИзба
ДЗ 2: Электромагнитная индукция + Электромагнитные волны вариант 1
-44%
Описание
Не только копировать, а нужно понимать!
Вариант 1 - ДЗ №3 - Электромагнитная индукция
По двум гладким медным шинам, установленным вертикально в однородном магнитном поле В, скользит под действием силы тяжести медная перемычка массы m, которая замыкает электрическую цепь, приведенную на рисунке. Расстояние между шинами l. Сопротивления шин, перемычки и скользящих контактов, а также самоиндукция контура пренебрежимо малы. Найти закон движения перемычки Y(t) при условии, что начальная скорость, ток через индуктивность и заряд на конденсаторе равны 0, Y(0)=Y0.
Дано для варианта 1:
Не только копировать, а нужно понимать!
Вариант 1 - ДЗ №3 - Электромагнитная индукция

По двум гладким медным шинам, установленным вертикально в однородном магнитном поле В, скользит под действием силы тяжести медная перемычка массы m, которая замыкает электрическую цепь, приведенную на рисунке. Расстояние между шинами l. Сопротивления шин, перемычки и скользящих контактов, а также самоиндукция контура пренебрежимо малы. Найти закон движения перемычки Y(t) при условии, что начальная скорость, ток через индуктивность и заряд на конденсаторе равны 0, Y(0)=Y0.
Дано для варианта 1:




Не только копировать, а нужно понимать!
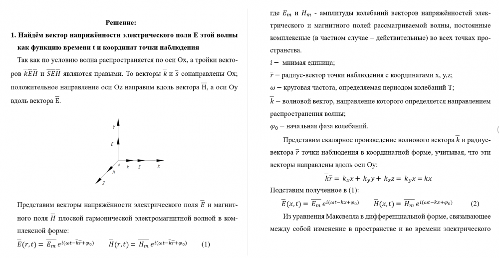
Вариант 1 - ДЗ № 4 - Электромагнитные волны






Файлы условия, демо
Характеристики домашнего задания
Предмет
Учебное заведение
Семестр
Номер задания
Вариант
Программы
Просмотров
708
Качество
Идеальное компьютерное
Размер
4,37 Mb
Список файлов
Electromagnetic waves variant 1.docx
Physic Homework Electromagnetic induction variant 1.docx
dz1_2_3.pdf

Привет всем! Я автор на Студизбе. Я надеюсь что, не только дам Вам файлы с ответом но и знание. Не только копировать, а нужно понимать! Вставьте 5 звезд и позитивные комментарии сразу дам Вам подарок