Для студентов МГТУ им. Н.Э.Баумана по предмету ФизикаКолебания + ВолныКолебания + Волны
5,00543
2024-09-03СтудИзба

ДЗ 2: Колебания + Волны вариант 4

-70%

Описание

Вариант 4 - ДЗ №3 + ДЗ №4 - Колебания + Волны

Зачтено на максимальный балл 💥💥💥

Спасибо за покупку 🥰🥰🥰

Условие:

Пример решения

Вариант 4 - ДЗ №3 - Колебания
Для механических систем (МС), расположенных на горизонтальной плоскости и представленных на рис. 22 – 25, определить круговую частоту и период собственных незатухающих колебаний. Значения масс шариков, жёсткость соединяющих их пружин, а также другие исходные данные приведены в табл. 8. Трением шариков при их движении о контактную горизонтальную плоскость пренебречь.
ВарРисmkl0lrV1V2
224,250,7m*1,3k*1,1l*1,4l*1,9r*00,6u*
Для конкретной колебательной системы (КС), представленной на соответствующем рисунке, необходимо:
1. Вывести дифференциальное уравнение малых свободных затухающих колебаний, если сила сопротивления движению тела КС пропорциональна скорости, т.е., где r - коэффициент сопротивления.
2. Определить круговую частоту и период T0 свободных незатухающих колебаний.
3. Найти круговую частоту и период T свободных затухающих колебаний.
4. Вычислить логарифмический декремент затухания.
5. Определить, используя начальные условия задачи и исходные данные, начальные амплитуду A0 и фазу колебаний.
6. Написать с учетом найденных значений уравнение колебаний.
Другие исходные данные и начальные условия задачи для каждого варианта задания приведены в табл. 8 – 15.
2022г Вариант 4 - ДЗ №4 - Волны

Зачтено на максимальный балл

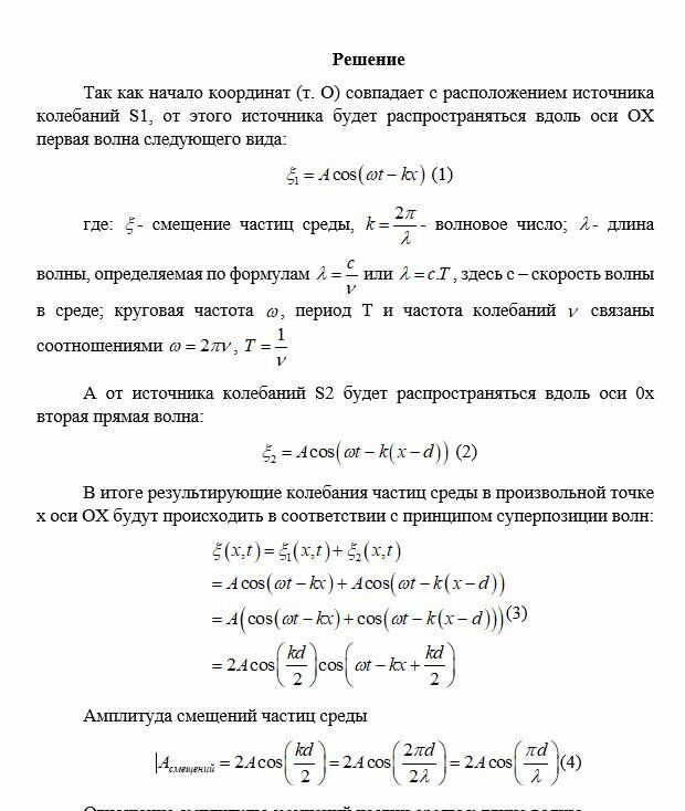
В среде на расстоянии d друг от друга находятся одинаковые излучатели плоских продольных, акустических, монохроматических волн (S1 и S2, рис.34). Оба излучателя колеблются по закону , где - смещение излучателя из положения равновесия при колебаниях, A - амплитуда, ω - круговая частота при колебаниях излучателя.
Исходные данные для каждого варианта задания представлены в таблице № 16
№ варЧастота υ
кГц
Амплитуда А,
мм
d, мl, мСредаСкорость волны в среде с, м/с
4100,30,930вода1500
Необходимо:
- Вывести уравнение колебаний частиц среды в точке М, находящейся на расстоянии l от второго излучателя. Считать, что направления колебаний частиц среды в точке М совпадают с осью x;
- Определить отношение амплитуды смещений частиц среды к длине волны l;
- Вывести уравнение колебаний скорости частиц среды в точке М. Найти амплитуду скорости частиц среды и её отношение к скорости распространения волны;
- Вывести уравнение колебаний деформаций частиц среды в точке М. Найти связь амплитуды деформаций с амплитудой скорости частиц среды.

Характеристики домашнего задания

Предмет
Учебное заведение
Семестр
Номер задания
Вариант
Программы
Просмотров
916
Качество
Идеальное компьютерное
Размер
3,3 Mb

Список файлов

Вариант 4 - ДЗ №3+ДЗ №4
Вариант 4 - ДЗ №3 - Колебания
1.JPG
2.JPG
3.JPG
4.JPG
phys_dz_2_sem.pdf
Вариант 4 - ДЗ №3.docx
Вариант 4 - ДЗ №3.pdf
Вариант 4 - ДЗ №4 - Волны
1.JPG
2.JPG
Capture.JPG
phys_dz_2_sem.pdf
Вариант 4 - ДЗ №4 - Волны.docx
Вариант 4 - ДЗ №4 - Волны.pdf
Картинка-подпись
Друзья, спасибо за доверие! Если вам понравилась работа – поставьте 5⭐ и напишите отзыв. Это поможет другим студентам, а мне даст силы делать ещё больше качественных материалов для вас 🔥

Комментарии

Нет комментариев
Стань первым, кто что-нибудь напишет!
Поделитесь ссылкой:
Цена: 1 499 450 руб.
Расширенная гарантия +3 недели гарантии, +10% цены
Рейтинг покупателей
5 из 5
Поделитесь ссылкой:
Сопутствующие материалы

Подобрали для Вас услуги

-20%
Вы можете использовать домашнюю работу для примера, а также можете ссылаться на неё в своей работе. Авторство принадлежит автору работы, поэтому запрещено копировать текст из этой работы для любой публикации, в том числе в свою домашнюю работу в учебном заведении, без правильно оформленной ссылки. Читайте как правильно публиковать ссылки в своей работе.
Свежие статьи
Популярно сейчас
А знаете ли Вы, что из года в год задания практически не меняются? Математика, преподаваемая в учебных заведениях, никак не менялась минимум 30 лет. Найдите нужный учебный материал на СтудИзбе!
Ответы на популярные вопросы
Да! Наши авторы собирают и выкладывают те работы, которые сдаются в Вашем учебном заведении ежегодно и уже проверены преподавателями.
Да! У нас любой человек может выложить любую учебную работу и зарабатывать на её продажах! Но каждый учебный материал публикуется только после тщательной проверки администрацией.
Вернём деньги! А если быть более точными, то автору даётся немного времени на исправление, а если не исправит или выйдет время, то вернём деньги в полном объёме!
Да! На равне с готовыми студенческими работами у нас продаются услуги. Цены на услуги видны сразу, то есть Вам нужно только указать параметры и сразу можно оплачивать.
Отзывы студентов
Ставлю 10/10
Все нравится, очень удобный сайт, помогает в учебе. Кроме этого, можно заработать самому, выставляя готовые учебные материалы на продажу здесь. Рейтинги и отзывы на преподавателей очень помогают сориентироваться в начале нового семестра. Спасибо за такую функцию. Ставлю максимальную оценку.
Лучшая платформа для успешной сдачи сессии
Познакомился со СтудИзбой благодаря своему другу, очень нравится интерфейс, количество доступных файлов, цена, в общем, все прекрасно. Даже сам продаю какие-то свои работы.
Студизба ван лав ❤
Очень офигенный сайт для студентов. Много полезных учебных материалов. Пользуюсь студизбой с октября 2021 года. Серьёзных нареканий нет. Хотелось бы, что бы ввели подписочную модель и сделали материалы дешевле 300 рублей в рамках подписки бесплатными.
Отличный сайт
Лично меня всё устраивает - и покупка, и продажа; и цены, и возможность предпросмотра куска файла, и обилие бесплатных файлов (в подборках по авторам, читай, ВУЗам и факультетам). Есть определённые баги, но всё решаемо, да и администраторы реагируют в течение суток.
Маленький отзыв о большом помощнике!
Студизба спасает в те моменты, когда сроки горят, а работ накопилось достаточно. Довольно удобный сайт с простой навигацией и огромным количеством материалов.
Студ. Изба как крупнейший сборник работ для студентов
Тут дофига бывает всего полезного. Печально, что бывают предметы по которым даже одного бесплатного решения нет, но это скорее вопрос к студентам. В остальном всё здорово.
Спасательный островок
Если уже не успеваешь разобраться или застрял на каком-то задание поможет тебе быстро и недорого решить твою проблему.
Всё и так отлично
Всё очень удобно. Особенно круто, что есть система бонусов и можно выводить остатки денег. Очень много качественных бесплатных файлов.
Отзыв о системе "Студизба"
Отличная платформа для распространения работ, востребованных студентами. Хорошо налаженная и качественная работа сайта, огромная база заданий и аудитория.
Отличный помощник
Отличный сайт с кучей полезных файлов, позволяющий найти много методичек / учебников / отзывов о вузах и преподователях.
Отлично помогает студентам в любой момент для решения трудных и незамедлительных задач
Хотелось бы больше конкретной информации о преподавателях. А так в принципе хороший сайт, всегда им пользуюсь и ни разу не было желания прекратить. Хороший сайт для помощи студентам, удобный и приятный интерфейс. Из недостатков можно выделить только отсутствия небольшого количества файлов.
Спасибо за шикарный сайт
Великолепный сайт на котором студент за не большие деньги может найти помощь с дз, проектами курсовыми, лабораторными, а также узнать отзывы на преподавателей и бесплатно скачать пособия.
Популярные преподаватели
Добавляйте материалы
и зарабатывайте!
Продажи идут автоматически
6945
Авторов
на СтудИзбе
265
Средний доход
с одного платного файла
Обучение Подробнее
{user_main_secret_data}