Для студентов МГТУ им. Н.Э.Баумана по предмету Интегралы и дифференциальные уравнения (ИиДУ)Дифференциальные уравненияДифференциальные уравнения
4,85513
2023-04-032024-09-06СтудИзба
Дифференциальные уравнения вариант 4
ДЗ 2: Дифференциальные уравнения вариант 4
-43%
Описание
Не только копировать, а нужно понимать!
Вариант 3-ДЗ №2 - Дифференциальные уравнения 2022г (ФН2)
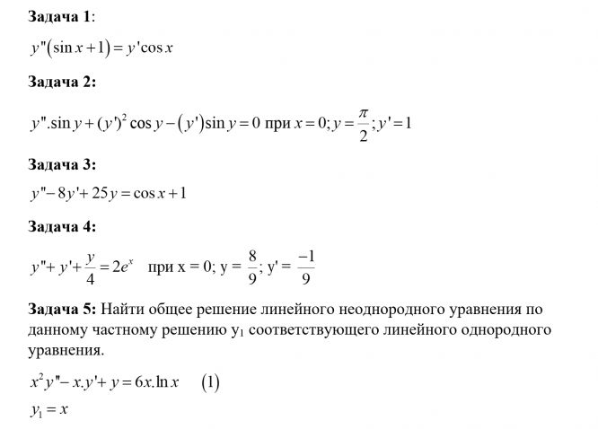
Для данных дифференциальных уравнений (задачи 1-4) найти общее решение (общие интегралы) или частные решения (частные интегралы) для указанных начальных условий.

Для данных дифференциальных уравнений (задачи 1-4) найти общее решение (общие интегралы) или частные решения (частные интегралы) для указанных начальных условий.
Задача 1:
Задача 2:
Задача 3:
Задача 4:
Задача 5: Найти общее решение линейного неоднородного уравнения по данному частному решению у1 соответствующего линейного однородного уравнения.Показать/скрыть дополнительное описание
Для данных дифференциальных уравнений (задачи 1-4) найти общее решение (общие интегралы) или частные решения (частные интегралы) для указанных начальных условий. Задача 1: Задача 2: Задача 3: Задача 4: Задача 5: Найти общее решение линейного неоднородного уравнения по данному частному решению у1 соответствующего линейного однородного уравнения. .
Файлы условия, демо
Характеристики домашнего задания
Учебное заведение
Семестр
Номер задания
Вариант
Программы
Просмотров
143
Качество
Идеальное компьютерное
Размер
181,39 Kb
Список файлов
variant_4.docx

Привет всем! Я автор на Студизбе. Я надеюсь что, не только дам Вам файлы с ответом но и знание. Не только копировать, а нужно понимать! Вставьте 5 звезд и позитивные комментарии сразу дам Вам подарок