Для студентов КНИТУ им. Туполева по предмету Электротехника и электроникаРасчет параметров и характеристик электрических цепей и электронных устройствРасчет параметров и характеристик электрических цепей и электронных устройств
5,0053307
2025-06-242025-06-24СтудИзба
Курсовая работа: Расчет параметров и характеристик электрических цепей и электронных устройств вариант 16
Описание
ЗАДАНИЕ 1. Расчет частотных характеристик электрической цепи.
в) комплексную функцию коэффициента передачи напряжения KU(jw), его АЧХ KU(w) и ФЧХ jк (w).
ЗАДАНИЕ 2. Расчет линейной цепи при импульсном воздействии.
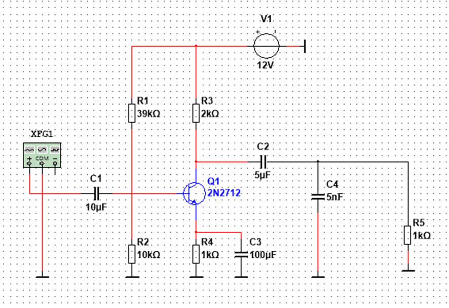
ЗАДАНИЕ 3. Расчет параметров усилительного каскада с RC- связью согласно заданию своего варианта.
Провести моделирование разработанных схем с помощью программы EWB (Multisim). Сравнить результаты моделирования с исходными данными и результатами расчета.
Параметры элементов:
R1 = 39 кОм, R2 = 10 кОм, Rэ = 1кОм, СЭ = 100 мкФ, h22 = 1,5.10-4 кОм, СФ = 20 мкФ;
Rк = 1,5 кОм, Rн =1,5 кОм, Ср1 =20 мкФ; Ср2 = 4 мкФ, С0 = С10 = 15 нФ, h11 = 0,7 кОм, h21 = 40.
Задание 4. Расчет устройств, содержащих операционный усилитель согласно заданию своего варианта.
Провести моделирование разработанных схем с помощью программы EWB (Multisim). Сравнить результаты моделирования с исходными данными и результатами расчета.
ЗАДАНИЕ 1. Рассчитать коэффициент усиления инвертирующего усилителя, приняв R1=6 кОм, R2=50 кОм. Нарисовать временные диаграммы входного и выходного сигналов, считая входной сигнал гармоническим с амплитудой 100мВ.
ЗАДАНИЕ 2. Рассчитать выходное напряжение неинвертирующего усилителя, приняв R1=6 кОм, R2=50 кОм, Uвх=100мВ. Нарисовать временные диаграммы входного и выходного сигналов, считая входной сигнал гармоническим с амплитудой 100 мВ.
ЗАДАНИЕ 3. Рассчитать выходное напряжение дифференциального усилителя, приняв R1=6 кОм R2=50 кОм, R3=R4=100кОм, Uвх1=Uвх2=100 мВ. Объяснить результат расчета.
ЗАДАНИЕ 4. Рассчитать и построить график АЧХ коэффициента передачи дифференцирующего усилителя для диапазона частот (20...20.103)Гц, приняв R=100 кОм, С=20 нФ.
Нарисовать временную диаграмму выходного сигнала дифференцирующего усилителя считая, что выходной сигнал периодическая последовательность однополярных импульсов с амплитудой 1В, частотой 100Гц.
ЗАДАНИЕ 5. Повторить задание 4 для схемы интегрирующего усилителя считая R=100 кОм, С=20 нФ.
- Для электрической цепи рассчитать:
в) комплексную функцию коэффициента передачи напряжения KU(jw), его АЧХ KU(w) и ФЧХ jк (w).
- Построить графики ZВХ(w), jz(w), KU(w),jк(w), при заданных элементах схемы в абсолютном и логарифмическом масштабе по оси частот.
- Построить годографы ZВХ(jw), KU(jw).
- Определить характерные частоты.
- Качественно объяснить ход построенных зависимостей.
-
ЗАДАНИЕ 2. Расчет линейной цепи при импульсном воздействии.
- Для заданной электрической цепи рассчитать классическим и операторным методом переходную характеристику.
- Построить график переходной характеристики.
- Определить по графикам параметры переходной характеристики: постоянные времени , время установления tуст (на уровне 0,9) и сравнить их с расчетными.
- Качественно объяснить характер переходной характеристики.
ЗАДАНИЕ 3. Расчет параметров усилительного каскада с RC- связью согласно заданию своего варианта.
Провести моделирование разработанных схем с помощью программы EWB (Multisim). Сравнить результаты моделирования с исходными данными и результатами расчета.
Параметры элементов:
R1 = 39 кОм, R2 = 10 кОм, Rэ = 1кОм, СЭ = 100 мкФ, h22 = 1,5.10-4 кОм, СФ = 20 мкФ;
Rк = 1,5 кОм, Rн =1,5 кОм, Ср1 =20 мкФ; Ср2 = 4 мкФ, С0 = С10 = 15 нФ, h11 = 0,7 кОм, h21 = 40.

Задание 4. Расчет устройств, содержащих операционный усилитель согласно заданию своего варианта.
Провести моделирование разработанных схем с помощью программы EWB (Multisim). Сравнить результаты моделирования с исходными данными и результатами расчета.
ЗАДАНИЕ 1. Рассчитать коэффициент усиления инвертирующего усилителя, приняв R1=6 кОм, R2=50 кОм. Нарисовать временные диаграммы входного и выходного сигналов, считая входной сигнал гармоническим с амплитудой 100мВ.
ЗАДАНИЕ 2. Рассчитать выходное напряжение неинвертирующего усилителя, приняв R1=6 кОм, R2=50 кОм, Uвх=100мВ. Нарисовать временные диаграммы входного и выходного сигналов, считая входной сигнал гармоническим с амплитудой 100 мВ.
ЗАДАНИЕ 3. Рассчитать выходное напряжение дифференциального усилителя, приняв R1=6 кОм R2=50 кОм, R3=R4=100кОм, Uвх1=Uвх2=100 мВ. Объяснить результат расчета.
ЗАДАНИЕ 4. Рассчитать и построить график АЧХ коэффициента передачи дифференцирующего усилителя для диапазона частот (20...20.103)Гц, приняв R=100 кОм, С=20 нФ.
Нарисовать временную диаграмму выходного сигнала дифференцирующего усилителя считая, что выходной сигнал периодическая последовательность однополярных импульсов с амплитудой 1В, частотой 100Гц.
ЗАДАНИЕ 5. Повторить задание 4 для схемы интегрирующего усилителя считая R=100 кОм, С=20 нФ.
Характеристики курсовой работы
Предмет
Учебное заведение
Вариант
Просмотров
1
Качество
Идеальное компьютерное
Размер
2,92 Mb
Список файлов
kr_eie_v16.docx

Если нужен другой вариант работы или отдельная задача из любой работы, пишите в комментарии