Для студентов по предмету Электротехника (ЭлТех)Для электрической цепи переменного тока (рис. 1) выполнить: а) определить токи во всех ветвях; б) построить векторную диаграмму токов и топографическуДля электрической цепи переменного тока (рис. 1) выполнить: а) определить токи во всех ветвях; б) построить векторную диаграмму токов и топографическу
5,0057
2021-11-222021-11-22СтудИзба
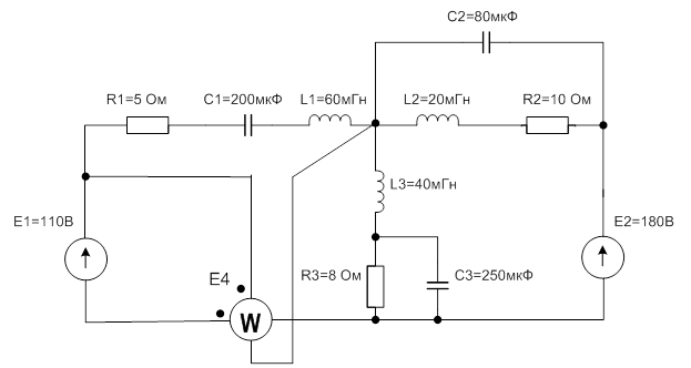
Для электрической цепи переменного тока (рис. 1) выполнить: а) определить токи во всех ветвях; б) построить векторную диаграмму токов и топографическую диаграмму напряжений; в) составить баланс активных и реактивных мощностей; г) определить показания
Описание
Для электрической цепи переменного тока (рис. 1) выполнить:
а) определить токи во всех ветвях;
б) построить векторную диаграмму токов и топографическую диаграмму напряжений;
в) составить баланс активных и реактивных мощностей;
г) определить показания ваттметра.
Параметры элементов цепи приведены в таблице 2.
α = 650 ;f = 50 Гц
Рисунок 1.
Дано:
E1 = 110 В ; E2 = 180 В ; α = 65 град; L1 = 60 мГн; L2 = 20 мГн ; L3 = 40 мГн ; R1 = 5 Ом; R2 = 10 Ом; R3 = 8 Ом; C1 = 200 мкФ; C2 = 80 мкФ; C3 = 250 мкФ.
Характеристики решённой задачи
Предмет
Программы
Просмотров
64
Качество
Идеальное компьютерное
Размер
119,78 Kb
Список файлов
