ДЗ 1: Расчёт линейных цепей постоянного тока вариант 12
Описание
Вариант 12 - ДЗ № 1 - Расчёт линейных цепей постоянного тока
⭐ Работа уже готова и проверена преподавателями
🏅 Сдана на максимальный балл – более 100 успешных сдач
📖 Полное соответствие методическим указаниям МГТУ им. Н.Э. Баумана
✅ Что вы получите:
🧾 Готовые расчёты и выводы
📑 Оформление по ГОСТ и требованиям кафедры
💻 Файл в удобном формате
🌟 Почему выбирают именно эту работу:
🔝 Более 100 проданных работ, рейтинг автора 5/5
🎯 Гарантия успешной сдачи – работа проверена и одобрена
⏳ Экономия времени – скачивай и сдавай без доработок
🔒 Конфиденциальность – ваши данные под защитой
🚀 Сделайте шаг к лёгкой сдаче:
👉 Нажмите «Купить» и скачайте готовый файл прямо сейчас
🔥 Не тратьте время на написание – решение уже ждёт вас!
Спасибо за покупку 🥰🥰 🥰
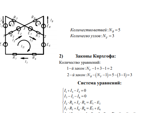
Необходимо: 1. Начертить в соответствии с вариантом задания расчетную электрическую схему, записать исходные данные и определить в схеме количество ветвей и узлов. 2. Составить уравнения для расчета токов в ветвях схемы непосредственным применением законов Кирхгофа. 3. Определить токи в ветвях схемы методом узловых потенциалов. 4. Определить токи в ветвях схемы методом контурных токов. 5. Определить методом эквивалентного генератора ток в ветви с резистором, указанным в варианте задания. 6. Подставить рассчитанные значения токов в уравнения, составленные по законам Кирхгофа, и проверить их выполнение. 7. Рассчитать баланс мощности

Характеристики домашнего задания
Список файлов
