Для студентов МГТУ им. Н.Э.Баумана по предмету Электронные вычислительные машины (ЭВМ)Отчет по учебной практике - ИУ1 - Рунге-КуттыОтчет по учебной практике - ИУ1 - Рунге-Кутты
4,90547130
2021-05-142021-05-14СтудИзба
Отчёт по практике: Отчет по учебной практике - ИУ1 - Рунге-Кутты
Описание
Цель заданияРеализовать неявный метод Рунге-Кутты 4 порядка. Сравнить по быстродействию и вычислительной устойчивости с соответствующим явным методом. Показать, когда один метод теряет вычислительную устойчивость, а другой, наоборот, ее еще сохраняет.
Введение
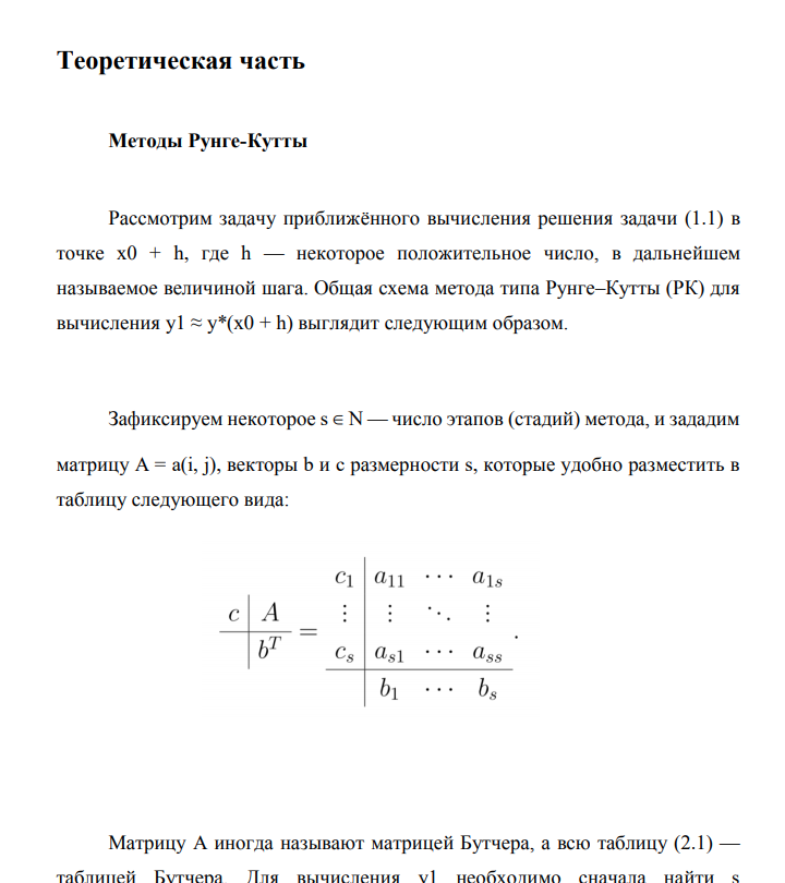
В данном учебном задании мы реализовали явный и неявный методы Рунге-Кутты 4 порялка. А также сравнили их быстродействие и вычислительную устойчивость
![]()
Введение
В данном учебном задании мы реализовали явный и неявный методы Рунге-Кутты 4 порялка. А также сравнили их быстродействие и вычислительную устойчивость


Характеристики отчёта по практике
Учебное заведение
Просмотров
12
Размер
676,13 Kb
Список файлов
Отчет по учебной практике - ИУ1 - Рунге-Кутты.pdf

Друзья, спасибо за доверие! Если вам понравилась работа – поставьте 5⭐ и напишите отзыв. Это поможет другим студентам, а мне даст силы делать ещё больше качественных материалов для вас 🔥