Для студентов по предмету Экономикастоимость основных фондов к концу годастоимость основных фондов к концу года
5,0053347
2025-02-252025-02-25СтудИзба
Задача: стоимость основных фондов к концу года
Описание
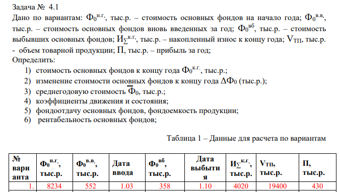
Дано по вариантам: Ф0 н.г. , тыс.р. – стоимость основных фондов на начало года; Ф0 в.в. , тыс.р. – стоимость основных фондов вновь введенных за год; Ф0 вб, тыс.р. – стоимость выбывших основных фондов; И∑ к.г. , тыс.р. – накопленный износ к концу года; VТП, тыс.р. - объем товарной продукции; П, тыс.р. – прибыль за год; Определить:
1) стоимость основных фондов к концу года Ф0 к.г. , тыс.р.;
2) изменение стоимости основных фондов к концу года ∆Ф0 (тыс.р.); 3) среднегодовую стоимость Ф0, тыс.р.;
4) коэффициенты движения и состояния;
5) фондоотдачу основных фондов, фондоемкость продукции;
6) рентабельность основных фондов;
![]()
1) стоимость основных фондов к концу года Ф0 к.г. , тыс.р.;
2) изменение стоимости основных фондов к концу года ∆Ф0 (тыс.р.); 3) среднегодовую стоимость Ф0, тыс.р.;
4) коэффициенты движения и состояния;
5) фондоотдачу основных фондов, фондоемкость продукции;
6) рентабельность основных фондов;

Характеристики решённой задачи
Предмет
Просмотров
1
Качество
Идеальное компьютерное
Размер
596,69 Kb
Список файлов
вариант 7-1-2.pdf

Если нужен другой вариант работы или отдельная задача из любой работы, пишите в комментарии