Для студентов МГТУ им. Н.Э.Баумана по предмету Экономика предприятияКурсовая работа - Вариант 426 (Б=40 тыс,стоимость=165 руб./шт)Курсовая работа - Вариант 426 (Б=40 тыс,стоимость=165 руб./шт)
4,90547111
2021-06-032024-09-03СтудИзба
Курсовая работа: Курсовая работа - Вариант 426 (Б=40 тыс,стоимость=165 руб./шт) вариант 426
-41%
Описание
Аннотация
В данной работе составляется финансово-экономическая модель условного предприятия за два периода (с учетом производства одного и нескольких видов изделий). Осуществляется планирование ресурсов для производства, рассчитываются затраты, рассматривается формирование цен. Общий экономический эффект деятельности предприятия в периоде характеризует рассчитанная прибыль. Произведённые расчеты являются основой для заполнения основных форм отчетности предприятия, на основании которых проводится краткий анализ деятельности предприятия по некоторым основным направлениям (в т.ч. оценка эффективности деятельности, финансовой устойчивости, платёжеспособности, деловой активности)
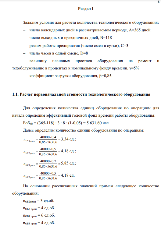
![]()
В данной работе составляется финансово-экономическая модель условного предприятия за два периода (с учетом производства одного и нескольких видов изделий). Осуществляется планирование ресурсов для производства, рассчитываются затраты, рассматривается формирование цен. Общий экономический эффект деятельности предприятия в периоде характеризует рассчитанная прибыль. Произведённые расчеты являются основой для заполнения основных форм отчетности предприятия, на основании которых проводится краткий анализ деятельности предприятия по некоторым основным направлениям (в т.ч. оценка эффективности деятельности, финансовой устойчивости, платёжеспособности, деловой активности)




Файлы условия, демо
Характеристики курсовой работы
Предмет
Учебное заведение
Семестр
Вариант
Просмотров
9
Размер
1,17 Mb
Список файлов
Курсовая работа (Б=40 тыс_стоимость=165 руб.шт).pdf

Друзья, спасибо за доверие! Если вам понравилась работа – поставьте 5⭐ и напишите отзыв. Это поможет другим студентам, а мне даст силы делать ещё больше качественных материалов для вас 🔥