Для студентов МГТУ им. Н.Э.Баумана по предмету Экономика предприятияКурсовая работа - Вариант 222 (Б=50 тыс, стоимость=165 руб./шт)Курсовая работа - Вариант 222 (Б=50 тыс, стоимость=165 руб./шт)
4,90547132
2021-05-102024-09-03СтудИзба
Курсовая работа: Курсовая работа - Вариант 222 (Б=50 тыс, стоимость=165 руб./шт) вариант 222
-41%
Описание
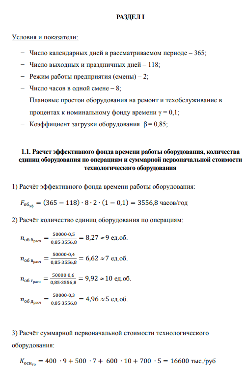
АННОТАЦИЯ
Курсовая работа отражает разработку финансово-экономической модели условного производственного предприятия. Работа включает планирование производственных ресурсов, расчёт и анализ затрат, формирование цены изделий. Рассчитываются и сравниваются плановые и фактические показатели хозяйственной деятельности предприятия, на основании которых проводится финансово-экономический анализ его деятельности. Данная работа состоит из двух разделов. В первом разделе моделируется производство одного вида изделия (изделие Б). Во втором разделе учитываются интересы разных групп потребителей, поэтому помимо изделия Б моделируется производство изделий А и В (аналоги изделия Б). Проводится технико-экономический анализ, в который входят: оценка имущественного положения предприятия, оценка эффективности его деятельности, оценка финансовой устойчивости и платёжеспособности предприятия. На основании полученных результатов формируется заключение об изменении программы работы предприятия.
![]()
Курсовая работа отражает разработку финансово-экономической модели условного производственного предприятия. Работа включает планирование производственных ресурсов, расчёт и анализ затрат, формирование цены изделий. Рассчитываются и сравниваются плановые и фактические показатели хозяйственной деятельности предприятия, на основании которых проводится финансово-экономический анализ его деятельности. Данная работа состоит из двух разделов. В первом разделе моделируется производство одного вида изделия (изделие Б). Во втором разделе учитываются интересы разных групп потребителей, поэтому помимо изделия Б моделируется производство изделий А и В (аналоги изделия Б). Проводится технико-экономический анализ, в который входят: оценка имущественного положения предприятия, оценка эффективности его деятельности, оценка финансовой устойчивости и платёжеспособности предприятия. На основании полученных результатов формируется заключение об изменении программы работы предприятия.



Файлы условия, демо
Характеристики курсовой работы
Предмет
Учебное заведение
Семестр
Вариант
Просмотров
5
Размер
2,06 Mb
Список файлов
Курсовая работа (Б=50 тыс_ стоимость=165 руб.шт).pdf

Друзья, спасибо за доверие! Если вам понравилась работа – поставьте 5⭐ и напишите отзыв. Это поможет другим студентам, а мне даст силы делать ещё больше качественных материалов для вас 🔥