Для студентов МГТУ им. Н.Э.Баумана по предмету Детали машин (ДМ)ДМ 218 - Привод пластинчатого транспортера с одноступенчатым шевронным редуктором и цепной передачей от редуктора к приводному валуДМ 218 - Привод пластинчатого транспортера с одноступенчатым шевронным редуктором и цепной передачей от редуктора к приводному валу
5,00577
2021-05-292021-05-29СтудИзба
ДМ 218 - Привод пластинчатого транспортера с одноступенчатым шевронным редуктором и цепной передачей от редуктора к приводному валу
Бестселлер
-61%
Описание
РПЗ и Чертеж PDF в формате A1
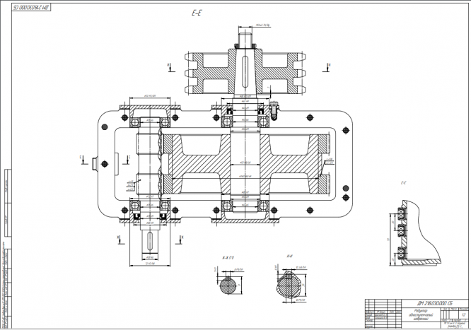
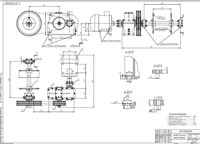
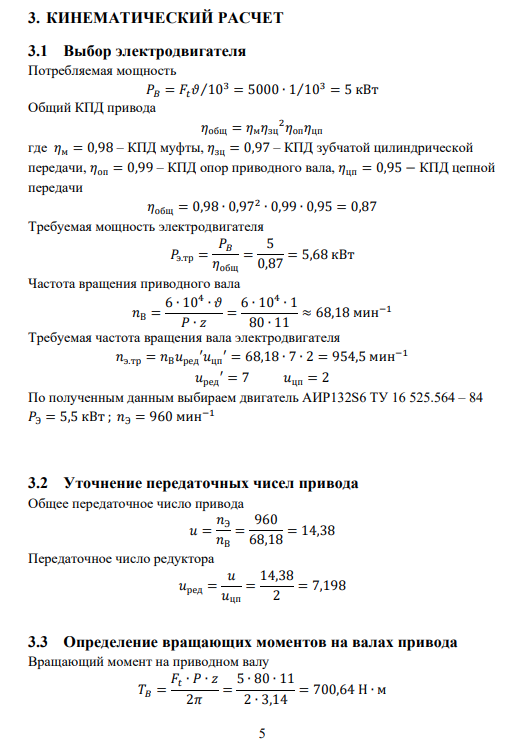
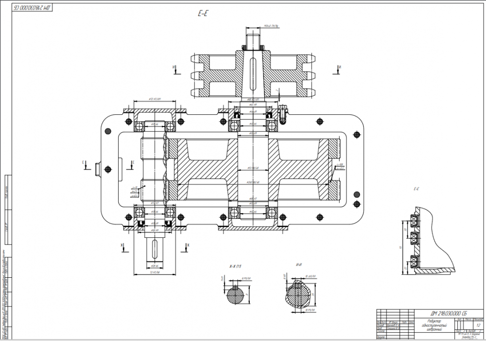
Пояснительная записка к курсовой работеПривод пластинчатого транспортёра с одноступенчатым шевронным редуктором и цепной передачей от редуктора к приводному валу, имеет следующую структуру: тринадцать глав. Все вычисления приведены по методикам, изложенным в методической литературе [1...3]. Комплект курсовой работы содержит в себе пять листов формата А3 и спецификации к приводному валу и приводу ленточного транспортера. • 1 лист: Привод пластинчатого транспортера • 2 лист: Редуктор • 3 лист: Редуктор (продолжение) • 4 лист: Звездочка с предохранительным элементом, тихоходный вал и зубчатое колесо. • 5 лист: Приводной вал Для графических построении использовалась программа КОМПАС-3D v18.1 Учебная версия. Стандартные изделия взяты из библиотеки стандартных изделий КОМПАС-3D.





Файлы условия, демо
Характеристики учебной работы
Тип
Предмет
Учебное заведение
Семестр
Номер задания
Вариант
Программы
Просмотров
474
Размер
1,68 Mb
Список файлов
Привод пластинчатого транспортера с одноступенчатым шевронным редуктором и цепной передачей от редуктора к приводному валу
Capture.PNG
Лист 1+2 Редуктор.pdf
Лист 3.pdf
Лист 4.pdf
Лист 5.pdf
РПЗ.pdf
Сертификация 2.pdf
Спертификация.pdf

Друзья, спасибо за доверие! Если вам понравилась работа – поставьте 5⭐ и напишите отзыв. Это поможет другим студентам, а мне даст силы делать ещё больше качественных материалов для вас 🔥
Комментарии

есть фото условия? и файлы компаса?

Где файл с заданием самим?

В личные сообщения я не могу, только в комментарии.

Мы можете написать мне в личные сообщения?

Любую проблему вы можете написать в комментарии

Здравствуйте, я автора этого файла.

Здравствуйте , могу ли я связаться с автором?