Для студентов МГТУ им. Н.Э.Баумана по предмету Электротехника (ЭлТех)Лабораторная работа №42 [Word]Лабораторная работа №42 [Word]
5,00526
2020-11-232020-11-23СтудИзба
Лабораторная работа: Лабораторная работа №42 [Word]
Описание
Лабораторная работа аккуратно оформлена в формате Word + схемы в Multisim.
Есть ответы на следующие контрольные вопросы:
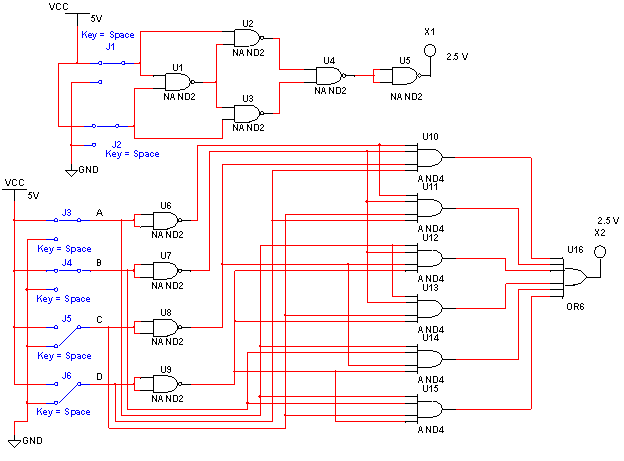
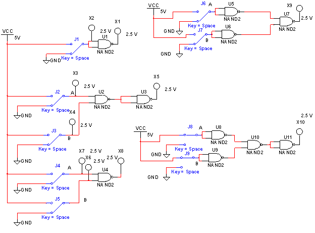
Схемы по которым выполнялась работа:
![]()
Есть ответы на следующие контрольные вопросы:
- Какую Булеву функцию имеет схема несовпадения. Как она называется.
- Какую Булеву функцию имеет схема совпадения. Как она называется.
- Заполните таблицу истинности для функции
![]()
- Минимизируйте функции
Схемы по которым выполнялась работа:

Характеристики лабораторной работы
Предмет
Учебное заведение
Семестр
Просмотров
242
Качество
Идеальное компьютерное
Размер
514,19 Kb
Список файлов
Design1.ms14
lab-42_1_DT.ms10
lab-42_2_DT.ms10
Описание лабораторной работы 42.docx
Комментарии
Нет комментариев
Стань первым, кто что-нибудь напишет!

МГТУ им. Н.Э.Баумана
catspinner


















