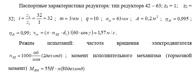
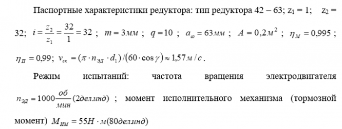
Для студентов СПбПУ Петра Великого по предмету Детали машин (ДМ)Исследование электромеханического привода с червячным редукторомИсследование электромеханического привода с червячным редуктором
5,0053123
2022-11-122022-11-12СтудИзба
Лабораторная работа 2: Исследование электромеханического привода с червячным редуктором
Описание
Характеристики лабораторной работы
Предмет
Учебное заведение
Номер задания
Просмотров
2
Размер
79,79 Kb
Список файлов
2. Исследование электромеханического привода с червячным редуктором (23335.1).docx

Если нужен другой вариант работы или отдельная задача из любой работы, пишите в комментарии