Для студентов МГТУ им. Н.Э.Баумана по предмету Детали машин (ДМ)ДМ №868 - привод ленточного транспортера с конического цилиндрическим мотор-редукторомДМ №868 - привод ленточного транспортера с конического цилиндрическим мотор-редуктором
5,0052
2021-03-172024-09-03СтудИзба
Курсовая работа ДМ: ДМ №868 - привод ленточного транспортера с конического цилиндрическим мотор-редуктором вариант 868
-64%
Описание
РПЗ и 5 листов А1 формате ПДФ
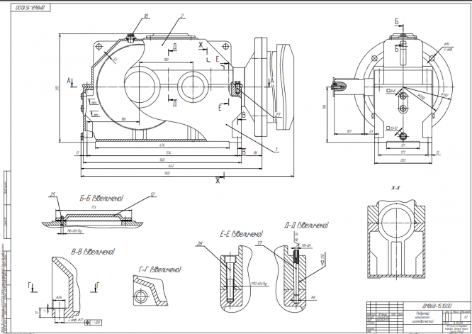
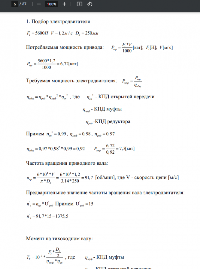
Курсовой проект №868 - привод ленточного транспортера
Ленточный транспортер – транспортирующее устройство непрерывного действия с рабочим органом в виде ленты. Ленточный транспортер является наиболее распространенным типом транспортирующих машин, он служит для перемещения насыпных или штучных грузов. Применяется на промышленных производствах, в рудниках и шахтах, в сельском хозяйстве. В зависимости от свойств и природы перемещаемого груза угол наклона рабочей стороны ленты может быть установлен до 90 градусов.







Файлы условия, демо
Характеристики курсовой работы
Предмет
Учебное заведение
Семестр
Номер задания
Вариант
Просмотров
404
Размер
8,88 Mb
Список файлов
ДМ 868
Задание.PNG
Записка.pdf
Лист 1.PNG
Лист 1.dwg
Лист 1.pdf
Лист 2.PNG
Лист 2.dwg
Лист 2.pdf
Лист 3.PNG
Лист 3.dwg
Лист 3.pdf
Лист 4.dwg
Лист 4.pdf
Лист 5.dwg
Лист 5.pdf
Расчет.PNG
титульный лист.PNG

Друзья, спасибо за доверие! Если вам понравилась работа – поставьте 5⭐ и напишите отзыв. Это поможет другим студентам, а мне даст силы делать ещё больше качественных материалов для вас 🔥