Для студентов МГТУ им. Н.Э.Баумана по предмету БиофизикаЛР №1 - Расчет плотности тока в неоднородной и однородной среде биообъектаЛР №1 - Расчет плотности тока в неоднородной и однородной среде биообъекта
5,0051
2021-04-252021-04-25СтудИзба
Лабораторная работа 1: ЛР №1 - Расчет плотности тока в неоднородной и однородной среде биообъекта
Описание
Теоретическая часть
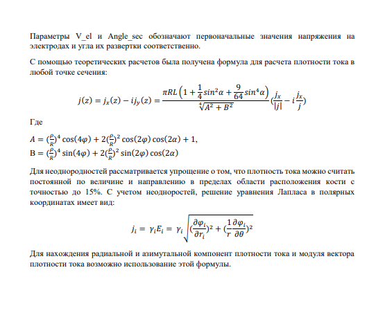
Целью лабораторной работы является изучение методов формирования базовых моделей для расчета токов в неоднородных средах и исследование распределения локальных токов в конечности при биоадекватных воздействиях. В работе рассмотрены задачи нахождения распределения токов в конечности человека при осуществлении контактной электростимуляции с помощью программного комплекса Comsol Multiphysics. Расчет параметров тока производился для плечевой части руки взрослого человека. Упрощенная модель представлена на рис. 1. В данной работе в качестве неоднородностей рассматривалась кость с полостью, заполненной костным мозгом.
![]()
Целью лабораторной работы является изучение методов формирования базовых моделей для расчета токов в неоднородных средах и исследование распределения локальных токов в конечности при биоадекватных воздействиях. В работе рассмотрены задачи нахождения распределения токов в конечности человека при осуществлении контактной электростимуляции с помощью программного комплекса Comsol Multiphysics. Расчет параметров тока производился для плечевой части руки взрослого человека. Упрощенная модель представлена на рис. 1. В данной работе в качестве неоднородностей рассматривалась кость с полостью, заполненной костным мозгом.



Характеристики лабораторной работы
Предмет
Учебное заведение
Семестр
Номер задания
Просмотров
61
Размер
1,36 Mb
Список файлов
Лабораторная работа №1.pdf

Друзья, спасибо за доверие! Если вам понравилась работа – поставьте 5⭐ и напишите отзыв. Это поможет другим студентам, а мне даст силы делать ещё больше качественных материалов для вас 🔥