Для студентов РТУ МИРЭА по предмету Автоматизация инженерных расчетовМетоды решения систем линейных уравнений и анализа функций в среде SciLabМетоды решения систем линейных уравнений и анализа функций в среде SciLab
5,00523
2025-09-092025-09-10СтудИзба
Лабораторная работа 2: Методы решения систем линейных уравнений и анализа функций в среде SciLab
Описание
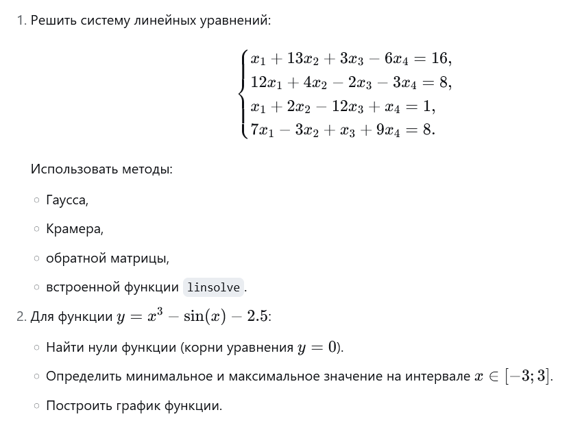
Работа направлена на освоение методов решения систем линейных уравнений и анализа функций в среде SciLab. Включает решение СЛАУ методами Крамера, матричным методом, методом Гаусса и с использованием встроенной функции
![]()
linsolve, а также поиск нулей, минимумов и максимумов нелинейной функции. 
Характеристики лабораторной работы
Учебное заведение
Семестр
Номер задания
Программы
Просмотров
6
Размер
373,2 Kb
Список файлов
Lab 2.sce
Отчет по лабораторной работе 2.docx
РТУ МИРЭА
















