Теоретическая часть (984736)
Текст из файла
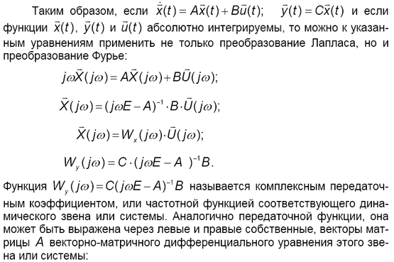
Теоретическая часть.
Прямое и обратное преобразования Фурье.
Преобразование Фурье — операция, сопоставляющая функции вещественной переменной другую функцию вещественной переменной. Эта новая функция описывает коэффициенты («амплитуды») при разложении исходной функции на элементарные составляющие — гармонические колебания с разными частотами.
Преобразование Фурье функции f вещественной переменной является интегральным преобразованием и задается следующей формулой:
Отметим, что разные источники могут давать определения, отличающиеся от приведенного выбором коэффициента перед интегралом, а также знака «-» в показателе экспоненты. Все свойства в этом случае будут аналогичны, хотя вид каких-то формул может измениться.
Преобразования обратимы, причём обратное преобразование имеет практически такую же форму, как и прямое преобразование.
Обратное преобразование задается формулой
где ω и x — векторы пространства
,
— их скалярное произведение
Использование преобразования Фурье
Прямое и обратное преобразования Лапласа выглядят следую-
щим образом:
Преобразование Лапласа существует тогда, когда вещественная часть
комплексной переменной p удовлетворяет неравенствуσ>σ .
Если функция y(t ), t
[0, ∞) является односторонней и абсолютно интегрируемой, т.е.
, то её абсцисса абсолютной сходимости σс<0, и можно принять p = jω(σ= 0). В этом случае прямое преобразование Лапласа совпадает с прямым преобразованием Фурье:
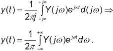
Практически столь же просто обратное преобразование Лапласа пре-
вращается в обратное преобразование Фурье:
C помощью преобразования Фурье осуществляется переход от временной области диф. уравнения к частотной области передаточной функции.
Характеристики
Тип файла документ
Документы такого типа открываются такими программами, как Microsoft Office Word на компьютерах Windows, Apple Pages на компьютерах Mac, Open Office - бесплатная альтернатива на различных платформах, в том числе Linux. Наиболее простым и современным решением будут Google документы, так как открываются онлайн без скачивания прямо в браузере на любой платформе. Существуют российские качественные аналоги, например от Яндекса.
Будьте внимательны на мобильных устройствах, так как там используются упрощённый функционал даже в официальном приложении от Microsoft, поэтому для просмотра скачивайте PDF-версию. А если нужно редактировать файл, то используйте оригинальный файл.
Файлы такого типа обычно разбиты на страницы, а текст может быть форматированным (жирный, курсив, выбор шрифта, таблицы и т.п.), а также в него можно добавлять изображения. Формат идеально подходит для рефератов, докладов и РПЗ курсовых проектов, которые необходимо распечатать. Кстати перед печатью также сохраняйте файл в PDF, так как принтер может начудить со шрифтами.
















