наше дз по эур_1 (968401)
Текст из файла
Московский государственный технический университет им. Н.Э. Баумана
Домашнее задание
по курсу
«Электронные устройства роботов»
Расчет усилительного каскада
Вариант 2.
Выполнили:
студентки группы СМ11-51
Афонченкова И.И.
Рачеткина Е.Е..
Преподаватель:
Панков В.А.
Москва 2006г.
Исходные данные:
Решение.
1. Сопротивление нагрузки:
2. Выбор транзистора.
Выбираем транзистор 2N2222 со следующими характеристиками:
3. Выбор источника питания.
Напряжение источника питания находим, учитывая напряжение пробоя выбранного транзистора (
) , согласно выражению:
4. Выбор рабочей точки.
Для нахождения рабочей точки построим входные и выходные вольтамперные характеристики для выбранного транзистора.
Эквивалентная схема в программе Micro-Cap 7.2.2.0 (Evaluation Version):
Входная ВАХ:
Выходная ВАХ:
Линия нагрузки проведена через следующие точки:
Переходная характеристика:
Для режима работы класса А рабочая точка берется в центре зоны нормального усилительного режима.
По выходной ВАХ определяем рабочий коллекторный ток
и рабочее выходное напряжение
.
По входной ВАХ и переходной характеристике определяем соответствующий базовый рабочий ток
и рабочее входное напряжение
:
5. Расчет элементов каскада.
Определим сопротивление резистора в коллекторной цепи
:
Найдем сопротивление резистора в эмиттерной цепи. Для этого вводится коэффициент стабильности коллекторного тока:
- сопротивление резистора в эмиттерной цепи
- сопротивление базового делителя
Определим сопротивления
и
базового делителя.
Определим емкости разделительных конденсаторов, а также емкость конденсатора в эмиттерной цепи.
- входное сопротивление эмиттера
- входное сопротивление всего каскада
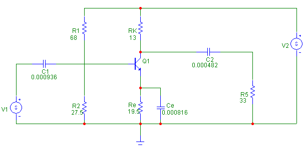
Полученная схема усилительного каскада в программе Micro-Cap 7.2.2.0 (Evaluation Version):
Скорректируем значения резисторов и емкостей в рассчитанной схеме каскада для того, чтобы получить заданную по условию задания величину коэффициента усиления по напряжению
.
Построим графики процессов в усилительном каскаде.
Усиление по току:
Входной ток:
Выходной ток:
Усиление по напряжению:
Входное напряжение:
Выходное напряжение:
Таким образом, получили необходимое значение коэффициента усиления по напряжению.
6. Определение технических показателей каскада.
Эквивалентная схема замещения усилительного каскада:
RБ
RБ
RС
rЭ
rБ
rК*
RН~
eC
iБ
Характеристики
Тип файла документ
Документы такого типа открываются такими программами, как Microsoft Office Word на компьютерах Windows, Apple Pages на компьютерах Mac, Open Office - бесплатная альтернатива на различных платформах, в том числе Linux. Наиболее простым и современным решением будут Google документы, так как открываются онлайн без скачивания прямо в браузере на любой платформе. Существуют российские качественные аналоги, например от Яндекса.
Будьте внимательны на мобильных устройствах, так как там используются упрощённый функционал даже в официальном приложении от Microsoft, поэтому для просмотра скачивайте PDF-версию. А если нужно редактировать файл, то используйте оригинальный файл.
Файлы такого типа обычно разбиты на страницы, а текст может быть форматированным (жирный, курсив, выбор шрифта, таблицы и т.п.), а также в него можно добавлять изображения. Формат идеально подходит для рефератов, докладов и РПЗ курсовых проектов, которые необходимо распечатать. Кстати перед печатью также сохраняйте файл в PDF, так как принтер может начудить со шрифтами.
















