UTS (951774), страница 3
Текст из файла (страница 3)
Следовательно:
Строим ЛАЧХ:
Годограф
Годографы частотных характеристик применяются для исследования дискретных систем.
Рассмотрим на примере:
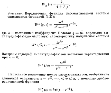
Построить годограф частотной характеристики разомкнутой импульсной системы. Непрерывная часть системы представляет собой апериодическое звено:
Известно, что дробно-рациональная функция отображает окружность либо в окружность, либо в прямую. Прямая получается в том случае, когда полюс z = е
функции W*z (z) лежит на отображаемой окружности, или, что то же самое, точка q =
лежит на мнимой оси. Поскольку
- положительное вещественное число, функция W*z (z) отображает окружность в окружность. Из условия W*(- j
) = W*(j
) можно заключить, что при изменении знака у аргумепта
действительная часть U*(
) = ReW*( j
) остается без изменения, а мнимая часть V*(
) = ImW*( j
) меняет знак. Другими словами, годограф функции W*( j
) симметричен относительно вещественной оси. Поэтому строят только половину этого годографа при 0 <
<
. Подставим
:
14. Частотные свойства дискретных систем.
Теорема Котельникова и условия эквивалентности дискретных и непрерывных систем.
Т
еорема Котельникова. Формулировка.
X(t){при |t=nT}=X[nT]
Пусть непрерывный сигнал X(t),
Тогда X(t) можно восстановить по сигналу X[nT], если
o > 2
o или Т <
.
Допущения:
Предполагаем, что спектр конечен по времени и ограничен по амплитуде, хотя это не так.
Условие эквивалентности непрерывных и дискретных систем (условие Котельникова).
Eсли из перемножить, появятся боковые частоты, из-за того что для выходного сигнала не выполняется условие Котельникова (
).
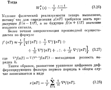
15. Разностные уравнения дискретных систем. Определение разностных уравнений дискретных систем по передаточной функции. Определение системы разностных уравнений дискретной системы. Вектор состояния.
Разностные уравнения – аналог дифференциальных в теории непрерывных систем. Разностное уравнение – это соотношение между дискретной функцией и ее разностями разных порядков.
Общий вид:
a0·Δkx[n]+ a1·Δk-1x[n]+… ak-1·Δ·x[n]+ ak·x[n]=g[n] или b0·x[n+k]+ b1·x[n+k-1]+…+ bk-1·x[n+1]+ bk·x[n]= g[n].
Пусть передаточная функции систему имеет вид: W*(z) =
=
Тогда разностное уравнение такой системы выглядит так:
a0·y[n+k]+ a1·y[n+k-1]+…+ ak-1·y[n+1]+ ak·y[n]= b0·g[n+k]+ b1·g[n+k-1]+… + bk·g[n],
где g[n] – входной сигнал, а y[n] – выходной.
Для многомерной системы:
Δx1[n]=f1(x1[n], x2[n], … , xk[n])
Δx2[n]=f2(x1[n], x2[n], … , xk[n])
………………………………………
Δxk[n]=fk( x1[n], x2[n], … , xk[n] )
Если ввести в рассмотрение вектор
то система примет следующий вид Δx[n]=f( x[n] ), где
. Вектор x[n] называется вектор состояния, а его элементы – состояние системы. в данный момент времени.
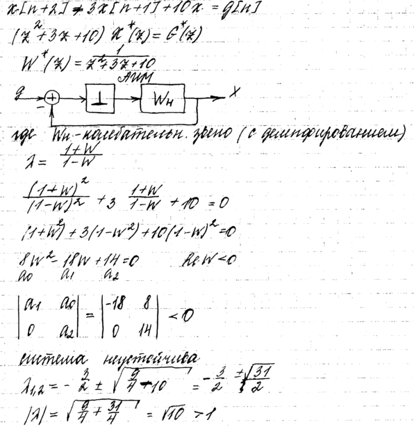
16. Устойчивость линейных дискретных систем постоянными параметрами.
Необходимые и достаточные условия устойчивости.
b0·x[n+k]+ b1·x[n+k-1]+…+ bk-1·x[n+1]+ bk·x[n]= g[n]. Если при любых начальных условиях | x[n] | < M , то система устойчива. Если x[n] стремится к 0 то система устойчива асимптотически. Если стремится к бесконечности – неустойчива.
Характеристическое уравнение системы имеет вид(для однородного уравнения):
a0· λ k+ a1· λ k-1 +… ak-1· λ + ak=0
<
x[n]=При n стремящемся к бесконечности Pi тоже стремится к бесконечности, значит λn досжно стремится к 0, что возможно при λ < 1.
Теорема об устойчивости: а) что бы система была устойчива необходимо и достаточно, что бы все корни хар. уравнения по модулю были меньше или равны единице.
б) если корень равен 1 то он простой(не кратный!!!). Для простого корня
< M
=
x[n] =17. Критерии устойчивости дискретных систем, основанные на применении W-преобразования.
|zi| - корни характеристического уравнения.
Для устойчивости импульсной системы необходимо и достаточно, чтобы были все |zi| < 1. Если хотя бы один корень |zi|>1, система будет неустойчивой.
Значением какого-либо корня |zi|= 1 при всех остальных |zi|<1 определяется граница устойчивости импульсной системы.
С
ледовательно, геометрически область устойчивости системы на плоскости корней z изобразится единичным кругом. Если применить W-преобразование то этот круг отобразится в левую полуплоскость w.
Все корни |zi| уравнения, лежащие внутри единичного круга, перейдут в левую полуплоскость w. Поэтому при использовании преобразованного характеристического уравнения для устойчивости импульсной системы необходимо и достаточно, чтобы все корни w( (i = 1, 2, ..., т) имели отрицательные вещественные части. Границей устойчивости будет случай попадания какого-либо корпя wi на мнимую ось, когда все остальные wi лежат слева от нее.
Применение ЛЧХ для анализа устойчивости дискретных систем.
Критерий устойчивости: При w больше частоты среза (wc) фаза не пересекает -90 градусов или пересекает чётное число раз.
18. Критерии устойчивости дискретных систем, основанные на применении принципа аргумента (аналоги критериев Гурвица, Михайлова и Найквиста). Особенности анализа устойчивости астатических дискретных систем.
19. Синтез дискретных систем с помощью ЛЧХ. Выбор желаемых ЛЧХ. Синтез последовательного цифрового регулятора.
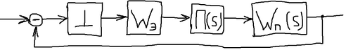
Условные обозначения
Z_ - z c чертой преобразование
W* - дискретная передаточная фунция
eps -
W*(z)=Z_{Wэ(s)П(s)Wп(s)}
Извлечь отсюда П(s) сложно, т.к. z_{a(s)b(s)}!=z_(a(s))z_(b(s))
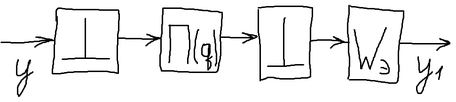
Но для цифровых устройств все проще рис 2.
W*(z)=П*(z)Wэ*(z);
П*(z)=W*(z)/Wэ*(z);
Первый импульсный элемент –ЦАП, второй АЦП
Пример синтеза с помощью ЛЧХ:
Wн(s) = k/s(1+T1s)
Wф(s)=(1-exp(-Ts))/s
Wэ*(s)=Z_{Wн(s)Wф(s)}
T1 = 0.05c T=0.05c k=100c^-1
Wн(w)=Dw{Z_[Wф(s)Wн(s)]}=100(1-0.025w)(1+0.004w)/w(1+0.0054w)
Желаемый ЛАЧХ строиться так же как и в непрерывных системах
-
Wраб из эквивалетного гармонического сигнала
-
K- коэффициент усиления характеризует точность системы
-
Wсреза из Tп времени переходного процесса и перерегулирования
П*(w)=Wж*(w)/Wэ*(w);
Подставляя вместо w=2/T*(z-1)/(z+1) получаем П*(z)
20. Типовые цифровые корректирующие устройства. Связь между передаточной функцией, частотной характеристикой и разностным уравнением цифрового регулятора.
W*(z) – передаточная фунция в Z плоскости
W*(w) – передаточная функция в W плоскости\
W*(w)= W*(z) при подстановке вместо z = (1+T/2*w)/(1- T/2*w)
ОТ W*(w) строятся ЛЧХ
W*(z) = X*(z)/G*(z)
W*(z) = P*(z)/Q*(z)
Q*(z)X*(z) = P*(z)G*(z) раскрывая скобки и заменяя X*z^m на x[n+m] получаем разностное уравнение
Интегрирующий цифровой фильтр
Реализует
что приближенно равно x([n+1]T)-x([n+1]T)= T*f[nT] при интегрировании по методу прямоугольников
После z преобразования (z-1)X*(z)=TF*(z)
W*(z)= T/z-1 передаточная функция инт звена 1го порядка
Интегрируя по методу трапеций имеем x([n+1]T)-x[nT]=T/2(f([n+1]T)-f[nT])
Тогда W*(z) =T/2*(z-1)/(z+1)
Интегрирующий элемент повышает астатизм системы и уменьшает устойчивость
Дифференцирующие фильтры:
Повышают запас устойчивости системы.
















