Лаба №1_ЭР-1-06 (942726)
Текст из файла
Московский Энергетический Институт (ТУ)
КАФЕДРА
ЭЛЕКТРОННЫХ ПРИБОРОВ
Лаборатория
Основы вакуумной техники
Лабораторная работа №1
“Высоковакуумная установка и основные приемы работы на ней”
Выполнил:
студент группы
Принял:
преподаватель
Москва, 2008 г.
Цель работы:
Ознакомление с основными элементами вакуумной системы и приемами работы на ней.
Задание:
Определить объем вакуумной системы установки.
ПЛАН ВЫПОЛНЕНИЯ
-
Откачать систему насосом предварительного разрежения.
-
Определить предельное разрежение, создаваемое насосом предварительного разрежения.
-
Откачать систему насосом высокого вакуума.
-
Определить предельное разрежение, создаваемое насосом высокого вакуума.
-
Проверить герметичность.
-
Определить объем системы с помощью дозировального устройства.
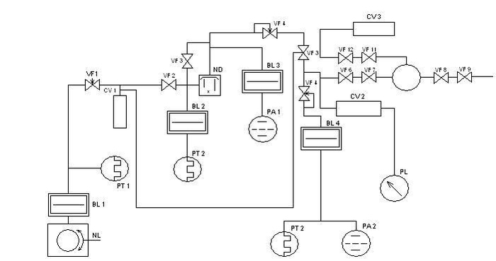
Схема установки
PL – компрессорный манометр; CV – баллоны; VF – краны;
CV 1 – уравнительный баллон; BL – ловушки;
PT – манометрические преобразователи, термопарные;
NL – насос предварительного разрежения; ND – насос высокого вакуума;
PA – манометрические преобразователи, ионизационные;
Параметры установки:
Uнвв=220 В; газ – аргон;
I т/пары=136 мА;
С=5,5×10-6; V=2 л;
V1=1,4 см3; V2=650 см3;
V3=1,65 см3; V4=2500 см3;
Пропускная способность трубопровода для циркуляции 90 см3/с.
Формула расчета давления в системе с помощью компрессионного манометра: P=C*H², где H – разность уровней масла в манометре.
Экспериментальные данные
1.Определение предельного разрежения, создаваемое НПР.
2.Определение предельного разрежения, создаваемое НВВ.
3.Проверка герметичности системы:
| t, мин | 1 | 5 | 10 | 15 |
| h,мм | 2 | 2 | 2 | 2 |
Проверка герметичности системы показала, что за время опыта система осталась герметична, т. к. давление не изменилось.
4.Определение объема системы с помощью дозировального устройства. Расчет «цены порции»:
- «цена порции»
=760 мм.рт.ст.
Вывод:
В результате проделанной лабораторной работы мы ознакомились с основными элементами вакуумной системы и приемами работы на ней, в частности: работали со стеклянным поворотным компрессионным манометром и определили объем вакуумной системы установки с помощью дозировальной системы, напуская порции газа Q (воздуха) в систему по закону Бойля-Мариотта (
).
Также мы экспериментально определили предельное разрежение, создаваемое насосом предварительного разряжения, p=
мм.рт.ст., и предельное разрежение, создаваемое высоковакуумным насосом, p=
мм.рт.ст.
Характеристики
Тип файла документ
Документы такого типа открываются такими программами, как Microsoft Office Word на компьютерах Windows, Apple Pages на компьютерах Mac, Open Office - бесплатная альтернатива на различных платформах, в том числе Linux. Наиболее простым и современным решением будут Google документы, так как открываются онлайн без скачивания прямо в браузере на любой платформе. Существуют российские качественные аналоги, например от Яндекса.
Будьте внимательны на мобильных устройствах, так как там используются упрощённый функционал даже в официальном приложении от Microsoft, поэтому для просмотра скачивайте PDF-версию. А если нужно редактировать файл, то используйте оригинальный файл.
Файлы такого типа обычно разбиты на страницы, а текст может быть форматированным (жирный, курсив, выбор шрифта, таблицы и т.п.), а также в него можно добавлять изображения. Формат идеально подходит для рефератов, докладов и РПЗ курсовых проектов, которые необходимо распечатать. Кстати перед печатью также сохраняйте файл в PDF, так как принтер может начудить со шрифтами.
















