Лаба №2_ЭР-1-06 (942722)
Текст из файла
Московский Энергетический Институт (ТУ)
КАФЕДРА
ЭЛЕКТРОННЫХ ПРИБОРОВ
Лаборатория
Основы вакуумной техники
Лабораторная работа №2
“Термопарные манометры и методы их градуирования”
Выполнил:
студент группы
Принял:
преподаватель
Москва, 2008 г.
Цель работы:
Градуировка термопарного манометрического преобразователя.
Задание:
Проградуировать термопарный манометрический преобразователь двумя способами.
ПЛАН ВЫПОЛНЕНИЯ
-
Откачать систему до предела (не выше 10^-3 Па) и проверить её на герметичность;
-
Установить рабочий (номинальный) ток накала манометрического преобразователя ПМТ-2;
-
Проградуировать термопарный манометрический преобразователь ПМТ-2, пользуясь двумя методами:
а) методом сравнения;
б) методом дозировального устройства.
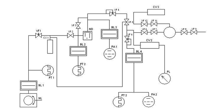
Схема установки
PL – компрессорный манометр; CV – баллоны; VF – краны;
CV 1 – уравнительный баллон; BL – ловушки;
PT – манометрические преобразователи, термопарные;
NL – насос предварительного разрежения; ND – насос высокого вакуума;
PA – манометрические преобразователи, ионизационные;
Параметры установки:
С=6×10-6;
V1=1,75 см3; V2=537,5 см3;
V3=1,5 см3;
Формула расчета давления в системе с помощью компрессионного манометра: P=C*H², где H – разность уровней масла в манометре.
Экспериментальные данные
1. Откачка системы до передела:
| Показания эталонного манометра | Предельное разрежение, создаваемое НПР | Предельное разрежение, создаваемое НВВ |
| Δh,мм | 25 | 2 |
| p, мм.рт.ст. |
Проверка герметичности системы:
| t, мин | 1 | 5 | 10 | 15 |
| h,мм | 2 | 2 | 2 | 2 |
Проверка герметичности системы показала, что за время опыта система осталась герметична, т. к. давление не изменилось.
2. Номинальный ток накала термопарного манометрического преобразователя:
Устанавливаем на манометрическом преобразователе значение термо-ЭДС 10мВ, переключаем прибор в режим измерения тока:
Iнак.ном.= 134 мА
3.Снятие градуировочных кривых двумя методами (сравнения и дозировального устройства):
Расчет «цены порции»:
- «цена порции»
=760 мм.рт.ст.
| № | Величина впускаемой порции Q, мм.рт.ст. см3 | Показания компрессионного манометра | Показания термопарного манометра U, мВ | |
| h, мм | p, мм.рт.ст. | |||
| 0 | 0 | 2 | 10 | |
| 1 | Qo=3.7 | 3 | 9.9 | |
| 2 | Qo=3.7 | 11 | 9.7 | |
| 3 | 2Qo=7.4 | 17 | 9.25 | |
| 4 | 2Qo=7.4 | 23 | 8.7 | |
| 5 | 3Qo=11.1 | 29 | 8.3 | |
| 6 | 3Qo=11.1 | 35 | 7.5 | |
| 7 | 3Qo=11.1 | 43 | 7.1 | |
| 8 | 3Qo=11.1 | 49 | 6.7 | |
| 9 | 3Qo=11.1 | 55 | 6.4 | |
| 10 | 3Qo=11.1 | 57 | 6 | |
| 11 | 3Qo=11.1 | 63 | 5.6 | |
| 12 | 4Qo=14.8 | 68 | 5.3 | |
| 13 | 4Qo=14.8 | 76 | 5.05 | |
| 14 | 4Qo=14.8 | 77 | 4.7 | |
| 15 | 4Qo=14.8 | 80 | 4.5 | |
Градуировочная кривая для метода сравнения (в логарифмическом масштабе):
Расчет давления (для метода дозировального устройства):
Рассчитаем цену деления термопарного манометра, для этого возьмем два показания, например под номерами 12 и 13:
мм рт. ст.
мм рт. ст./В
То есть при уменьшении показаний вольтметра на 1 мВ давление увеличивается на
мм рт.ст.
Формула для нахождения давления будет выглядеть следующим образом:
мм рт. ст.
мм рт. ст./В
Рассчитываем по формуле давление:
мм рт. ст.
Градуировочная кривая для метода дозировального устройства (в логарифмическом масштабе):
Вывод:
В результате проделанной лабораторной работы мы проградуировали термопарный манометрический преобразователь ПМТ-2 при рабочем значении тока накала (Iнак.ном.= 134 мА) двумя методами: методом сравнения с эталонным манометром (прямым методом) и методом дозировального устройства.
Получившиеся градуировочные зависимости хорошо совпадают с учетом погрешности отсчитывания.
Характеристики
Тип файла документ
Документы такого типа открываются такими программами, как Microsoft Office Word на компьютерах Windows, Apple Pages на компьютерах Mac, Open Office - бесплатная альтернатива на различных платформах, в том числе Linux. Наиболее простым и современным решением будут Google документы, так как открываются онлайн без скачивания прямо в браузере на любой платформе. Существуют российские качественные аналоги, например от Яндекса.
Будьте внимательны на мобильных устройствах, так как там используются упрощённый функционал даже в официальном приложении от Microsoft, поэтому для просмотра скачивайте PDF-версию. А если нужно редактировать файл, то используйте оригинальный файл.
Файлы такого типа обычно разбиты на страницы, а текст может быть форматированным (жирный, курсив, выбор шрифта, таблицы и т.п.), а также в него можно добавлять изображения. Формат идеально подходит для рефератов, докладов и РПЗ курсовых проектов, которые необходимо распечатать. Кстати перед печатью также сохраняйте файл в PDF, так как принтер может начудить со шрифтами.
















