подход к решению задач (848662)
Текст из файла
-
В соответствии с заданным вариантом задания записать граничные условия, наложенные на функцию форм колебаний
и ее производные
. Эти функции имеют следующий вид:
где
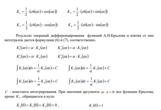
– балочные функции Крылова, которые выражаются зависимостями и имеют следующие свойства:
-
Подставить в функцию форм колебаний и ее производные свои граничные условия, при этом получается система из четырех уравнений. В ней две из четырех констант Сi должны обнулиться(!) - обязательно
-
Осталось два уравнения с двумя константами. Потребуем, чтобы определитель получившейся системы был равен нулю: записываем выражение для определителя через функции Крылова и приравниваем его к нулю
-
Подставляем в полученное равенство значения функций Крылова (первые две строчки из второй картинки) – после преобразований получаем трансцендентное уравнение – у каждого свое.
-
С помощью MathCAD находим первые шесть решений трансцендентного уравнения и затем собственные циклические частоты колебаний балки:
Внимание! Данная картинка является лишь примером для наглядности, но не более. В зависимости от уравнения и заданного начального приближения корни могут отличаться.
-
Сравниваем полученные значения частот fi с результатами численного решения. Важно! При решении задачи численными методами с использованием метода конечного элемента следует задавать примерно 25+n штук КЭ, в зависимости от длины балки, n – количество КЭ упругих связей.
-
При использовании программы balka_l следует отдавать предпочтение примеру, приведенному в Методических указаниях для формирования файлов исходных данных.
Характеристики
Тип файла документ
Документы такого типа открываются такими программами, как Microsoft Office Word на компьютерах Windows, Apple Pages на компьютерах Mac, Open Office - бесплатная альтернатива на различных платформах, в том числе Linux. Наиболее простым и современным решением будут Google документы, так как открываются онлайн без скачивания прямо в браузере на любой платформе. Существуют российские качественные аналоги, например от Яндекса.
Будьте внимательны на мобильных устройствах, так как там используются упрощённый функционал даже в официальном приложении от Microsoft, поэтому для просмотра скачивайте PDF-версию. А если нужно редактировать файл, то используйте оригинальный файл.
Файлы такого типа обычно разбиты на страницы, а текст может быть форматированным (жирный, курсив, выбор шрифта, таблицы и т.п.), а также в него можно добавлять изображения. Формат идеально подходит для рефератов, докладов и РПЗ курсовых проектов, которые необходимо распечатать. Кстати перед печатью также сохраняйте файл в PDF, так как принтер может начудить со шрифтами.
и ее производные
. Эти функции имеют следующий вид:















