ТЕОРИЯ ТЕОРМЕХ (833757)
Текст из файла
ПРОГРАММА ПО КУРСУ «ТЕОРЕТИЧЕСКАЯ МЕХАНИКА»
Для подготовки к экзаменам за 3 сем. Для приборных
специальностей (2/2)
-
Аксиомы динамики. Инерциальная система отсчета.
-
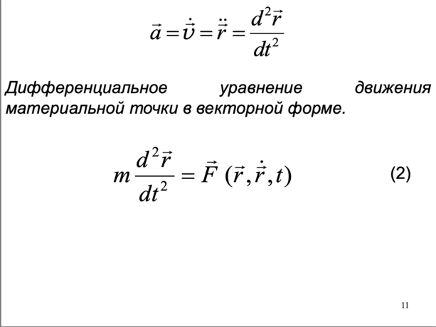
Дифференциальные уравнения движения точки в векторной форме и в проекциях на декартовы и естественные оси координат.
-
Диф. уравнения движения точки в неинерциальной системе отсчета.
-
Центр масс системы материальных точек. Теорема о движении центра масс.
-
Диф. уравнения поступательного движения механической системы.
-
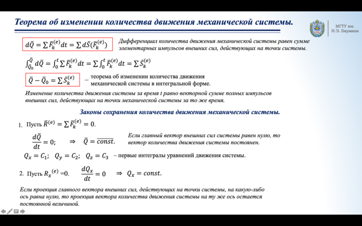
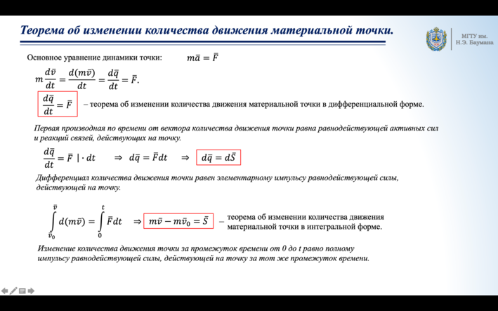
Теорема об изменении количества движения точки и системы материальных точек в дифференциальной и интегральной формах. Движение точки переменной массы.
-
Уравнение Мещерского. 1-я задача Циолковского.
-
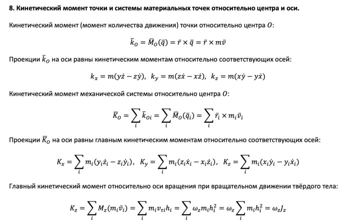
Кинетический момент точки и системы материальных точек относительно центра и оси.
-
Теорема об изменении кинетического момента для точки и системы материальных точек.
-
Диф. уравнение вращения твердого тела вокруг неподвижной оси.
-
Формула для кинетического момента механической системы при сложном движении.
-
Теорема об изменении кинетического момента системы в относительном движении по отношению к центру масс
-
Дифференциальные уравнения плоского движения твердого тела
-
Элементарная и полная работы силы. Мощность. Работа равнодействующей силы.
-
Работа силы, приложенной к твердому телу, при его различных движениях.
-
Кинетическая энергия точки и механической системы. Теорема Кенига.
-
Теорема об изменении кинетической энергии для точки и системы материальных точек.
-
Потенциальное силовое поле. Силовая функция и потенциальная энергия поля.
-
Вычисление силовых функций однородного поля силы тяжести и линейной силы упругости.
-
Закон сохранения механической энергии.
-
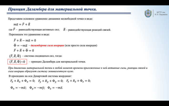
Принцип Даламбера для точки и системы материальных точек.
-
Главный вектор и главный момент сил инерции в общем и частных случаях движения твердого тела.
-
Возможные перемещения точки и механической системы. Принцип возможных перемещений.
-
Связи и их классификация.
-
Общее уравнение динамики.
-
Теорема Лагранжа-Дирихле об устойчивости равновесия консервативной системы.
-
Обобщенные силы, способы вычисления обобщенных сил.
-
Условия равновесия системы, выраженные в обобщенных силах.
-
Уравнения Лагранжа 2-го рода (вывод).
-
Диф. уравнения малых колебаний механической системы с одной степенью свободы в общем случае.
-
Свободные колебания консервативной системы с одной степенью свободы.
-
Затухающие колебания механической системы при наличии вязкого трения.
-
Апериодические затухающие колебания.
-
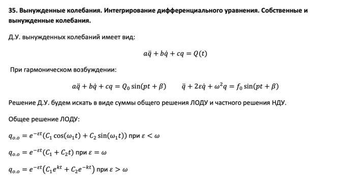
Вынужденные колебания. Интегрирование дифференциального уравнения. Собственные и вынужденные колебания
-
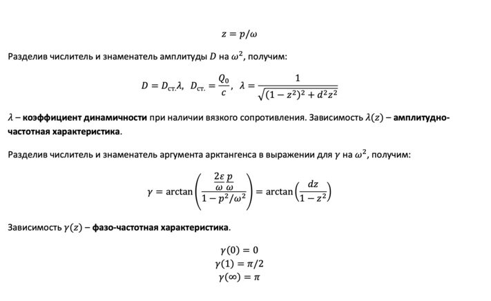
Основные свойства установившихся вынужденных колебаний. Амплитудно-частотная и фазо-частотная характеристики.
-
Резонанс при наличии и отсутствии вязкого трения.
-
Момент инерции твердого тела относительно оси, проходящей через заданную точку в заданном направлении
-
Эллипсоид инерции. Главные оси инерции однородных симметричных тел.
-
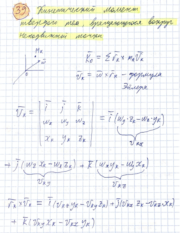
Кинетический момент твердого тела, вращающегося вокруг неподвижной точки.
-
Динамические и кинематические уравнения Эйлера.
-
Основные допущения приближенной теории гироскопа.
-
Особенности движения оси гироскопа. Теорема Резаля. Правило прецессии.
-
Гироскопический момент. Правило Жуковского.
Аксиомы динамики. Инерциальная система отсчета
Аксиома 1 (закон инерции). Существует такая система отсчета, в которой изолированная материальная точка сохраняет состояние покоя или равномерного прямолинейного движения.
Такую систему отсчета называют инерциальной.
Аксиома 2 (основной закон динамики). В инерциальной системе отсчета ускорение материальной точки прямо пропорционально действующей на точку силе (рис. 9.1) и обратно пропорционально массе точки.
Аксиома 3 (закон действия и противодействия). Силы взаимодействия двух материальных точек равны по величине и направлены вдоль прямой, соединяющей точки, в противоположные стороны.
Аксиома 4 (принцип независимости действия сил). Ускорение материальной точки, находящейся под действием нескольких сил, равно векторной сумме ускорений, сообщаемых точке каждой из этих сил в отдельности.
Следствие. Несколько сил, действующих на материальную точку, можно заменить од ной равнодействующей силой, равной их векторной сумме, т.е.
Дифференциальные уравнения движения точки в векторной форме и в проекциях на декартовы и естественные оси координат
Диф. уравнения движения точки в неинерциальной системе отсчета
Центр масс системы материальных точек. Теорема о движении центр масс
Диф. Уравнения поступательного движения механической системы
Теорема об изменении количества движения точки и системы материальных точек в дифференциальной и интегральной формах. Движение точки переменной массы
Уравнение Мещерского. 1-я задача Циолковского
Кинетический момент точки и системы материальных точек относительно центра и оси
Теорема об изменении кинетического момента для точки и системы материальных точек
Формула для кинетического момента механической системы при сложном движении
Диф. уравнение вращения твердого тела вокруг неподвижной оси
Теорема об изменении кинетического момента системы в относительном движении по отношению к центру масс
Дифференциальные уравнения плоского движения твердого тела
Элементарная и полная работы силы. Мощность. Работа равнодействующей силы
Работа силы, приложенной к твердому телу, при его различных движениях
Кинетическая энергия точки и механической системы. Теорема Кенига
Теорема об изменении кинетической энергии для точки и системы материальных точек
Потенциальное силовое поле. Силовая функция и потенциальная энергия поля
Закон сохранения механической энергии
Принцип Даламбера для точки и системы материальных точек
Главный вектор и главный момент сил инерции в общем и частных случаях движения твердого тела
Связи и их классификация
Возможные перемещения точки и механической системы. Принцип возможных перемещений
Общее уравнение динамики
Обобщенные силы, способы вычисления обобщенных сил
Условия равновесия системы, выраженные в обобщенных силах
Теорема Лагранжа-Дирихле об устойчивости равновесия консервативной системы
Уравнения Лагранжа 2-го рода (вывод)
Диф. уравнения малых колебаний механической системы с одной степенью свободы в общем случае
Особенности движения оси гироскопа. Теорема Резаля. Правило прецессии.
Свободные колебания консервативной системы с одной степенью свободы
Апериодические затухающие колебания
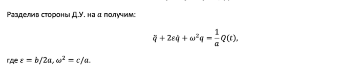
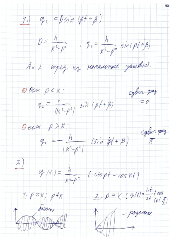
Вынужденные колебания. Интегрирование дифференциального уравнения. Собственные и вынужденные колебания
Основные свойства установившихся вынужденных колебаний. Амплитудно- частотная и фазо-частотная характеристики
Резонанс при наличии и отсутствии вязкого трения
Момент инерции твердого тела относительно оси, проходящей через заданную точку в заданном направлении
Эллипсоид инерции. Главные оси инерции однородных симметричных тел
Кинетический момент твердого тела, вращающегося вокруг неподвижной точки
Динамические и кинематические уравнения Эйлера
Основные допущения приближенной теории гироскопа
Гироскопический момент. Правило Жуковского
Вычисление силовых функций однородного поля силы тяжести и линейной силы упругости
Характеристики
Тип файла документ
Документы такого типа открываются такими программами, как Microsoft Office Word на компьютерах Windows, Apple Pages на компьютерах Mac, Open Office - бесплатная альтернатива на различных платформах, в том числе Linux. Наиболее простым и современным решением будут Google документы, так как открываются онлайн без скачивания прямо в браузере на любой платформе. Существуют российские качественные аналоги, например от Яндекса.
Будьте внимательны на мобильных устройствах, так как там используются упрощённый функционал даже в официальном приложении от Microsoft, поэтому для просмотра скачивайте PDF-версию. А если нужно редактировать файл, то используйте оригинальный файл.
Файлы такого типа обычно разбиты на страницы, а текст может быть форматированным (жирный, курсив, выбор шрифта, таблицы и т.п.), а также в него можно добавлять изображения. Формат идеально подходит для рефератов, докладов и РПЗ курсовых проектов, которые необходимо распечатать. Кстати перед печатью также сохраняйте файл в PDF, так как принтер может начудить со шрифтами.
















