Элтех ДЗ2 вариант 86 (817399)
Текст из файла
Московский государственный технический университет
имени Н. Э. Баумана
Кафедра электротехники и промышленной электроники
Домашнее задание № 2
по курсу «Электротехника и электроника»
на тему «Расчет линейных цепей синусоидального тока»
Вариант № 86
Выполнил : студент
группа
Проверил :
Дата сдачи работы на проверку ______
Москва, 2020 г.
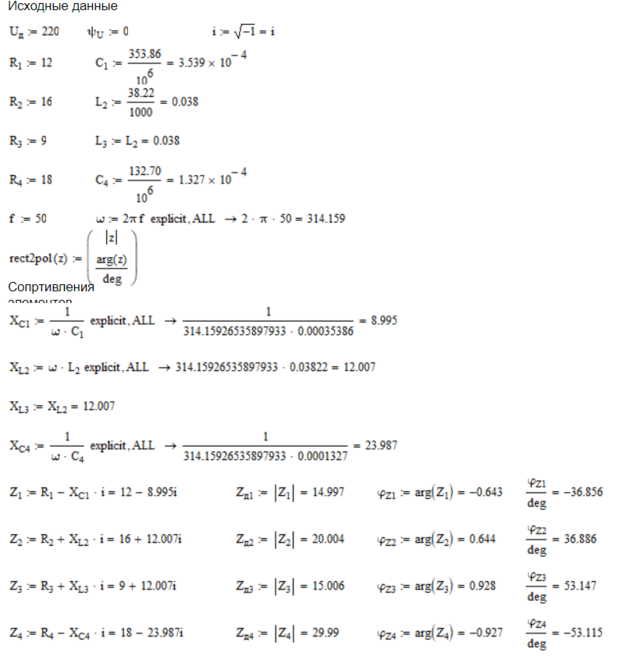
Условие домашнего задания
Требуется:
-
Рассчитать сопротивления реактивных элементов и записать в комплексной форме сопротивления ветвей схемы. Принять частоту питающего напряжения
= 50 Гц. -
Определить токи во всех ветвях схемы.
-
Построить векторные диаграммы токов и напряжений на всех элементах схемы в соответствии с законами Кирхгофа.
-
Определить показания измерительных приборов А, V, W.
-
Рассчитать баланс мощностей и коэффициент мощности схемы.
-
Используя метод эквивалентного генератора, определить ток
в ветви с сопротивлением
. Сопоставить полученное значение этого тока с результатом расчета предыдущим методом. -
Рассчитать и ввести в исходную схему дополнительный элемент
, обеспечивающий в ветви с сопротивлением
режим резонанса напряжений. -
Рассчитать и ввести в исходную схему дополнительную ветвь с элементом
параллельно ветви с сопротивлением
, чтобы обеспечить на рассматриваемом участке режим резонанса токов.
-
Расчет сопротивлений ветвей системы
Угловая частота определяется по формуле
Сопротивления реактивных элементов цепи
Запишем сопротивления ветвей цепи в комплексной алгебраической форме
Запишем в комплексной форме. Значения модулей
и аргументов
Получаем
Все расчеты были произведены в Mathcad 14 (см. Приложение).
-
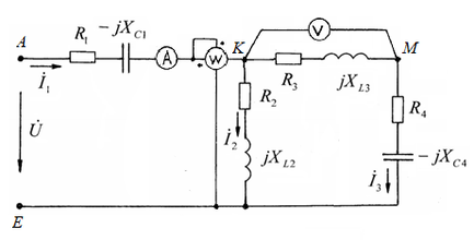
Расчет токов в цепи
В рассматриваемой схеме два узла (q = 2) и три ветви (k = 3). Число неизвестных токов три. Для определения токов составим по законам Кирхгофа систему из трех уравнений. Зададим направление обхода контуров на схеме (см. рис. 1).
Рис. 1. Схема для расчета с использованием законов Кирхгофа
Напряжение в комплексной форме
Подставим в систему известные числовые значения параметров
Решив неоднородное СЛАУ, получаем:
Запишем токи в показательной форме. Действительные значения токов
Фазы токов
Токи в показательной форме
Все расчеты были произведены в Mathcad 14 (см. Приложение).
-
Построение векторной диаграммы
Схема цепи со всеми ее элементами представлена на рис. 2.
Рис. 2. Схема цепи со всеми ее элементами
Напряжения элементов цепи
По известным действующим значениям (модулям) и фазам (аргументов) напряжений и токов строим векторную диаграмму (рис. 3). Масштаб напряжений возьмем в 14 раз меньше масштаба токов.
Рис. 4. Векторная диаграмма токов и напряжений элементов
Все расчеты и построения были произведены в Mathcad 14 (см. Приложение).
-
Показания измерительных приборов
Схема с приборами изображена на рис. 5.
Рис. 5. Схема с измерительными приборами
Амперметр показывает действующее значение тока, проходящего через его обмотку
Вольтметр показывает действующее напряжение между точками K и M
Ваттметр измеряет активную мощность, расходуемую на участке цепи, заключенном между точками, к которым подключена обмотка напряжения ваттметра (K и E)
где
Все расчеты были произведены в Mathcad 14 (см. Приложение).
-
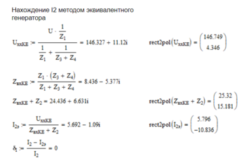
Определение тока
методом эквивалентного генератора
Ток
определяется по формуле
Определим напряжение холостого хода
. Из рассматриваемой цепи (рис. 6) удаляем ветвь сопротивлением
и определяем напряжение между K и E
Рис. 6. Схема для расчета
Входное сопротивление
определяется по формуле
Ток
Полученный ток совпадает с током
, рассчитанным в пункте 2.
Все расчеты были произведены в Mathcad 14 (см. Приложение).
-
Баланс мощностей и коэффициент мощности схемы
Должны выполняться раздельно равенства активных мощностей
и реактивных мощностей
Активная мощность источников
где
Активная мощность потребителей
Реактивная мощность источников
Реактивная мощность потребителей
Полная мощность источников
Точность вычислений
Из полученных значений следует, что задача была решена правильно.
Коэффициент мощности схемы
Все расчеты были произведены в Mathcad 14 (см. Приложение).
-
Расчет Z5 при резонансе напряжений
Добавим в ветвь с сопротивлением
сопротивление
. Сопротивление
состоит из резистора
и катушки
, значит для получения резонанса напряжений необходимо, чтобы сопротивление
состояло из конденсатора
Схема, соответствующая резонансу напряжений представлена на рис. 7.
Рис. 7. Схема, соответствующая резонансу напряжений
При резонансе напряжений рассматриваемый участок цепи должен быть активным
то есть
Емкость конденсатора
[Далее идет необязательная часть. Если от вас потребуют построить векторную диаграмму, оставляйте. Если нет – удаляйте]
Ток
определим с помощью метода эквивалентного генератора
где
и
уже известны (пункт 5)
Для построения векторной диаграммы, определим напряжения
В алгебраической форме
Векторная диаграмма тока и напряжений при наличии резонанса напряжений приведена на рис. 8.
Рис. 8. Векторная диаграмма тока и напряжений при наличии резонанса напряжений
Все расчеты и построения были произведены в Mathcad 14 (см. Приложение).
-
Расчет Z6 при резонансе токов
Добавим в ветвь с сопротивлением
параллельно сопротивление
. Сопротивление
состоит из резистора
и катушки
, значит для получения резонанса токов необходимо, чтобы сопротивление
состояло из конденсатора
Схема, соответствующая резонансу токов представлена на рис. 9.
Рис. 9. Схема, соответствующая резонансу токов
Условие резонанса токов
где
– входная проводимость
Сопротивление
Емкость конденсатора
[Далее идет необязательная часть. Если от вас потребуют построить векторную диаграмму, оставляйте. Если нет – удаляйте]
Определим ток
(рис. 10) с помощью метода эквивалентного генератора
Рис. 10. Использование метода эквивалентного генератора при расчете схемы с резонансом токов
где
и
уже известны (пункт 5) и
Определим
Токи
и
Векторная диаграмма тока и напряжений при наличии резонанса токов приведена на рис. 11.
Рис. 11. Векторная диаграмма тока и напряжений при наличии резонанса токов
Все расчеты и построения были произведены в Mathcad 14 (см. Приложение).
Приложение
Характеристики
Тип файла документ
Документы такого типа открываются такими программами, как Microsoft Office Word на компьютерах Windows, Apple Pages на компьютерах Mac, Open Office - бесплатная альтернатива на различных платформах, в том числе Linux. Наиболее простым и современным решением будут Google документы, так как открываются онлайн без скачивания прямо в браузере на любой платформе. Существуют российские качественные аналоги, например от Яндекса.
Будьте внимательны на мобильных устройствах, так как там используются упрощённый функционал даже в официальном приложении от Microsoft, поэтому для просмотра скачивайте PDF-версию. А если нужно редактировать файл, то используйте оригинальный файл.
Файлы такого типа обычно разбиты на страницы, а текст может быть форматированным (жирный, курсив, выбор шрифта, таблицы и т.п.), а также в него можно добавлять изображения. Формат идеально подходит для рефератов, докладов и РПЗ курсовых проектов, которые необходимо распечатать. Кстати перед печатью также сохраняйте файл в PDF, так как принтер может начудить со шрифтами.
= 50 Гц.
в ветви с сопротивлением 















