Emission UML (779389)
Текст из файла
Московский государственный технический университет им. Н. Э. Баумана
Домашнее задание
по курсу «Объектно-ориентированное проектирование»
Выполнил:
студент группы ИУ5-92
Мясников М. Д.
___________________
«___» _____________ 2014 г.
Проверил:
преподаватель кафедры ИУ5
профессор
Балдин А. В.
___________________
«___» _____________ 2014 г.
Москва, 2014
-
Введение
Создаваемая система предназначена для приёма заявлений на выпуск банковских карт в крупном банке Российской Федерации. Система сопровождает заявку в течение всего процесса обработки: приём, оформление, взаимодействие с бюро кредитных историй и фрод-машиной банка, процессинг в персобюро, доставка и выдача карты заявителю.
-
Диаграмма вариантов использования
-
Диаграмма классов
-
Диаграмма объектов
-
Диаграмма последовательности
Приведено описание процесса обработки заявки оператором банка.
-
Диаграмма деятельности
Приведено описание процесса обработки заявки сотрудником службы безопасности банка.
-
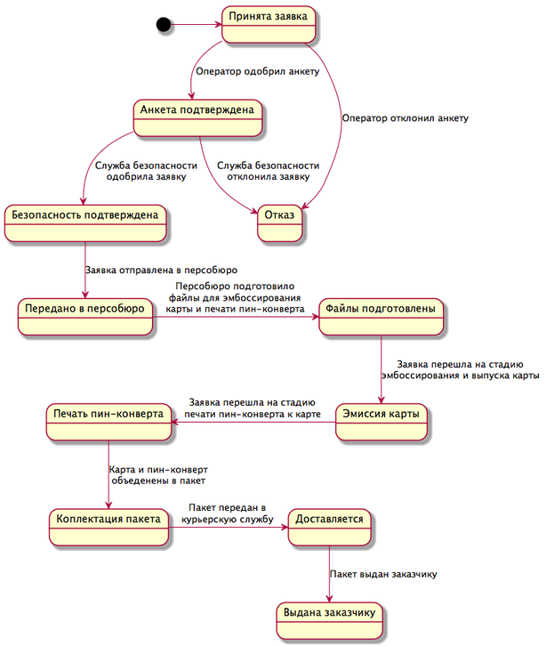
Диаграмма состояний
Приведено описания состояний заявки в проектируемой системе.
Характеристики
Тип файла документ
Документы такого типа открываются такими программами, как Microsoft Office Word на компьютерах Windows, Apple Pages на компьютерах Mac, Open Office - бесплатная альтернатива на различных платформах, в том числе Linux. Наиболее простым и современным решением будут Google документы, так как открываются онлайн без скачивания прямо в браузере на любой платформе. Существуют российские качественные аналоги, например от Яндекса.
Будьте внимательны на мобильных устройствах, так как там используются упрощённый функционал даже в официальном приложении от Microsoft, поэтому для просмотра скачивайте PDF-версию. А если нужно редактировать файл, то используйте оригинальный файл.
Файлы такого типа обычно разбиты на страницы, а текст может быть форматированным (жирный, курсив, выбор шрифта, таблицы и т.п.), а также в него можно добавлять изображения. Формат идеально подходит для рефератов, докладов и РПЗ курсовых проектов, которые необходимо распечатать. Кстати перед печатью также сохраняйте файл в PDF, так как принтер может начудить со шрифтами.
















