108914 (765333), страница 2
Текст из файла (страница 2)
Рис 5
Временная диаграмма напряжений на обмотках двигателя-генератора и напряжения генератора показана на Рис 6.
Непременное условие – ротор двигателя должен иметь большой момент инерции (большую маховую массу), так как импульс вращения он получает (грубо) только треть периода, а расходует энергию - на генератор две трети периода и на потери полный период.
Рис 6.
Поэтому электродвигатель должен иметь не нагрузку, а именно относительно большой момент инерции на валу. Отсюда вывод - для экспериментов годятся асинхронные двигатели любой мощности. Проще всего повесить на вал двигателя маховик, учитывая его ограничения по массе. Ограничение сверху – ток в обмотках двигателя при пуске (раскрутке) не должен превышать предельно допустимых значений значительное время. Это одна из причин возможного перегрева обмоток и выгорания изоляции. В зависимости от типа, двигатели при пуске допускают до семикратной и более перегрузки по току. Пуск и раскрутку двигателя желательно производить в облегченном режиме, возможно, применять плавный или ступенчатый пуск или с помощью другого двигателя с последующим его механическим и электрическим отключением.
Ограничение снизу - момент инерции ротора двигателя должен гарантированно обеспечить устойчивый (без вибрации) режим работы двигателя при питании от однофазной сети только одной обмотки (L3).
При выполнении этих условий после раскрутки и переключения 3х-фазный двигатель с кз ротором устойчиво работает от однофазной сети 220В подключенной к одной обмотке. С двух генераторных обмоток снимается электрическая мощность.
Эти факты, проверенны практикой!
Теперь двигатель можно загонять в последовательный резонанс, обманывать счетчик и т.д., кому что нравится…
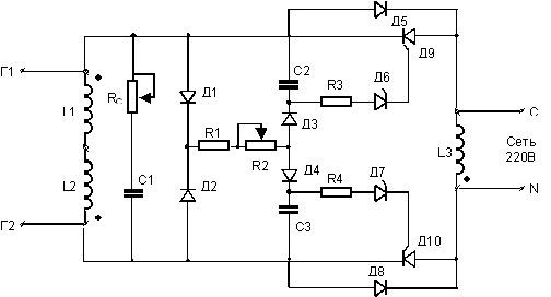
На рис 7 показана схема, которая, в принципе, может быть реализована на комплектации элементной базы 80х годов.
Рис.7
Номиналы силовых элементов зависят от мощности и типа применяемого двигателя и поэтому не указаны.
Схема содержит:
Резонансный колебательный контур – L1, L2, C1, RС;
Д9, Д10 – тиристоры, подключающие нагрузку L3 (при подключенной сети) к колебательному контуру два раза за период в заданные моменты времени относительно начала периода;
Времязадающие цепочки - Д1, R1, R2, Д4, С3 для положительной и Д2, R1, R2, Д3, С2 для отрицательной плуволн генератора – элементарные управляемые интегрирующие цепочки;
Д6, Д7 – динисторы, пороговые ключевые элементы с напряжением пробоя от 6 до 15В типа КН102 с буквой определяющей высоту порога.
R3, R4 – резисторы, ограничивающие ток через управляющие электроды тиристоров;
Д5, Д8 – диоды, позволяющие обойти запертые тиристоры при обратной полуволне.
Время заряда С2, С3 до напряжения пробоя Д6, Д7 определяет угол открытия тиристоров – величину мощности возвращаемую с генератора в сеть и в двигатель.
Для симметричной работы схемы необходимо стремиться выполнить два условия: емкости С2 и С3 равны по величине и пороги пробоя динисторов Д6 и Д7 должны быть на одном уровне напряжения. Из практики – пара Д6, Д7 всегда требует подбора.
Исходное положение перед переключением:
Движок переменного резистора RС должен находиться в крайнем верхнем положении – максимальное сопротивление в цепи перезаряда емкости С1. Иначе, во время накопления энергии в колебательном контуре L1, L2, C1 двигателю не хватает энергии, и он останавливается – факт, проверенный практикой.
Движок резистора R2 в крайнем правом положении - максимальное сопротивление в цепи заряда емкостей С2, С3. Установлен максимальный угол открытия тиристоров Д9, Д10, чтобы минимизировать нагрузку на колебательный контур L1, L2, C1 во время переходных процессов после переключения.
Итак, схема включена, ротор двигателя устойчиво вращается на номинальных оборотах.
При идеальных параметрах элементов и без учета скольжения:
на зажимах L3 (двигателя) напряжение сети 220В, из сети потребляется ток Iхх;
сопротивление резистора RС равно бесконечности – емкость С1 не перезаряжается, на зажимах генератора Г1-Г2 напряжение порядка 380В;
сопротивление резистора R2 равно бесконечности – связь генератора с нагрузкой L3 отсутствует.
Вводим контур L1, L2, C1 в резонансный режим медленным перемещением ползунка реостата вниз по схеме движка резистора RС. Энергия, запасаемая в контуре, потребляется из сети, ток в двигателе (L3) кратковременно растет, затем возвращается к прежнему уровню.
Наступает второй критический момент – с одной стороны необходимо генератор загнать в резонанс, для чего следует поднимать напряжение, с другой – ограничение по электрической прочности изоляции обмоток генератора.
В это время необходимо следить за напряжением на зажимах генератора Г1-Г2 и не допускать его до напряжения пробоя изоляции в L1, L2.
Пробой изоляции обмоток в резонансном режиме – вторая причина вывода двигателей из строя. Здесь надо копать и искать решение, удовлетворяющее обоим условиям. Один из перспективных, на мой взгляд, путей – повышение рабочее частоты.
При рабочей частоте 50 герц величина емкости С1 должна быть подобрана такой, чтобы при закороченном резисторе RС напряжение на зажимах генератора Г1-Г2 не поднималось выше определенного порога.
Возможно, напряжение на емкости С1 и измерял дядя Вася перед подключением нагрузки. Видимо, с учетом различных гармоник, не стоит поднимать напряжение на генераторе выше 1000В. Емкости на такое напряжение тоже не везде валяются, хотя емкости для увеличения напряжения соединяют последовательно.
Скорее всего, при различных ограничениях, колебательный контур войдет в “околорезонансный” режим. Какую то энергию контур запас, да и напряжение на нем в несколько раз превышает напряжение на двигателе (в сети).
Теперь, самое интересное – начинаем загонять энергию, запасенную в колебательном L-C контуре, обратно в двигатель и в питающую сеть.
Рассматриваем положительный полупериод, при этом помним, что генератор и двигатель сфазированы.. Медленно двигаем влево движок резистора R2, уменьшая сопротивление цепочки Г1-Д1-R1-R2-Д4-С3-Г2.
Если емкость С3 успевает зарядиться до конца полупериода до напряжения пробоя динистора Д7, она разрядится по цепочке R4–Д7- управляющий электрод тиристора Д10. Тиристор Д10 откроется и произойдет импульсный сброс энергии контура в сеть (и в двигатель) по силовой цепи Г1-Д5-сеть II (L3)-Д10-Г2.
Напряжение импульса сброса в первый момент будет равно разнице амплитуд на контуре (на С1) и на L3. Напряжение в сети должно несколько повыситься.
Ток импульса определится параметрами силовой цепи, величиной заряда С1 и мощностью генератора.
Длительность импульса – до конца полупериода и обратно пропорциональна времени заряда С3 от начала полупериода до напряжения пробоя динистора Д7.
Обратной (отрицательной) полуволной тиристор Д10 закроется и процесс симметрично повторится на времязадающей R1-R2-С2, динисторе Д6 и тиристоре Д9.
Процесс пошел… При этом RС должен быть полностью закорочен .
Внимательно следим за работой асинхронного электрического мотор-генератора и медленно перемещаем движок потенциометра R2 влево по схеме до попытки срыва устойчивого режима работы. Возвращаем движок потенциометра R2 в зону устойчивой работы, засекаем время
Если нагрузка электрической машины является параметром колебательного контура, тогда контур в этой электрической асинхронной машине нужен параметрический. Причем , согласно принципу - в контуре -параметр синхронизации меняется два раза за период
Интересны и изобретения А. Мельниченко по экономичным резонансным моторам переменного тока (см.приложение)
Привожу в качестве примера реферат одного из них ниже
Резонансный асинхронный двигатель, отличающийся тем, что с целью устранения индуктивного сопротивления в обмотках статора и увеличения мощности асинхронного двигателя, электрическая цепь обмотки статора работает в режиме резонанса напряжений, и содержит последовательно соединенные конденсаторы, обмотку статора и дополнительную индуктивность - для увеличения добротности и компенсации изменения индуктивности обмоток статора при работе асинхронного двигателя с нагрузкой
ВТОРОЙ МЕТОД И ВАРИАНТ УСТРОЙСТВА ДЛЯ ПОЛУЧЕНИЯ МИНИМАЛЬНОГО ЭЛЕКТРОПОТРЕБЛЕНИЯ И ДОСТИЖЕНИЯ РЕЖИМА САМОВРАЩЕНИЯ АСИНХРОННОЙ ЭЛЕКТРИЧЕСКОЙ МАШИНЫ
Как известно, в индуктивных обмотках асинхронной электрической машины запасается и затем расходуется электромагнитная энергия на создание вращающегося электромагнитного поля в рабочем зазоре машины. Причем реактивные токи статорных обмоток АЭМ обмениваются за период с питающей сетью переменного тока дважды за период и в сумме равны нулю. Это обстоятельство может быть с пользой реализовано для минимизации электропотребления АЭМ при наличии специальных коммутаторов
Электрическая машина -это многоконтурная нелинейная индуктивность
Более просто можно понять суть и энергетику работы асинхронной электрической машины как сложной индуктивности, работающей как циклический накопитель электромагнитной энергии , причем в динамике и на переменном токе .
Для того чтобы разобраться с методами радикальной экономии электроэнергии в электрических машинах надо уяснить физику процессов обмена энергиями (электрической энергии в электромагнитную и обратно )в индуктивностях, из которых они и состоят. По-существу, трехфазная асинхронная электрическая машина –это совокупность индуктивностей, три из которых размещены на статоре и одна индуктивность – это ее ротор . Известно что индуктивность при пропускании через нее электрического тока запасает в себе электромагнитную энергию. При переменном токе максимум запасенной энергии в индуктивности наступает при достижении максимума амплитуды переменного тока.. Поскольку электрический ток в фазных обмотках синусоидальный, то максимум запасаемой энергии в индуктивностях статорных обмоток АЭМ наступает дважды за период
Из ниже приведенных графиков (рис.2) вполне видно, что максимум запасенной энергии в индуктивности соответствует максимуму тока и наступает дважды за период протекания через индуктивность переменного тока. На нижней части графиков показан ток и электромагнитная энергия индуктивности при размыкании (коммутации) тока в первичной обмотке индуктивности ключом К1 . Экспериментами установлено что в момент размыкания тока в индуктивности ее энергия значительно в разы – возрастает вследствие наведенной в ней эдс самоиндукции А что будет- если быстродействующим полупроводниковым ключом рвать цепи фазных токов асинхронной электрической машины (АЭМ )в момент максимальных амплитуд этих токов и запасенную энергию индуктивностей таким образом направлять в виде электрического тока посредством противоэдс на самоэлектропитание фазных индуктивных обмоток для самовращения АЭМ ???
Сущность данной технической идеи – состоит в том, чтобы реализовать этим коммутатором циркуляцию реактивных токов внутри статорных обмоток АЭМ –т.е. по иному, более рационально использовать эту запасаемую электромагнитную энергию индуктивностей статорных обмоток путем отсечки реактивных токов от их обмена с сетью и использования их внутри самой АЭМ и направления их в другие индуктивные обмотки , т.е. заставить их работать в режиме циркуляции реактивной мощности и тем самым полностью исключить обмен реактивными токами этой электрической машины с питающей электросетью . Об этом ниже
Для реализации этого режима АЭМ должна быть дополнена быстродействующим коммутатором для обеспечения быстродействующего разрыва тока индуктивных обмоток статора в нужные моменты времени –дважды за период.
Рассмотрим вначале эти процессы коммутации тока в индуктивностях на примере одной обмотки.
Аналогия цикла зарядки – разрядки индуктивности с циклом работы двухтактного ДВС
Отмечу сразу, что этот цикл зарядки – разрядки индуктивности током при участии коммутатора имеет, по–моему, весьма близкую аналогию с работой поршневого ДВС и лично мне напоминает чем то цикл работы теплового двухтактного ДВС Посудите сами .Вначале в индуктивности от тока происходит накопление электромагнитной энергии (в ДВС – всасывание топливной смеси в камеру сгорания ), потом происходит быстрая коммутация тока ключом в цепи индуктивности в момент достижения максимального тока (аналогия- электроискровое воспламенение ТВС в мертвой точке хода поршня ДВС). Затем возникает ударная волна – в данном случае возникает эдс самоиндукции , которая как поршень ДВС в рабочем такте в порождает протекание тока во вторичном индуктивном контуре за счет индуктивной и электрической взаимосвязи обмоток , Далее процесс циклично повторяется .Рассмотрим более детально этот процесс коммутации тока
БЫСТРОДЕЙСТВУЮЩИЙ РАЗРЫВ ОБМОТКИ ИНДУКТИВНОСТИ С ТОКОМ
Этот разрыв –коммутацию тока в индуктивности можно осуществить двумя путями
механический разрыв тока в обмотке индуктивности
электрический разрыв тока в обмотке индуктивности
Кратко рассмотрим оба этих варианта коммутации .
Механический разрыв тока в обмотке индуктивности
Механический разрыв индуктивности с электрическим током приводит к образованию электрической дуги в месте этого разрыва. Это явление уже широко используется в электротехнике. Именно так и устроены самые простые автомобильные системы электрозажигания, которые состоят из высоковольтного трансформатора, (катушки зажигания), присоединенного первичной низковольтной обмоткой через механический коммутатор к аккумуляторной батарее(=12 вольт), с выходом высоковольтной обмотки на два электрода с зазором- электрическую свечу зажигания.
Однако физика процесса образования электрической дуги так пока до сих пор основательно учеными и не понята . А именно в ней- этой удивительной физике образования Эл дуги при механическом разрыве индуктивности с током и скрыто механизм радикальной экономии электроэнергии в асинхронных электрических машинах.. При разрыве тока в цепи большой индуктивности в месте разрыва возникает большой дуговой разряд. С позиций эфирной теории это может быть объяснимо так..
















