147304 (730461)
Текст из файла
Основы построения систем.
Способы передачи и анализ телемеханических сигналов
Любая целенаправленная деятельность относительно каких-либо технологических объектов возможна в том случае, если существует система управления, содержащая необходимые функциональные узлы (рис. 1). Не имеет принципиальных отличий от указанной структуры и система диспетчерского управления движением поездов на участках железных дорог и станциях.
Рис. 1. Структурная схема системы управления
Выполнение целевых функций любой системы достигается, если между ее частями происходит обмен информацией, энергией и веществом. В зависимости от назначения системы и средств ее реализации три вида обмена одновременно могут не наблюдаться, однако информационные и энергетические взаимодействия для рассматриваемого класса устройств являются обязательными.
На железнодорожном транспорте получили широкое распространение следующие способы информационного и энергетического взаимодействия между территориально разобщенными частями системы управления технологическими объектами.
При местном способе информационные преобразования осуществляются только в пункте управления и в результате выработанных команд на объекты управления по индивидуальным линейным проводам подается вся энергия, необходимая исполнительным механизмам (рис. 2).
Рис.2. Структурная схема местного управления
Контроль состояния исполнительных механизмов выполняется по отдельным проводам и используется энергоресурс пункта управления. Такой способ взаимодействия с объектом является основным в системах электрической централизации с центральными зависимостями и центральным питанием.
Основные недостатки, ограничивающие область использования рассмотренного способа: небольшая дальность управления (единицы километров) и большой расход кабеля с различным поперечным сечением проводов (в зависимости от передаваемой мощности) для индивидуальных цепей.
Отмеченные недостатки менее ощутимы при использовании так называемого дистанционного способа управления объектами (рис.3).
Рис. 3. Структурная схема дистанционного управления
При этом способе пункт управления (ПУ) взаимодействует с устройствами контролируемого пункта (КП) только на уровне информационного обмена по индивидуальным для каждого сообщения линейным проводам.
Исполнительные механизмы получают необходимую энергию от местного источника в соответствии с командами пункта управления. Сравнительно небольшие мощности передаваемых информационных сигналов позволяют существенно увеличить дальность управления и сократить расход кабеля на организацию взаимодействия в системе. Дистанционный способ получил широкое распространение в системах электрической централизации с местным питанием и в устройствах перегонной автоматики.
С
увеличением зоны управления, т.е. с ростом числа групп объектов и расстояний между ними, в системе управления используют телемеханические способы взаимодействия (рис. 4). Такой способ обмена информацией в системах управления обеспечивает передачу всей совокупности сообщений между пунктами по общей линии (каналу) связи при энергетической независимости каждого пункта при энергетической независимости каждого пункта.
Рис. 4. Структурная схема телемеханического управления
Таким образом, основу телемеханики составляют устройства, позволяющие различными способами независимо передавать многие дискретные сообщения по общим линиям связи любой протяженности.
В зависимости от назначения передаваемой информации принято различать телемеханические системы телеуправления (ТУ), телесигнализации (ТС) и телеизмерения (ТИ) (рис. 5.)
Рис.5. Структурные схемы систем телеуправления (а). телесигнализации (б) и телеизмерения (в)
Практически любая система телемеханики представляет собой определенную комбинацию перечисленных устройств. На железнодорожном транспорте для диспетчерского управления наибольшее распространение получили системы ТУ-ТС. В последнее время для диагностирования состояния устройств они стали дополняться и аппаратурой ТИ, т.е. приобретают структуру ТУ-ТС-ТИ.
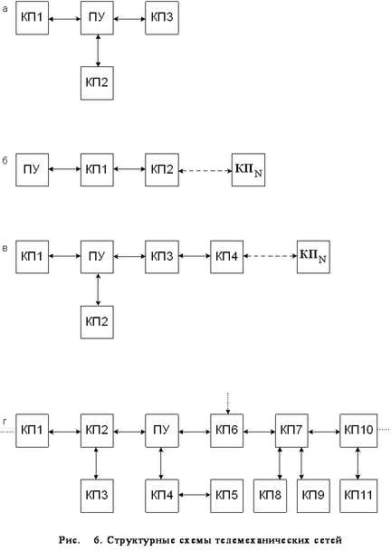
Территориально объекты системы телемеханики могут быть разно размещены относительно пункта управления. Поэтому телемеханическая сеть - совокупность устройств телемеханики и объединяющих их каналов связи - выполняется по радиальной (рис. 6,а), цепочечной (рис. 6, б) или радиально-цепочечной (рис. 6, в) структуре. На железнодорожном транспорте эти структуры наиболее распространены, хотя возможна реализация и более сложных древовидных структур (рис. 6, г).
Системы телемеханики любой структуры реализуются с использованием линий связи, в качестве которых может выступать та или иная физическая среда, способная передавать сигналы. В современных системах телемеханики чаще всего применяются проводные линии (выделенные или совмещенные с энергоснабжением), радиопункты и световодные линии.
По любой линии связи может быть организовано определенное число каналов для независимой передачи сообщений. При передаче сигналов телемеханики такой канал принято называть телемеханическим.
Телемеханические каналы являются средством объединения в систему источника и получателя сообщений.
Источники информации разнообразны, рассредоточены в пространстве, могут иметь детерминированное и неопределенное число состояний. Соответственно и организация устройств телемеханики различна для сосредоточенных и рассредоточенных объектов, для отражения их дискретного или непрерывного множества состояний. Любое изменение внутреннего состояния объектов контроля принято считать событием. О каждом событии контролирующий пункт должен получить сообщение. Сообщение, порожденное событием на передающем конце, должно быть, определенным образом доставлено получателю. Передача сообщений в системах телемеханики происходит по каналам связи, где в роли переносчика сообщений выступает переменный или постоянный ток. Поэтому переносчик с нанесенным на него сообщением уже представляет собой сигнал. Разумеется, что каждое сообщение образует свой собственный сигнал, отличный от других. Это необходимо для различения сообщений на приемном конце по виду сигналов.
Для упрощения процедур организации сигналов и выделения из них сообщений стремятся использовать ограниченное число признаков переносчика. Если число сообщений превышает число используемых признаков, каждому сообщению соответствует сложный сигнал, состоящий из определенной совокупности этих признаков, используемых на определенных интервалах времени.
Интервал времени, в течение которого признак переносчика не меняется, называют импульсом сложного сигнала, а используемые характеристики переносчика — импульсными признаками.
Любой сложный сигнал на приемном конце может быть правильно понят, если будет выделен каждый импульс сигнала и произойдет запоминание его качества (т.е. импульсного признака) на время, достаточное для определения известных приемнику свойств всей совокупности импульсов сложного сигнала. Каждой такой совокупности импульсов сложного сигнала соответствует вполне определенное сообщение. Поэтому, если правильно принят сложный сигнал, правильно будет понято переданное сообщение. Процесс образования сложного сигнала, соответствующего определенному сообщению, называют кодированием, а обратные преобразования на приемном конце — декодированием.
Таким образом, в системах телемеханики всегда наблюдается определенная последовательность информационных преобразований, обусловленная необходимостью оптимального согласования отдельных частей системы. В любом случае на передающем конце каждое сообщение преобразуется в эквивалентный сигнал для согласования источника сообщений с каналом связи, а на приемном конце из сигнала выделяется соответствующее сообщение.
Сложность этих преобразований зависит от соотношения количества информации, от источника сообщений и пропускной возможности используемого канала, так как этим определяется выбор импульсных признаков и закона преобразования сигналов.
Первичные преобразователи, реагирующие на изменение физического параметра (механического, электрического, оптического, теплового, химического и т.п.) источника сообщений, принято называть датчиками, а все последующие — информационными преобразователями.
В любом преобразователе происходит отображение множества входных сигналов в эквивалентное множество выходных с изменением формы представления сигналов. Это позволяет любую систему телемеханики рассматривать как определенную последовательность информационных преобразователей, видоизменяющих сигналы. Например, сигналы х2 , с выходов датчиков (рис. 7) в кодирующем устройстве преобразуются в форму х3, удобную для согласования с возможностями канала, после чего модулятор преобразует кодированную запись сообщения х1, в линейный сигнал х4, т.е. выполняет модуляцию переносчика в соответствии с передаваемым сообщением. На приемном конце проводятся обратные преобразования сигналов для представления информации в наиболее удобной форме.
Рис. 7. Схема информационных преобразований в системах
Таким образом, для каждого преобразователя нужно уметь задавать взаимосвязь между входами и выходами в соответствующей математической форме, а также описывать сигнал любого вида.
Чаще всего для описания сигналов используют функцию времени (рис.8), так как изменение физических параметров сигналов удобно наблюдать во времени. Если изменения наблюдаемых параметров происходят дискретно во времени, то и сигналы получают дискретную форму.
При непрерывном изменении параметров во времени сигналы могут быть аналоговыми или после дополнительных преобразований (квантование) — дискретными
Сигналы как функции времени у = х(t) графически удобно представлять совокупностью точек определенной кривой в двухмерном пространстве прямоугольных координат х и t (см. рис.8). Однако не во всех случаях такое представление сигналов оказывается достаточным и наглядным, в особенности для изучения свойств совокупности сложных сигналов. В этих случаях используют сложные пространства сигналов, в которых каждый сигнал изображается точкой в этом многомерном пространстве. Иными словами, все сигналы, обладающие свойствами Р, образуют множество сигналов S, т.е. S = {х; Р}. В другой форме эта же взаимосвязь может быть записана так: Р => х є S, т.е. Р верно для х, принадлежащего S.
Таким образом, определяя Р, задают нужное множество сигналов. Оперируя множествами, в теории сигналов широко используют операции объединения и пересечения.
Характеристики
Тип файла документ
Документы такого типа открываются такими программами, как Microsoft Office Word на компьютерах Windows, Apple Pages на компьютерах Mac, Open Office - бесплатная альтернатива на различных платформах, в том числе Linux. Наиболее простым и современным решением будут Google документы, так как открываются онлайн без скачивания прямо в браузере на любой платформе. Существуют российские качественные аналоги, например от Яндекса.
Будьте внимательны на мобильных устройствах, так как там используются упрощённый функционал даже в официальном приложении от Microsoft, поэтому для просмотра скачивайте PDF-версию. А если нужно редактировать файл, то используйте оригинальный файл.
Файлы такого типа обычно разбиты на страницы, а текст может быть форматированным (жирный, курсив, выбор шрифта, таблицы и т.п.), а также в него можно добавлять изображения. Формат идеально подходит для рефератов, докладов и РПЗ курсовых проектов, которые необходимо распечатать. Кстати перед печатью также сохраняйте файл в PDF, так как принтер может начудить со шрифтами.















