145079 (728043)
Текст из файла
С О Д Е Р Ж А Н И Е
Ч а с т ь 1
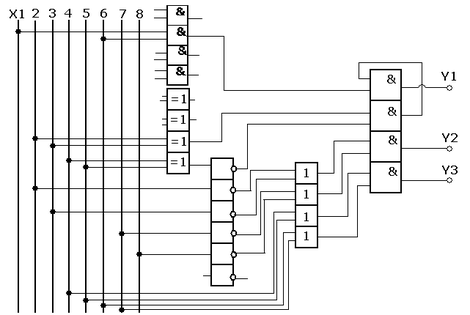
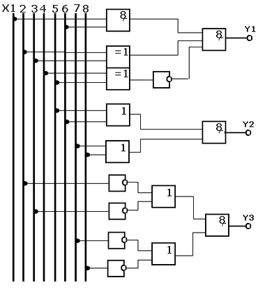
1.1. Упрощение логических выражений.
1.2. Формальная схема устройства.
1.3. Обоснование выбора серии ИМС.
1.4. Выбор микросхем.
1.4.1. Логический элемент ИСКЛЮЧАЮЩЕЕ ИЛИ.
1.4.2. Логический элемент 2ИЛИ с мощным открытым коллекторным выходом.
1.4.3. Логический элемент 2И с открытым коллектором.
1.4.4. Логический элемент 2И с повышенной нагрузочной способностью.
1.4.5. Логический элемент НЕ
1.5. Электрическая принципиальная схема ЦУ.
1.6. Расчет потребляемой мощности и времени задержки.
1.6.1. Потребляемая мощность.
-
Время задержки распространения.
Ч а с т ь 2
2.1. Расчет базового элемента цифровой схемы.
2.1.1. Комбинация: Х1 = Х2 =Х3 = Х4 = 1.
2.1.2. Комбинация: Х1 = Х2 =Х3 = Х4 = 0.
2.1.3. Любая иная комбинация.
2.2. Таблица состояний логических элементов схемы.
2.3. Таблица истинности.
2.4. Расчет потенциалов в точках.
2.4.1. Комбинация 0000.
2.4.2. Комбинация 1111.
2.4.3. Любая иная комбинация.
2.5. Расчет токов.
2.5.1 Комбинация 0000.
2.5.2 Комбинация 1111.
2.6. Расчет мощности рассеиваемой на резисторах.
2.6.1. Комбинация 0000.
2.6.2. Комбинация 1111.
Ч а с т ь 3
3.1. Разработка топологии ГИМС.
3.2. Расчет пассивных элементов ГИМС.
3.3. Подбор навесных элементов ГИМС.
3.4. Топологический чертеж ГИМС (масштаб 10:1).
В А Р И А Н Т № 2
В ы х о д: ОК; ОС; или ОЭ.
Рпот < 120 мBт
tз.р. 60 нс
Ч а с т ь 1
1.1. Упрощение логических выражений.
1
.2. Формальная схема устройства.
1.3. Обоснование выбора серии ИМС.
Учитывая, что проектируемое цифровое устройство должно потреблять мощность не превышающую 100мВт и время задержки не должно превышать 100 нс для построения ЦУ можно использовать микросхемы серии КР1533 (ТТЛШ) имеющие следующие технические характеристики:
Напряжение питания: 5В
10%.
Мощность потребления на вентиль: 1мВт.
Задержка на вентиль: 4 нс.
1.4. Выбор микросхем.
1.4.1. Логический элемент ИСКЛЮЧАЮЩЕЕ ИЛИ.
Параметры:
Рпот = Епит Iпот = 5 5,9 = 29.5 мВт
Епит = 5 В
Iпот = 5,9 мА
1.4.2. Логический элемент 2ИЛИ с мощным открытым коллекторным выходом.
D
2 - КР1533ЛЛ4
Параметры:
Епит = 5 В
I1пот = 5 мА
I0пот = 10,6 мА
1.4.3. Логический элемент 2И с открытым коллектором.
D3 - KP1533ЛИ2
Параметры:
Епит = 5 В
I1пот = 2,4 мА
I0пот = 4,0 мА
1.4.3. Логический элемент 2И с повышенной нагрузочной способностью.
D4 - KP1533ЛИ1
Параметры:
Епит = 5 В
I1пот = 2,4 мА
I0пот = 4 мА
1.4.5. Логический элемент НЕ.
D5 - KP1533ЛН1
Параметры:
Епит = 5,5 В
I1пот = 1,1 мА
I0пот = 4,2 мА
1
D1
D2
D4
D5
.5. Электрическая принципиальная схема ЦУ.D3
учетом выбранных микросхем внесем в формальную схему некоторые изменения (с целью минимизировать количество микросхем).1
D1
D2
D3
D4
D5
1
1
1
1
1
1
.6. Расчет потребляемой мощности и времени задержки.1.6.1. Потребляемая мощность.
Pпот = Pпот D1 + Pпот D2 + Pпот D3 + Pпот D4 + Pпот D5 = 29.5 + 39 + 16 + 16 + 13.25 = 113.75 мВт
113.75 < 120 - Условие задания выполняется.
1.6.2. Время задержки распространения.
Для расчета времени задержки возьмем самый длинный путь от входа к выходу. Например от входов х2х3 до выхода y2. Тогда:
tз.р. = tз.р. D5.2 + tз.р. D2.1 + tз.р. D3.2 = 9.5 + 10.5 + 34.5 = 54,5 мВт
54,5 < 60 - Условие задания выполняется.
Ч а с т ь 2
2.1. Расчет базового элемента цифровой схемы.
Для трех комбинаций входных сигналов составим таблицу состояний всех активных элементов схемы.
2.1.1. Комбинация: Х1 = Х2 =Х3 = Х4 = 1.
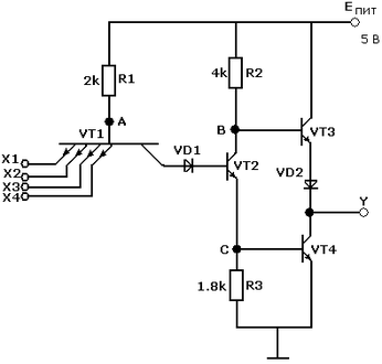
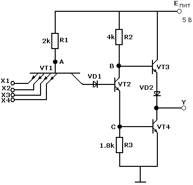
Если на все входы многоэмиттерного транзистора VT1 поданы напряжения логической 1, то эмиттеры VT1 не получают открывающегося тока смещения (нет разности потенциалов). При этом ток, задаваемый в базу VT1 через резистор R1 , проходит от источника Eпит в цепь коллектора VT1, смещенного в прямом направлении, через диод VD1 и далее в базу VT2. Транзистор VT2 при этом находится в режиме насыщения (VT2 - открыт) в точке B Uб=0,2 В (уровень логического нуля). Далее ток попадает на базу VT4 и открывает VT4 на выходе схемы 0.
2.1.2. Комбинация: Х1 = Х2 =Х3 = Х4 = 0.
Когда на входы многоэмиттерного транзистора VT1 поданы уровни логического нуля переходы база - эмиттер смещаются в прямом направлении. Ток, задаваемый в его базу через резистор R1 проходит в цепь эмиттера. При этом коллекторный ток VT1 уменьшается, поэтому транзистор VT2 закрывается. Транзистор VT4 также закрывается (т.к. VT2 перекрыл доступ тока к базе VT4). На выход, через открытый эмиттерный переход VT3 попадает уровень логической единицы - на выходе 1.
2.1.3. Любая иная комбинация.
Например: Х1 = 1; Х2 = 0; Х3 = 1; Х4 = 1
Когда хотя бы на один любой вход многоэмиттерного транзистора VT1 подан уровень логического нуля соответствующий (тот на который подан 0) В переход база-эмиттер смещается в прямом направлении (открывается) и отбирает базовый ток транзистора VT2. Получается ситуация как в пункте 2.1.1.
2.2. Таблица состояний логических элементов схемы.
| Х1 | Х2 | Х3 | Х4 | Uвх1 | Uвх2 | Uвх3 | Uвх4 | VT1 | VT2 | VT3 | VT4 | Uвых | Y |
| 1 | 1 | 1 | 1 | 5 | 5 | 5 | 5 | Закр | откр | закр | откр | 0,2 | 0 |
| 0 | 0 | 0 | 0 | 0,2 | 0,2 | 0,2 | 0,2 | Откр | закр | откр | закр | 5 | 1 |
| 0 | 0 | 1 | 1 | 0,2 | 0,2 | 5 | 5 | Откр | закр | откр | закр | 5 | 1 |
2.3. Таблица истинности.
На выходе схемы появится уровень логической единицы при условии, что хотя бы на одном, но не на всех входах 1. Если на всех входах 1, то на выходе 0.
| Х1 | Х2 | Х3 | Х4 | Y |
| 0 | 0 | 0 | 0 | 1 |
| 0 | 0 | 0 | 1 | 1 |
| 0 | 0 | 1 | 0 | 1 |
| 0 | 0 | 1 | 1 | 1 |
| 0 | 1 | 0 | 0 | 1 |
| 0 | 1 | 0 | 1 | 1 |
| 0 | 1 | 1 | 0 | 1 |
| 0 | 1 | 1 | 1 | 1 |
| 1 | 0 | 0 | 0 | 1 |
| 1 | 0 | 0 | 1 | 1 |
| 1 | 0 | 1 | 0 | 1 |
| 1 | 0 | 1 | 1 | 1 |
| 1 | 1 | 0 | 0 | 1 |
| 1 | 1 | 0 | 1 | 1 |
| 1 | 1 | 1 | 0 | 1 |
| 1 | 1 | 1 | 1 | 0 |
- Схема выполняет логическую функциюИ-НЕ.
2.4. Расчет потенциалов в точках.
2.4.1. Комбинация 0000.
При подаче на вход комбинации 0000 потенциал в точке A складывается из уровня нуля равно 0,2 В и падения напряжения на открытом p-n переходе равном 0,7 В. Значит потенциал в точке A Uа = 0,2 + 0,7 = 0,9 В.
Транзистор VT2 закрыт (см. п. 2.1.2.) ток от источника питания через него не проходит поэтому потенциал в точке B Uб = Eпит = 5 В. Транзистор VT2 и VT4 закрыт, поэтому потенциал в точке C Uс =0 В. Потенциал в точке D складывается из Епит = 5 В за вычетом падения напряжения на открытом транзис-торе VT3 равным 0,2 В и падения напряжения на диоде VD2 = 0,7 В. Напряжение Ud = 5 - ( 0,2 + 0,7 ) = 4,1 В.
Характеристики
Тип файла документ
Документы такого типа открываются такими программами, как Microsoft Office Word на компьютерах Windows, Apple Pages на компьютерах Mac, Open Office - бесплатная альтернатива на различных платформах, в том числе Linux. Наиболее простым и современным решением будут Google документы, так как открываются онлайн без скачивания прямо в браузере на любой платформе. Существуют российские качественные аналоги, например от Яндекса.
Будьте внимательны на мобильных устройствах, так как там используются упрощённый функционал даже в официальном приложении от Microsoft, поэтому для просмотра скачивайте PDF-версию. А если нужно редактировать файл, то используйте оригинальный файл.
Файлы такого типа обычно разбиты на страницы, а текст может быть форматированным (жирный, курсив, выбор шрифта, таблицы и т.п.), а также в него можно добавлять изображения. Формат идеально подходит для рефератов, докладов и РПЗ курсовых проектов, которые необходимо распечатать. Кстати перед печатью также сохраняйте файл в PDF, так как принтер может начудить со шрифтами.
















