135789 (722630), страница 7
Текст из файла (страница 7)
ДЗП=0,3*13750=4125 тенге
ФОТ=ОЗП+ДЗП
ФОТ=13750+4125=17878 тенге
Отчисления в фонд социального страхования (ФСС) определяется в размере 30% от фонда оплаты труда:
ФСС=0.3*ФОТ
ФСС=0.3*17878=5362.5 тенге
Отчисления в фонд занятости составляют 2% от ФОТ
ЗФЗ=0.02*ФОТ
ЗФЗ=0.02*17878=357.56 тенге
Затраты на электроэнергию определяются по формуле
СЭ=W*T*S*КИМ,
где W - мощность всех приборов, Вт;
Т - фонд времени работы прибора, час;
S - стоимость киловатт-часа электроэнергии, S=6.0 тенге/час;
КИМ - коэффициент использования мощности, КИМ=0.9.
Результаты расчета затрат на электроэнергию сведены в таблицу 6.3.
Таблица 6.3 Затраты на электроэнергию.
| Оборудование | Потребляемая мощность, кВт | Фонд времени, час | Расход электроэнергии, кВт/час | Затраты на электроэнергию, тенге |
| Электропаяльник | 0.025 | 50 | 1.25 | 7.5 |
| Осциллограф | 0.07 | 50 | 3.5 | 21 |
| Генератор сигналов | 0.05 | 50 | 2.5 | 15 |
| Частотометр | 0.05 | 50 | 2.5 | 15 |
| Итого | 58.5 |
СЭ=58.5*0.9=52.65 тенге.
6.4 Расчет стоимости специального оборудования и его амортизации
В процессе модернизации лабораторного макета были использованы:
- электропаяльник типа ЭПСН-25;
- осциллограф ОСЦ-51;
- генератор сигналов высокочастотный ГС-106;.
- частотометр Ч-42.
На проведение экспериментальных работ выделено 20 дней или 0.055 года. Результаты работы сведены в таблицу 6.4. Норма амортизации составляет 8% [2]
Таблица 6.4. Амортизационные отчисления
| Наименование оборудования | Цена за единицу, тенге | Время использов., года | Норма аморт., % | Год. сумма аморт. тенге | Аморт. отчисления, тенге |
| Электропаяльник | 250 | 0.055 | 8 | 20 | 1.1 |
| Осциллограф | 9000 | 0.055 | 8 | 720 | 39.6 |
| Генератор сигналов | 4200 | 0.055 | 8 | 336 | 18.48 |
| Частотометр | 6500 | 0.055 | 8 | 520 | 28.6 |
| Итого | 87.8 |
Время дипломного проектирования 3 месяца, что составляет 0.25 лет. Затраты на специальное оборудование в соответствии с [1] составляют:
Зсп.об.=(Агод*Тисп)/Тгод,
где Зсп.об. - затраты на специальное оборудование, тенге;
Агод - амортизационные отчисления, тенге;
Тисп - время использования по теме, год;
Тгод - длительность работы над дипломом, лет.
Зсп.об=(87.8*0.055)/0.25=19 тенге.
Общая сумма всех затрат:
Зобщ=ФОТ+Зсп.об+СЭ+ЗФЗ
Зобщ=17878+19+53+357=18307 тенге.
Накладные расходы составляют 75% от затрат:
Зн=Зобщ*0.75;
Зн=18307*0.75=13730 тенге.
Полная себестоимость:
S=Зобщ+Зн=13730+17878=31608 тенге.
Полученные результаты расчета основных технико-экономических показателей разработки сводим в таблицу 6.5.
6.5 Расчет цены реализации разработки
Определим лимитную цену разработки по формуле:
Цл=S+П
где П - прибыль предприятия:
П=0.4*S.
Цл=S+0.4*S=1.4*31608=44251.2 тенге.
Цена реализации разработки модернизации:
Цр=Цл+НДС,
где НДС - налог на добавленную стоимость, НДС составляет 20% от лимитной цены разработки.
Цр=Цл+0.2*Цл=1.2*44251.2=53101 тенге.
Из учета рыночных отношений разумно перевести цену в доллары США и в последующем реализовать продукт по цене в зависимости от рыночного курса государственной валюты.
На момент проведения работ по модернизации курс тенге по отношению к доллару США составлял 116.8 тенге за один американский доллар. Следовательно цена разработки будет составлять $455.
Таблица 6.5. Себестоимость затрат
| № | Статьи затрат | Сумма, тенге |
| 1 | Основная заработная плата | 13750 |
| 2 | Дополнительная заработная плата | 4125 |
| 3 | Фонд оплаты труда | 17878 |
| 4 | Отчисления в фонд социального страхования | 5362.5 |
| 5 | Амортизационные отчисления | 87.8 |
| 6 | Затраты на электроэнергию | 52.6 |
| 7 | Отчисления в фонд занятости | 357.56 |
| 8 | Накладные расходы | 13730 |
| Всего затрат | 31608 | |
| Лимитная цена | 44251.2 | |
| Цена разработки | 53101 | |
Заключение
В результате проделанной работы была проведена реальная модернизация лабораторного стенда «Исследование приемника АМ сигналов» в приемник ЧМ сигналов. Были рассчитаны, изготовлены и настроены составные узлы приемника ЧМ колебаний – амплитудный ограничитель, частотный детектор, система автоподстройки частоты; также разработаны методики исследования вышеупомянутых узлов. Причем теперь лабораторный макет может использоваться как для исследования узлов АМ-приемника, так и для исследования приемника ЧМ-сигналов. Это позволит включить в учебную программу дополнительные лабораторные работы, которые позволят студенту лучше понять процессы, происходящие при приеме сигналов с ЧМ-модуляцией, а следовательно, поднять уровень его квалификации и увеличить рыночную цену его труда, что тоже имеет немаловажное значение.
Произведен расчет стоимости разработки модернизации стенда, проведен ряд экспериментов на модернизированной установке, полученные данные достаточно хорошо согласуются с расчетными, что позволяет говорить о правильной выборке методик расчета и хорошем проведении сборки и настройки макета.
Список использованной литературы
-
Баклашов Н.И., Китаева Н.Ж., Терехов Б.Д.. Охрана труда на предприятиях связи и охрана окружающей среды. – М.:Радио и связь, 1989.
-
Барамысова Г.А. Методические указания к экономической части дипломного проекта для специальности 23.05 всех форм обучения. - Алма-Ата: АЭИ, 1990 г./
-
Бобров Н.В. Расчет радиоприемников. – М.: Радио и связь, 1981.
-
Богданович Б.М., Ваксер Э.Б. Краткий радиотехнический справочник. – Минск, 1968.
-
Бродский М.А. Аудио и видеомагнитофоны. – Минск. Вышейшая школа, 1995.
-
Воронина А.А., Шибенко Н.Ф. Охрана труда в энергосистемах. – М.: Энергия, 1973.
-
Долин П.А. Основы техники безопасности в электроустановках. – М.: Энергоатомиздат, 1984.
-
Методические указания по конструированию местных воздухоприемников, встроенных в оборудование для пайки и лужения. – Л.:ВНИИОТ. 1980.
-
Охрана окружающей среды. Под ред. Белова С.В. – М.: Высшая школа, 1983.
-
Охрана труда в электроустановках. Под ред. Князевского. – М.: Энргия, 1977.
-
Полупроводниковые приборы: транзисторы. Справочник. Под ред. Горюнова Н.Н. - М.: Энергоатомиздат, 1985.
-
Проектирование радиоприемных устройств. Под ред. Сиверса А.П. – М. Советское радио, 1976.
-
Радиоприемные устройства. Под ред. Жуковского А.П. – М.: Высшая школа, 1989.
-
Радиоприемные устройства на полупроводниковых приборах. Проектирование и расчет. Под ред. Валитова Р.А., Куликовского А.А. – М.: Советское радио, 1988.
-
СниП 2.04.09-84.-М.:1985.
-
Современные линейные интегральные микросхемы и их применение. Под ред. Гальперина. – М.: Энергия, 1980.
-
Шило В.Л. Линейные интегральные схемы в радиоэлектронной аппаратуре. – М.: Советское радио, 1979.
-
Щербаков В.И., Грезов Г.И. Электронные схемы на операционных усилителях. Справочник. – Киев.: Технiка, 1983.
П
риложение 4
К проведению модернизации
Приложение 2
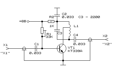
Амплитудный ограничитель. Блок питания. Схемы электрические принципиальные.
Рисунок П.1.1 - Амплитудный ограничитель. Схема электрическая принципиальная.
Рисунок П.1.2 - Блок питания. Схема электрическая принципиальная.
Лабораторный макет. Схема электрическая принципиальная.
П
риложение 3
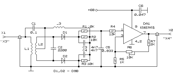
Частотный детектор. Схема электрическая принципиальная.
39















