135789 (722630), страница 2
Текст из файла (страница 2)
2 Разработка принципиальной схемы
2.1 Расчет амплитудного ограничителя
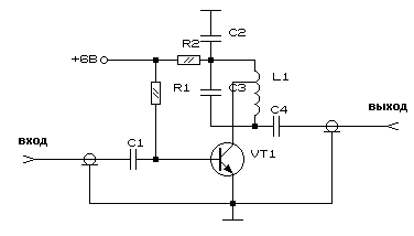
Принципиальная схема транзисторного ограничителя амплитуды приведена на рисунке 2.1.1. Методика расчета взята из [3].
Для уменьшения порогового напряжения и увеличения коэффициента ограничения транзистор работает при пониженном коллекторном напряжении порядка 2-3 В за счет использования резистора Rф.
Выбираем транзистор КТ339А. Его справочные данные, необходимые для расчетов, следующие:
обратный ток коллектора, мкА 2
статический коэффициент передачи тока ОЭ 50
граничная частота передачи тока в схеме с ОЭ, Мгц 550
емкость коллекторного перехода, пФ 0,65
модуль прямой проводимости на частоте 465 кГц, мСм 0,033
Входная и выходная характеристики приведены на рисунке 2.1.2.
Зададимся напряжением питания Eко=6 В и сопротивлением Rф фильтра 1 кОм. Согласно равенству
arctg α1=1/Rф
arctg α1=1/1000, чему соответствует линия 1 на рисунке 2.1.2.
По выходной характеристике, приведенной на рисунке 2.1.2, выбираем рабочую точку А, для которой Iка=2,2 мА и
Рисунок 2.1.1 – Принципиальная схема амплитудного ограничителя
Рисунок 2.1.2 – Характеристики транзистора КТ339А
I
ба=50 мкА. Коэффициент включения определяется по формуле:
pк≤(0,75…0,85)√Rфgэ1
где gэ1 – эквивалентная проводимость коллекторного контура.
gэ1 =δэg/δ
где δэ – эквивалентное затухание контура;
δ – собственное затухание контура (принимается равным 0,01);
g – собственная резонансная активная проводимость колебательного контура.
Эквивалентное затухание контура определяется по формуле:
δэ=2 δ(1+g21/g)
где g21 – выходная проводимость транзистора, определяется по справочнику (g21=7*10-6 См).
Собственная резонансная активная проводимость колебательного контура g рассчитывается как
g=δωoCэ
где ωo – резонансная частота (принимается 465 кГц);
Cэ – эквивалентная емкость входного контура (принимается равной 20 пФ).
g=0,01*465000*6,28*20*10-12=0,58*10-6 См
δэ=2*0,01(1+7/0,56)=0,27
gэ1=0,27/0,01*0,58*10-6=15,6*10-6 См
p
к=0,8*√103*15,6*10-6=0,1
Емкость конденсатора фильтра вычисляется по формуле:
Сф≥(10…20)/(foRф)=15/465000/1000=32*10-9=32 нФ
Выбираем из стандартного ряда номиналов конденсатор емкостью 33 нФ.
С
опротивление в цепи базы находится по формуле:
Нагрузочная характеристика для переменного тока проходит через точку А (рисунок 2.1.2) и имеет угол наклона, равный
arctg α2= gэ1/p2к
arctg α2=15,6*10-6 /0,01=0,0156
Этому углу соответствует линия 2 на рисунке 2.1.2. Для точки Б получаем Iкмакс=16 мА, Iбмакс=0,35 мА.Максимальная амплитуда входного сигнала, с которой начинается ограничение, равна:
Uмвх.л=0,5(Uбб-Uбв)=0,5(0,9-0,4)=0,25 В.
Rб=(6-0,8)/((16-2,2)*10-3)*25=10 кОм
Амплитуда напряжения на коллекторном контуре определяется по формуле:
Umвых.л=ркY21 Uмax.вх /gэ1
Umвых.л=0,1*0,033*0,25/15,6*10-6=5,3 В
Когда амплитуда входного сигнала превышает Uмax.вх, транзистор работает с отсечкой обоих полупериодов, и выходной сигнал соответствует уравнению
Umвых.н=Umвых.л Н(Umвх.н/Umвх.л)
где Umвых.н – амплитуда напряжения на выходе ограничителя, В при входной амплитуде Umвх.н, В;
Umвых.л – максимальная амплитуда напряжения на входе, В, при работе в линейном участке;
Н(Umвх.н/Umвх.л) – коэффициент, определяемый по рисунку 2.1.3. Он представляет собой часть амплитудной характеристики ограничителя, работающего в нелинейном режиме.
Пороговое напряжение ограничителя, при котором он еще работает в линейном режиме, определяется по формуле:
Uпор=1,5Umвх.л=1,5*0,25=0,375 В
При отношении Umвх.н/Umвх.л равном двум, находим по рисунку 2.1.3 величину Н. Н=1,25. Следовательно, напряжение на выходе ограничителя составит
Umвых.н=Umвых.л Н(Umвх.н/Umвх.л)=5,3*1,25=6,62 В
Проведя ряд аналогичных вычислений для разных значений входного напряжения, заносим результаты в таблицу 2.1.1.
Таблица 2.1.1
| Uвх, В | 0,25 | 0,35 | 0,5 | 0.75 | 1 |
| Н | 1 | 1,15 | 1,25 | 1,26 | 1,27 |
| Uвых, В | 5,3 | 6,1 | 6,6 | 6,68 | 6,73 |
По этим данным строим график зависимости Uвых=f(Uвх). График этой функции приведен на рисунке 2.1.4. Окончательная принципиальная схема с указанием номиналов деталей приведена в Приложении 2.
Рисунок 2.1.3 – График для нахождения коэффициента Н
| Uвых,В | ||||||||||
| 7 | ||||||||||
| 6 | ||||||||||
| 5 | ||||||||||
| 4 | ||||||||||
| 3 | ||||||||||
| 2 | ||||||||||
| 1 | ||||||||||
| Uвх,В | ||||||||||
0 0,1 0,2 0,3 0,4 0,5 0,6 0,7 0,8 0,9 1
Рисунок 2.1.4 – Зависимость Uвых=f(Uвх)
2.2 Расчет частотного детектора
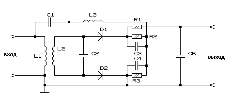
В качестве частотного детектора выбираем частотный детектор с фазовым детектированием, как простой в настройке и не критичный к параметрам применяемых элементов. принципиальная схема частотного детектора приведена на рисунке 2.2.1. Рассчитаем все элементы данной схемы. Методика расчета взята из [14].
Зададим следующие характеристики для расчета:
-
номинальная рабочая частота детектора fo=465 кГц;
-
максимальная девиация частоты Δfмакс=50 кГц;
-
верхняя частота модуляции Fмакс=10 кГц;
Параметры транзистора КТ339А выходного каскада УПЧ (амплитудного ограничителя, рассчитанного выше):
-
выходное сопротивление R’вых=1,8Rвых=1,8*1,1=2 кОм;
-
е
мкость коллекторного перехода Ск=10 пФ;
Рисунок 2.2.1 – Принципиальная схема частотного детектора
-
ток коллектора Iк=2,2 мА (см. расчет амплитудного ограничителя);
Входные параметры усилителя постоянного тока:
-
входное сопротивление Rвх=1 МОм;
-
входная емкость Свх=1000 пФ.
1) Задаемся оптимальной величиной обобщенного коэффициента связи контуров β=1.
2) Определяем максимальную величину обобщенной расстройки:
αмакс=0,5 β=0,5
3
) Эквивалентная добротность контуров определяется по формуле:
Qэ=4,65*105*0,5/(2*5*104)=2,32
-
Величина конструктивного коэффициента связи равна:
kсв= β/Qэ=1/2,32=0,1
5) Выбираем диоды КД522, их крутизна Sд=5мА/В и емкость Сд=1,0 пФ.
6) Принимаем сопротивления нагрузки R2=R3=10 кОм, емкость монтажа См=5 пФ и собственная добротность контуров Qк=150.
-
Величины емкостей нагрузки диодов (в пикофарадах) равны;
C3=C4=(4…5)*105/(FмаксR2)
где Fмакс – максимальная частота модуляции в килогерцах;
R1 – сопротивление нагрузки в килоомах.
C3=C4=4,5*105/(10*10)=4500 пФ
Выбираем стандартное значение 4,7 нФ, условие
C3=C4≥Сд*10-См=10-5=5 пФ при этом соблюдается.
8
) Определяем угол отсечки токов диодов по формуле:
9) Коэффициент передачи детекторов по напряжению вычисляется по формуле:
Кд=cos θ=cos 0,57=0,84
10) Определяем собственное и резонансное эквивалентные сопротивления контуров:
Rк=2пfoL1Qк=2*3,14*465000*0,12*10-3*150=52,6 кОм
Rэ=2пfoL1Qэ=2*3,14*465000*0,12*10-3*2,32=813 Ом
-
К
оэффициент включения контура в коллекторную цепь транзистора:
mвх=1,55, принимаем mвх=1.
1
2) Находим значение функции φ(αмакс, β):
13) Определяем максимальное напряжение на выходе дискриминатора:
Uвыхд=0,33IкRэm2вкКд φ(αмакс, β)
Uвыхд =0,33*2,2*0,813*1*0,84*0,169=83,8 мВ
-
Емкость С1 находим по формуле:
С1=(3…5)*104/(foRэ)=80 нФ
Выбираем стандартный конденсатор 100 нФ.
15) Индуктивность L3 дросселя определяется как
L3=(10…20)L1=10*0,12=1,2 мГн
16) Находим емкость резонансного контура:
Ск=2,53*104/(f2o L1) – m2вкCвых - Cм=1960 пФ
Выбираем стандартное значение 2200 пФ.
Для увеличения крутизны выходного напряжения применяется усилитель постоянного тока с изменяемым коэффициентом усиления от 2 до 12, собранный на операционном усилителе К548УН1Б. Полная принципиальная схема частотного детектора приведена в Приложении 3.
2.3 Расчет системы автоподстройки частоты
Для расчета системы автоматической подстройки частоты непрерывного типа используется методика, приведенная в [12].
Исходными данными для расчета системы являются:
-
номинальное значение частоты принимаемого сигнала fос=4500 кГц;
-
изменение частоты сигнала fс по каким-либо причинам на величину Δfс=fc-foc=100 кГц;
-
допустимая остаточная ошибка системы АПЧ Δfо=5 Гц;
-
статическая характеристика регулятора частоты (приведена на рисунке 4.2.1)
-
крутизна статической характеристики регулятора частоты Sрч=30 кГц/В;
-
граничные значения изменения частоты гетеродина fг1, fг2, управляющего напряжения Uупр1 и Uупр2, определяющие диапазон перестройки частоты гетеродина 2Δfг=Δfг1+Δfг2
и диапазон изменения управляющего напряжения
ΔUупр=ΔUупр1 +ΔUупр2
Δfг1=110 кГц, Δfг2=70 кГц; 2Δfг=180 кГц
ΔUупр1=3,5 В; ΔUупр2=2,4 В; ΔUупр=5,9 В
-
номинальное значение частоты гетеродина fог и напряжение (опорное напряжение) Uор на регуляторе частоты, fог = 4400 кГц при Uор=2 В.
Чтобы обеспечить заданную в техническом задании остаточную ошибку Δfо=5кГц при начальной расстройке Δfнач=40 кГц, коэффициент подстраивающего действия системы АПЧ должен равняться:
К= Δfнач/Δfо=30/5=6
Для выбранного гетеродина известна крутизна регулятора частоты (определяется экспериментально из графика рис.4.2.2)
мкость коллекторного перехода Ск=10 пФ;
оэффициент включения контура в коллекторную цепь транзистора:













