62129 (694824)
Текст из файла
МИНИСТЕРСТВО НАУКИ И ОБРАЗОВАНИЯ
РЕСПУБЛИКИ КАЗАХСТАН
Казахско-Американский Университет
МЕТОДИЧЕСКИЕ УКАЗАНИЯ
к выполнению курсовых работ по дисциплине
“ТЕОРИЯ ЭЛЕКТРИЧЕСКИХ ЦЕПЕЙ”
для студентов факультета «Телекоммуникации»
АЛМА-АТА 2001
УДК 621.3
Джурунтаев Дж. З., Айгараева Г.А.
Методические указания к курсовой работе по дисциплине «Теория электрических цепей» – Алма-Ата: КАУ, 2001г., с. 1 - 26
В методических указаниях рассмотрены этапы выполнения курсовой работы, изложено содержание пояснительной записки и графической части и даны требования к их оформлению. Приведена методика «ручного» и автоматизированного составления уравнений состояния нелинейных электрических цепей и их расчета.
Методические указания предназначены для студентов очного и заочного отделений специальностей: 3805 - Радиосвязь, радиовещание и телевидение (РРТ); 3804 - Автоматическая электросвязь(АЭС); 3802 - Многоканальные телекоммуникационные системы (МТС) факультета «Телекоммуникации».
Рецензенты:
Зав. кафедрой «Информатика» Университета «Кайнар»
д.т.н., профессор И.Т. Утепбергенов
Казахско-Американский университет, 2001г.
Приложение 2
Факультет «Телекоммуникация»
задание на курсовую работу
Тема (задание) _______________________________________________
_______________________________________________
-
Расчетная часть ____________________________________________
______________________________________________________________
____________________________________________________________________________________________________________________________
-
Графическая часть __________________________________________
__________________________________________________________________________________________________________________________________________________________________________________________
Руководитель:_________________________________________________
Дата выдачи _________________ Дата окончания ___________________
Литература ____________________________________________________
________________________________________________________________________________________________________________________________________________________________________________________________________________________________________________________
Приложение 1
МИНИСТЕРСТВО ОБРАЗОВАНИЯ И НАУКИ
Казахско-Американский Университет
Факультет __________________________________
ПОЯСНИТЕЛЬНАЯ ЗАПИСКА
к курсовой работе по дисциплине «Теория электрических цепей»
на тему: _________________________________________________
__________________________________________________________
Руководитель: _____________________
(должность, ученая степень, звание)
_____________________
Ф.И.О.
«___» ___________2001г
Студент __________________________
группа __________________________
«___» ________________2001г
Алма-Ата, 2001г
-
Цель и задачи курсовой работы
Курсовая работа по дисциплине «Теория электрических цепей» является самостоятельной работой студента и выполняется на _______ семестре обучения. Срок выдачи задания на первой неделе, защита курсовой работы на 16-й неделе. Ориентировочные затраты времени на выполнение работы составляют _____ часов.
Курсовая работа предназначена для активизации учебного процесса, имеет целью:
-
закрепить и расширить теоретические знания и применить их при расчете переходных процессов в нелинейных электрических цепях (ЭЦ);
-
проверить степень подготовленности студентов самостоятельно и творчески решать проблемы формализации составления уравнений состояния ЭЦ и выбора методов их решения;
-
развивать практические навыки ведения экспериментальных исследований при решении задач анализа и расчета нелинейных ЭЦ на компьютере.
Этапы над курсовой работой включают:
-
ознакомление с литературой;
-
выбор методов формирования уравнений переходных процессов и их расчета;
-
составление уравнений переходных процессов для заданного варианта электрической цепи;
-
описание топологии, параметров компонентов и режимных параметров анализируемой ЭЦ;
-
расчет переходных процессов в ЭЦ (динамического режима ее работы) на компьютере;
-
проведение исследований по улучшению той или иной характеристики (например, надежности, быстродействия и т. д.) электрической цепи;
-
оформление пояснительной записки и выполнение графической части курсовой работы.
2. Содержание пояснительной записки курсовой работы
Пояснительная записка начинается с титульного листа (приложение 1) и включает:
-
Задание на курсовую работу;
-
Содержание (оглавление);
-
Введение (1-2)
-
Теоретическая часть (9-11)
-
Экспериментальная часть (3-4)
-
Заключение
-
Список литературы.
В скобках указаны ориентировочные объемы разделов в страницах.
-
Пояснение содержания пояснительной записки.
-
На бланке задания указываются название темы – название электрической цепи (или номер варианта задания), подлежащей к расчету.
-
В оглавлении указываются названия разделов и номера страниц, соответствующие началам разделов.
-
Во введении кратко рассматривается общенаучное значение теории электрических цепей (ТЭЦ) для изучения электромагнитных явлений и их практического приложения. Описываются связи ТЭЦ с соответствующими разделами математики и физики, а также с различными электротехническими дисциплинами, в том числе связи со специальными дисциплинами, в которых рассматриваются проблемы передачи и распределения энергии и информации в сложных электрических и информационных сетях.
Подчеркивается важность применения компьютеров для расчета линейных и нелинейных электрических цепей и их влияние на выбор методов расчета переходных процессов и развитие теории электрических цепей в целом.
-
В разделе «Теоретическая часть» больше внимания уделяется методам расчета переходных процессов в линейных электрических цепях. Рассматриваются наиболее распространенные методы формирования и решения уравнений переходных процессов в нелинейных электрических цепях, даются сравнительная (качественная) оценка и особенности их применения.
Для заданного варианта электрической цепи составляются дифференциальные уравнения, характеризующие энергетическое состояние электрической цепи. Описывается методика получения этих
Список литературы
-
Зевеке Г.В., Ионкин П.А., Нетушил А.В., Срахов С.В. Основы теории цепей. - М.: Энергоатомиздат, 1989г., 528с.
-
Ерылов В.В., Корсаков С.Я. Основы теории цепей. - М.: Высшая школа. 1990г., 224с.
-
Матханов П.Н. Основы анализа электрических цепей. Линейные цепи. - М.: Высшая школа, 1981г., 333с.
-
Шебес М.Р. Задачник по теории линейных электрических цепей. - М.: Высшая школа, 1982г. 488с.
-
Демирчан К.С., Бутырин П.А. Моделирование и машинный расчет электрических цепей. - М.: Высшая школа, 1988г., 335с.
-
Норенков И.П., Маничев В.Б. Системы автоматизированного проектирования электронной и вычислительной аппаратуры. - М.: Высшая школа. 1983г., 272с.
-
Чуа Л.О., Пен-Мин Лин. Машинный анализ электронных схем. – М.: Энергия, 1980г., 640с.
-
Прянишников В.А. Теоретические основы электротехники. – СП ”Корона принт”,2001г.
-
СТП 164-08-98 Работы учебные. Общие требования к оформлению текстового и графического материала. – Алма-Ата: КазНТУ, 1998г.
-
Справочник. Разработка и оформление конструкторских документаций РЭА под ред. Романичева Э.Т. – М.: Радио и связь, 1989г.
-
Общие правила выполнения чертежей ЕСКД. – М.: Издательство стандартов, 1984г. с – 240.
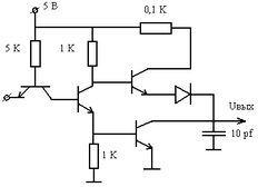
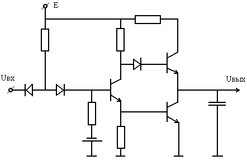
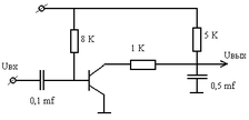
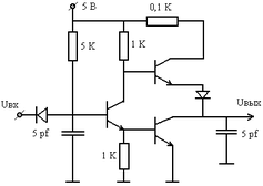
Вариант 8
Вариант 9
Вариант 10
уравнений с использованием выбранного метода и отдельных понятий теории графов.
Рассматриваются вопросы формализации составления и численного решения дифференциальных уравнений переходных процессов в электрических цепях. В этой связи дается методика описания топологии, параметров компонентов и режимных параметров заданной электрической цепи, т. е. методика подготовки исходных данных электрической цепи, необходимых для ее расчета на компьютере с использованием автоматизированной программы анализа.
-
В экспериментальной части приводятся результаты численного решения дифференциальных уравнений (интегральные кривые – кривые напряжений) переходных процессов в рассматриваемой электрической цепи (ЭЦ) и дается описание результатов расчета ЭЦ и исследования (моделирования) ее работы с помощью компьютера. Результаты расчета электрической цепи приводятся в виде графиков: временных диаграмм и передаточных характеристик. По ним дается описание принципов работы анализируемой электрической цепи.
-
В заключение пояснительной записки студентом подводится итог проделанной работы. Подчеркивается соответствие выполненной работы техническому заданию. По полученным результатам компьютерного расчета переходных процессов, т.е. по формам кривых напряжений и передаточной характеристики делаются соответствующие выводы о качестве функционирования электрической цепи в динамическом режиме.
-
В разделе «Литература» приводится перечень литературы с обязательным указанием аспектов библиографической части:
-
фамилия, инициалы авторов;
-
название первоисточника;
-
издательство;
-
год издания;
-
количество страниц (для книг)
На каждый литературный источник должна быть по крайней мере одна ссылка в тексте пояснительной записки при ссылке на источник его порядковый номер по списку помещается в квадратных скобках в соответствующем месте текста записки.
Пояснительная записка к курсовой работе выполняется строго в соответствии с требованиями к оформлению текстового и графического материалов.
Объем пояснительной записки должен составлять 15-17 страниц формата А4 в зависимости от оформления пояснительной записки из расчета 42 строки по 62…65 символов в строке (шрифт 12…14) при наборе текста на ПК. Пояснительную записку допускается выполнять от руки (черной или синей пастой, чернилами). С левой стороны листа оставляется поле шириной 25-30 мм, с правой – 15 мм, а сверху и снизу – по 20 мм. Текст пояснительной записки должен быть написан разборчиво, чисто, аккуратно и грамотно. Следует помнить, что формулы и результаты вычислений (расчета) должны входить в текст только составной частью предложений. В тексте не допускаются сокращения (кроме «т.е.» и «и.т.д.») и должны использоваться общепринятые технические термины и определения. Любое буквенное выражение, впервые применяемое в тексте, должно быть расшифровано.
Текст пояснительной записки, состоящий из отдельных разделов (глав) и параграфов, должен иметь сквозную нумерацию страниц, рисунков и таблиц. Каждый раздел следует начинать с новой страницы.
В пояснительной записке вместе с описаниями методов расчета электрической цепи даются также необходимые рисунки в виде электрической цепи, ее эквивалентной схемы и графиков. На каждый рисунок должна быть по крайней мере одна ссылка в тексте записки. Рисунки должны быть выполнены в карандаше (или тушью) аккуратно и чисто
-
Содержание графической части курсовой работы
Графическая часть выполняется черным карандашом (или тушью), либо с применением средств вывода на ПК. Графическая часть выполняется на листах формата А4 (или А3 по необходимости) и включает 4-5 чертежей:
-
принципиальную схему электрической цепи;
-
эквивалентную схему электрической цепи;
-
граф эквивалентной схемы;
-
временную диаграмму;
-
передаточную характеристику.
Каждый чертеж имеет рамку и штамп (стандартный), расположенный в нижнем правом углу. Для компонентов электрической цепи на чертежах
Вариант 5
Вариант 6
Характеристики
Тип файла документ
Документы такого типа открываются такими программами, как Microsoft Office Word на компьютерах Windows, Apple Pages на компьютерах Mac, Open Office - бесплатная альтернатива на различных платформах, в том числе Linux. Наиболее простым и современным решением будут Google документы, так как открываются онлайн без скачивания прямо в браузере на любой платформе. Существуют российские качественные аналоги, например от Яндекса.
Будьте внимательны на мобильных устройствах, так как там используются упрощённый функционал даже в официальном приложении от Microsoft, поэтому для просмотра скачивайте PDF-версию. А если нужно редактировать файл, то используйте оригинальный файл.
Файлы такого типа обычно разбиты на страницы, а текст может быть форматированным (жирный, курсив, выбор шрифта, таблицы и т.п.), а также в него можно добавлять изображения. Формат идеально подходит для рефератов, докладов и РПЗ курсовых проектов, которые необходимо распечатать. Кстати перед печатью также сохраняйте файл в PDF, так как принтер может начудить со шрифтами.















