62129 (694824), страница 3
Текст из файла (страница 3)
T2 0 4 6 7
T3 0 5 6 8
T4 0 10 5 0
T5 0 8 9 0
T6 0 7 11 0
D1 0 12 13 12
D2 0 13 1 13
В массиве U= указаны начальные и конечные узлы, между которыми включены двухполюсные ветви схемы: источники напряжения, емкости и резисторы. В массиве TR= перечислены узлы подключения транзисторов в следующей последовательности: база, эмиттер и коллектор. Диод представлен как транзистор, у которого коллектор и база закорочены. В первом столбце массива TR= указаны нули (“0”), которые указывают на то, что в схеме ЭСЛ используются транзисторы n-p-n-типа.
Предполагается, что все транзисторы проводимости n-p-n-типа имеют одинаковую физическую структуру и при моделировании для них используются модифицированные модели Эберса-Молла.
Для параметров входного импульса напряжения с начальным значением Е4=-1.7В указаны следующие числовые значения:
IMPULSE = 1
После коррекции дерева на экран будет выдана топологическая матрица контуров и сечений. После нажатия клавиши (любой) будет проведен расчет напряжений в схеме и результат анализа выдан в табличной или графической форме (в зависимости от выбранного режима), а также построена передаточная характеристика. Для остановки процесса вычислений необходимо нажать любую клавишу. Нажатие клавиши Enter приведет к возврату в операционную систему
5.2. Пример подготовки данных для расчета схем на компьютере
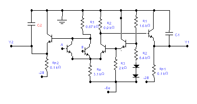
Рассмотрим методику подготовки и описания данных для расчета тестовой схемы на компьютере с помощью программы анализа. На рис.3, на котором в качестве тестовой схемы приведена ЭСЛ схема, указаны номера узлов и направление токов, принятые за положительные. Предполагается выводить значения напряжений на входах и выходах схемы.
Описание топологии схемы ЭСЛ (рис.3) имеет следующий вид:
СТ=6 {количество транзисторов}
CD=2 {количество диодов}
CE=4 {количество источников напряжений}
CC=2 {количество емкостей}
CR=8 {количество резисторов}
CU=14 {количество узлов в схеме}
CV=14 {количество ветвей в схеме}
U=
E1 1 0
E2 2 0
E3 3 0
E4 4 0
C1 0 9
C2 0 11
R1 0 10
R2 10 12
R3 5 1
R4 6 1
R5 0 7
R6 0 8
R7 13 2
R8 11 2
Кирхгофа. Количество таких контуров равно количеству хорд nx. , а количество сечений - количеству ребер np . При присоединении каждой i-й хорды к дереву получаем i-й контур, называемый контуром i-й хорды.
Сечением j-о ребра называют совокупность ветвей, пересекаемых замкнутой линией (линией сечения) при выполнении следующих условий: 1) любая ветвь может пересекаться не более одного раза; 2) в сечение должно входить единственное j-е ребро. Такие сечения называют главными сечениями.
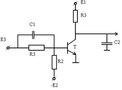
Рассмотрим нелинейную электрическую цепь, показанную на рис.1а. Эквивалентная схема (ЭС) этой цепи, в которой нелинейный многополюсник - транзистор представлен упрощенной схемой замещения - моделью (рис.2), дана на рис.1б. На рис.1в представлен направленный граф ЭС нелинейной цепи, где стрелками показаны выбранные положительные направления токов, узлы пронумерованы от 1 до 8. Следует отметить, что направления токов в ветвях модели транзистора выбираются в соответствии с типом его проводимости, как показано на рис.2. Для остальных ветвей ЭС электрической цепи токи могут иметь произвольные направления. Нужно помнить , что если в процессе расчета ток какой-либо ветви примет отрицательные значения, то это означает несовпадение реального тока с принятым положительным направлением . Положительное значение какой-либо ветви говорит о том, что направление тока в ветви выбрано правильно.
а)
б)
в)
Р
ис.1. Нелинейная электрическая цепь а), ее эквивалентная схема (ЭС) б), и граф ЭС в).
Рис.2 Эквивалентные схемы диода и транзистора.
В описании режимных параметров также указываются следующие параметры:
М1 и М2 – константы, необходимые для автоматического выбора шага интегрирования; ТК - длительность переходных процессов, т.е. конечный отрезок времени интегрирования;
НР – шаг печати выходных напряжений и токов.
Выводимые на печать напряжения на ребрах (емкостях и входных напряжений) и хордах (резисторах) и их количество указываются в массиве SHOWUR и SHOWUH, соответственно.
Результаты анализа схемы могут быть выданы на печать в графическом (параметр GRAPH = 1 или по умолчанию) или табличном виде (GRAPH = 0). Кроме того, по результатам расчета схемы предусмотрено построение передаточной характеристики (параметр PEREDAT = 1).
Для случая расчета схем, типа ЭСЛ, управляемых сигналами отрицательной полярности в файле исходных данных предусмотрен параметр Ic, который принимается равным единице. Если на вход схемы подается импульс положительной полярности (как в случае ТТЛ-схемы), то параметр Ic (по умолчанию) принимает значение, равное 0.
В программе реализованы два метода алгоритма решения уравнений ММС. Выбор метода решения уравнений ММС осуществляется параметром Method, который принимается равным 1 или 2 (по умолчанию). Цифра 2 соответствует ускоренному алгоритму решения уравнений ММС.
И, наконец, в файле данных указывается параметр Check Only, который используется для автоматической (Check Only =0, по умолчанию) коррекции структуры схемы, т.е. автоматического поиска, обнаружения и устранения неправильно размещенных ветвей. Когда эти процедуры выполняются вручную, параметр Check Only = 1
Для выполнения работы по расчету напряжений в схеме необходимо запустить программу анализа:
Circnew.exe data.shm,
где data.shm – имя файла исходных данных, анализируемой схемы. После этого на экран будут выданы исходные данные (основные и дополнительные) этого файла. Далее будет осуществляться в автоматическом режиме коррекции дерева схемы от неправильных размещений. Если предусмотрен ручной режим коррекции дерева, то в случае наличия в схеме неправильных размещений программа прекратит работу, и необходимо устранить их вручную.
далее последовательно перечисляются транзисторы в следующей форме:
t Б Э К,
где t- тип транзистора, например для транзистора с приводимостью p-n-p –типа t=1 , а для транзистора n-p-n-типа t=0; Б,Э и К – номера узлов в анализируемой схеме, к которому подключены соответственно база , эмиттер и коллектор транзистора.
После описания всех транзисторов идет перечисление диодов, которые описываются также как и транзисторы, но с закороченными коллекторными p-n-переходами , т.е. следующим образом:
0 а К,
где а - номер узла в схеме, к которому подключен анод; К- номер узла схемы, к которому подключен катод диода. Диоды перечисляются непосредственно за транзисторами под общим “заголовком” TR= .
Для транзисторов и диодов используются модели, являющиеся модификациями модели Эберса-Молла. Численное значения параметров моделей транзисторов и диодов считываются из библиотеки моделей программы анализа при ее запуске на решение ММ схемы.
Далее идут численные значения емкостей Ci , сопротивлений Rj и напряжений источников питания и входных сигналов Ek;
C=C1C2C3…Cm(i=1…m);
R=R1R2R3…R1 (j=1..1 );
E=E1E2E3…Ep (k=1..p),
где Ci, Rj и Ek –значения , емкостей, сопротивлений и напряжений, количество которых в схеме равно m,l и р, соответственно. При этом единицы измерений емкостей, сопротивлений и напряжений следующие: пикофарада, килоОм и вольт, соответственно.
Далее следуют режимные параметры. Это параметры для случая анализа переходных процессов (динамического режима схемы), когда на вход подается импульс трапецеидальной формы. В этом случае параметр IMPULSE=1. Если анализируется статистический режим работы схемы, то параметр IMPULSE=0(по умолчанию), тогда игнорируются все параметры входного импульса:
TSAD- задержки переднего фронта (начало) импульса;
TIMP- длительность импульса
KFRONTF и KBACKF- коэффиц-ты для определения длительностей (тангенсов угла наклона) переднего и заднего фронтов импульса;
LEVEL0 и LEVEL1- нулевой и единичный уровни напряжения входного сигнала.
В графе (рис. 1в) кривыми линиями выделены ребра (ветви дерева), а прямыми - хорды. При этом в дерево графа включены все ветви источников ЭДС и ветви емкостные, которые образуют множество ребер : P={E1,E2,E3,C1,C2,C3,C4}. Ветви, не включенные в нормальное дерево графа отнесены в подмножество хорд: X={R1 ,R2 ,R3 ,R4 ,R5}. Выбором нормального дерева определены контуры и сечения ЭС электрической цепи, для которых составляется топологические уравнения по законам Кирхгофа, которые имеют вид
Ux= -MUp и Ip= MtIx , (2)
где Ux и Ix - напряжения и токи хорд; Up и Ip - то же, для ветвей дерева - ребер; Mt - транспонированная M-матрица. Строки М-матрицы соответствуют хордам, а столбцы - ребрам. Для определения значений элементов М-матрицы к дереву графа поочередно подключают каждую i-ю хорду. При этом образуется i-й контур, называемый контуром i-й хорды. В строке i-й хорды записывают плюс или минус единицы в тех столбцах, которым соответствуют ребра, входящие в контур i-й хорды. Если направления токов в ребре и i-й хорды совпадают, тогда элемент М-матрицы, расположенный на этом пересечении принимает значение плюс 1, иначе –минус 1. Остальные элементы М-матрицы в строке i-й хорды равны 0. М-матрица и топологические уравнения в развернутом виде, составленные по законам Кирхгофа для ЭС, (рис. 1б), имеют следующий вид:
М- матрица
| E1 | E2 | E3 | C1 | C2 | C3 | C4 | |
| R1 | -1 | ||||||
| R2 | 1 | 1 | 1 | ||||
| R3 | 1 | 1 | 1 | ||||
| R4 | 1 | 1 | 1 | ||||
| R5 | 1 | -1 | 1 |
Далее заменяя токи Iсj на Cj *dUcj /dt можно получить систему ОДУ в нормальной форме.
Таким образом, расчет переходных процессов электрических цепей методом переменных состояния предполагает:
-
составление по законам Кирхгофа и уравнениям отдельных элементов цепей единой системы дифференциальных уравнений - уравнений переходных процессов, называемых математическими моделями (ММ) электрических цепей;
-
аппроксимацию этих уравнений на каждом шаге расчета разностными уравнениями;
-
численное решение полученных систем разностных уравнений.
Такая последовательность расчета эффективна для цепей невысокой размерности с преимущественно линейными двухполюсными элементами. С ростом сложности цепей ручное формирование уравнений состояния (переходных процессов) исключается и вопрос эффективности автоматического создания этих уравнений начинает играть не меньшую роль, чем вопрос последующего их решения.















