148483 (692368), страница 2
Текст из файла (страница 2)
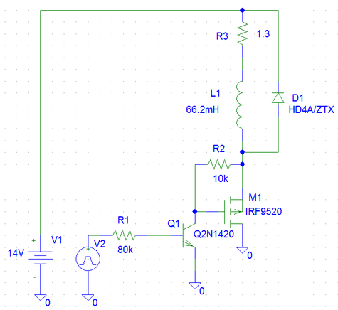
Рис. 6. Модель схемы управления током возбуждения.
Исходя из того, что в обмотка возбуждения имеет индуктивность L=66,2 мГн и активное сопротивление R=1,3 Ом, то постоянная времени переходного процесса Т=L/R=66,2/1,3=50,92 мсек. По правилам ТОЭ переходной процесс считается установившимся, если с момента его начала проходит (5 – 6)Т . В связи с этим убеждением, примерное время окончания переходного процесса 306 мсек, поэтому диаграммы будем строить на отрезке времени от 0 до 0,4 сек. Рассматривать будем 4 главных состояния:
– Частота импульсов ШИМ f=25 Гц, скважность Q=0,25, рис. 7;
– Частота импульсов ШИМ f=25 Гц, скважность Q=1, рис.8;
– Частота импульсов ШИМ f=10 кГц, скважность Q=0,25, рис.9 (а, б);
– Частота импульсов ШИМ f=10 кГц, скважность Q=1, рис. 10 (а, б).
На рис. 7 – 10 изображены следующие осциллограммы сверху – вниз:
– Напряжение генератора импульсов;
– Ток эмиттера вспомогательного транзистора Q1;
– Напряжение исток – сток силового транзистора М1;
– Мгновенное и среднее значение тока в обмотке возбуждения.
Рис.7
Рис. 8
Рис. 9а
Рис. 9б
Рис.10а
Рис. 10б
2.2 Выбор элементной базы
2.2.1 Выбор вспомогательного транзистора Q1
Для выбора биполярного транзистора необходимо знать его токи протекающие через базу – эмиттер и коллектор – эмиттер, а также выделяемую мощность потерь и предельное напряжение. Рассматривать будем 3 осциллограммы предельных режимов:
– Частота генератора импульсов f=25 Гц, скважность Q=0,25, рис. 11;
– Частота генератора импульсов f=10 кГц, скважность Q=1, рис. 12;
– Частота генератора импульсов f=10 кГц, скважность Q=0,5, рис. 13.
На рис. 11 – 12 изображены следующие осциллограммы сверху – вниз:
– Ток базы вспомогательного транзистора Q1;
– Ток коллектора вспомогательного транзистора Q1;
– Напряжение коллектор - эмиттер вспомогательного транзистора Q1;
– Среднее значение выделяющейся мощности.
Рис.11
Рис. 12
Рис. 13
Из полученных характеристик подбираем вспомогательный транзистор КТ301Ж. Диаметр транзистора d=5 мм, высота с учётом ножек h=18 мм. Цена транзистора 20 руб.
2.2.2 Выбор силового транзистора M1
Для выбора полевого транзистора необходимо знать его ток, протекающий через сток – исток, а также выделяемую мощность потерь напряжение сток – исток. Рассматривать будем осциллограммы режимов f=25 Гц, Q=0,25 рис. 14 и f=10 кГц, Q=1 рис.15.
На рис. 14 – 15 изображены следующие осциллограммы сверху – вниз:
– Ток сток – исток силового транзистора М1;
– Напряжение сток – исток силового транзистора М1;
– Среднее значение выделяющейся мощности.
Рис. 14
Рис.15
По полученным параметрам подбираем транзистор 2N6491 TO-220AB. Размеры с учётом ножек: 10х4,5х17 мм. Цена: 100 руб.
2.2.3 Выбор диода D1
Для выбора диода достаточного проверить, чтобы он выдерживал ток, проходящий через него и чтобы время переориентации неосновных носителей было значительно меньше, чем период коммутаций обмотки возбуждения. Ввиду высокой максимальной частоты коммутаций выбираем диод HFA08TA60C, 2UFAST диода 2x4А 600В TO220AB. Размеры с учётом ножек: 10х4,5х17 мм. Цена: 140 руб.
ЗАКЛЮЧЕНИЕ
В настоящей работе было произведено моделирование схемы управления током возбуждения автомобильной генераторной установки с когтеобразным ротором. В процессе моделирования были получены данные для выбора элементной базы, наглядные осциллограммы переходных процессов в разных режимах работы установки. Кроме того, была произведена настройка модели таким образом, чтобы она удовлетворяла поставленным требованиям по рабочим частотам и качеству тока возбуждения генератора.
Список использованных источников
-
Л.Л. Таланов, А.В. Берилов, Д.С. Грузков Электронные преобразовательные устройства. М.: МЭИ, 2010. 184с.
-
Акимов С.В., Чижков Ю.П. Электрооборудование автомобилей. М.: «За рулём», 2007. 336с.
-
Розанов Ю.К., Рябчицкий М.В. Силовая электроника. М.: МЭИ, 2007. 632 с.
-
Тыричев П.А., Лозенко В.К. Учебно-методическое пособие по курсу «Электромеханические системы». М.: МЭИ, 1998. 126 с.
Размещено на Allbest.ru
















