122800 (689235), страница 6
Текст из файла (страница 6)
Уровень ограничения нелинейного элемента (принимается):Q=0,9.
Постоянная времени интегрирующего звена ЗИ:
ТИ=Q/A=0,9/2,41=0,373 c
Коэффициент передачи в линейной зоне нелинейного элемента (принимается) KЛ=100
Конструктивный расчет задатчика интенсивности
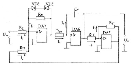
Принципиальная схема задатчика интенсивности представлена на рис.24. Нелинейный элемент реализуется на операционном усилителе DA7. Ограничение выходного сигнала обеспечивается за счет включения в цепь обратной связи усилителя DA7 стабилитронов VD5 и VD6. Интегратор реализуется на операционном усилителе DA6. Емкость С7 в цепи обратной связи усилителя DA6 определяет постоянную времени интегратора. Усилитель DA5 предназначен для инвертирования сигнала, чтобы обеспечить отрицательную обратную связь, охватывающую нелинейный элемент и интегратор (см. рис23.).
Рис.24. Принципиальная схема задатчика интенсивности
На рис.25. показана структурная схема для абсолютных величин токов и напряжений, соответствующая принципиальной схеме на рис.24.
Рис.25. Структурная схема задатчика интенсивности для абсолютных величин.
От структурной схемы задатчика интенсивности для абсолютных величин перейдем к структурной схеме для относительных величин (рис.26 ).
Рис. 26. Структурная схема задатчика интенсивности для относительных величин.
Из сравнения структурных схем задатчика интенсивности (см. рис.23 и 26) получим соотношения между параметрами математической модели и параметрами элементов принципиальной схемы задатчика.
Для обеспечения требуемой постоянной времени интегратора должно выполняться условие
RбрC7=TИ,
Для обеспечения требуемого коэффициента передачи в линейной зоне нелинейного элемента должно выполняться условие
,
Остальные сопротивления в схеме задатчика должны быть таковы, чтобы обеспечить единичные коэффициенты передачи. Для этого должны выполняться следующие условия:
1
Из записанных соотношений выразим и рассчитаем параметры элементов принципиальной схемы (сопротивления и ёмкости):
C7= TИ/Rбр=0,373/20000=1,87*10-5Ф=18,7 мкФ
R20= Rбр*
=20*100=2Мом;
R17= R18= R19= R21= R22= Rбр= 20000 = 20 кОм
Литература
1. Задания и методические указания к выполнению курсового проекта по дисциплине «Автоматизированный электропривод».- Екатеринбург: Изд-во Рос.гос.проф.-пед.ун.-та, 2002.68с.
2. Ключев В.И. Теория электропривода: Учебник для вузов. - М.: Энергоатомиздат. 1985.-560 с.,ил.
3. Комплектные тиристорные электроприводы :Cправочник/ И.Х. Евзеров, А.С. Горбец, Б.И. Мошкович и др.; / Под. ред.кан.техн.наук В.М. Перельмутера..-М.: Энергоатомиздат, 1988. - 319с.
4. Тиристорные электроприводы серии КТЭУ мощностью до 2000 кВт/ И.Х. Евзеров, В.М. Перельмутера, А.А. Ткаченко.- М.: Энергоатомиздат, 1988. - 96с.: ил.- (Б-ка электромонтёра; Вып.606).
5. Чиликин М.Г., Сандлер А.С. Общий курс электропривода: Учебник. для вузов.- 6-е изд., доп. и перераб,- М.: Энергоиздат, 1981- 576 с.,ил.















