29510-1 (689164)
Текст из файла
Министерство образования
Российской Федерации
ТОМСКИЙ ГОСУДАРСТВЕННЫЙ УНИВЕРСИТЕТ СИСТЕМ УПРАВЛЕНИЯ И РАДИОЭЛЕКТРОНИКИ (ТУСУР)
Кафедра радиоэлектроники и защиты информации (РЗИ)
ШИРОКОПОЛОСНЫЙ УСИЛИТЕЛЬ КАЛИБРОВКИ РАДИОВЕЩАТЕЛЬНЫХ СТАНЦИЙ
Пояснительная записка к курсовой работе по дисциплине
”Аналоговые электронные устройства (АЭУ)”
Студент гр.148-3
_________Д.В. Коновалов
7.05.2001
Руководитель
доцент каф. РЗИ
_________А.А. Титов
_________
Томск 2001
РЕФЕРАТ
Объектом исследования в данной курсовой работе являются методы расчета усилительных каскадов на основе транзисторов.
Цель работы - приобрести практические навыки в расчете усилительных каскадов на примере решения конкретной задачи.
В процессе работы производился расчет различных элементов широкополосного усилителя.
Пояснительная записка выполнена в текстовом редакторе Microsoft Word 7.0.
Техническое задание
Исходные данные для проектирования широкополосного усилителя калибровки радиовещательных станций:
Диапазон частот: 0.5 50МГц.
Допустимые частотные искажения 2дБ.
Коэффициент усиления 30дБ.
Выходная мощность Рвых.=20Вт.
Величина нагрузки Rн =50 Ом.
Сопротивление генератора RГ = 50 Ом.
Диапазон рабочих температур: от 0 до +60 градусов Цельсия.
1 ВВЕДЕНИЕ
В настоящее время усилители получили очень широкое распространение практически во всех сферах человеческой деятельности: в промышленности, в технике, в медицине, в музыке, на транспорте и во многих других. Усилители являются необходимым элементом любых систем связи, радиовещания, акустики, автоматики, измерений и управления.
При ремонте усилителей мощности, которые входят в состав радиовещательной станции, либо их поверке используется стандартная измерительная аппаратура с амплитудой выходного сигнала 1 вольт. Поэтому появляется необходимость усиления тестовых сигналов до амплитуды, обеспечивающей стандартный режим работы усилителя мощности радиовещательной станции. По-другому, такой усилитель называют усилителем раскачки, и к нему предъявляются следующие требования: обеспечение заданного уровня выходной мощности; широкополосность; повышенный коэффициент полезного действия; малый уровень нелинейных искажений. При проектировании такого усилителя необходимо использовать мощные биполярные транзисторы и межкаскадные корректирующие цепи, которые позволяют достичь требуемых параметров.
2 Определение числа каскадов
Число каскадов для любого усилителя выбирается исходя из того, какой коэффициент усиления должно обеспечивать заданное устройство. Для того чтобы обеспечить коэффициент усиления 30дБ необходимо соединить последовательно три усилительных каскада, так как одним каскадом невозможно достичь такого усиления, который может выдать примерно 10-12дБ.
3 Распределение искажения на ВЧ
Допустимые частотные искажения по заданию равны 2дБ. Исходя из числа усилительных каскадов найдем искажения приходящиеся на каждый каскад:
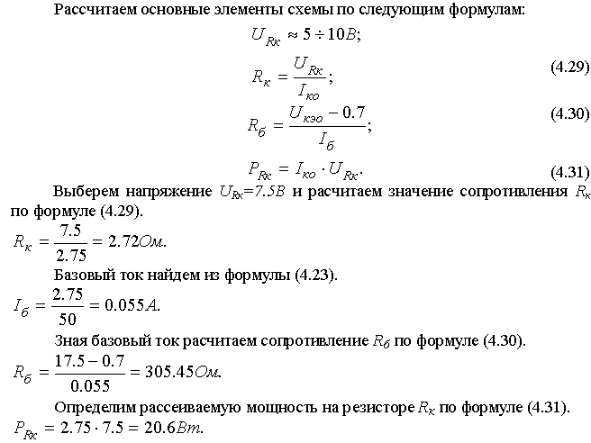
4 Расчет оконечного каскада
4.1 Расчет рабочей точки
Для расчета рабочей точки найдем выходное напряжение, которое должен выдавать усилитель, воспользовавшись следующим соотношением:
1. Расчет рабочей точки при использовании активного сопротивления Rk в цепи
коллектора.
2. Расчет рабочей точки при использовании дросселя в цепи коллектора.
Схема каскада по переменному току приведена на рисунке 4.2.
Результаты выбора рабочей точки двумя способами приведены в таблице 4.1.
Таблица 4.1.
| Eп, (В) | Iко, (А) | Uкэо, (В) | Pрасс.,(Вт) | Pпотр.,(Вт) | |
| С Rк | 50.5 | 5 | 17.5 | 87.5 | 252.5 |
| Без Rк | 17.5 | 2.75 | 17.5 | 48.1 | 48.1 |
Из таблицы 4.1 видно, что для данного курсового задания целесообразно использовать дроссель в цепи коллектора.
Построим нагрузочные прямые, которые изображены на рисунке 4.4
Рисунок 4.4 – Нагрузочные прямые по переменному и постоянному току
4.2 Выбор транзистора
Из неравенства (4.10 ) определим значения допустимых параметров.
Исходя из полученных значений, выберем выходной транзистор КТ930Б с помощью справочника [2].
Транзистор имеет следующие допустимые параметры:
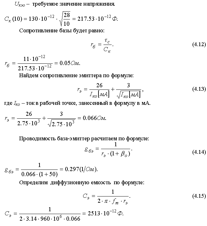
4.3 Расчет эквивалентных схем транзистора
4.3.1 Схема Джиаколетто
Многочисленные исследования показывают, что даже на умеренно высоких частотах транзистор не является безынерционным прибором. Свойства транзистора при малом сигнале в широком диапазоне частот удобно анализировать при помощи физических эквивалентных схем. Наиболее полные из них строятся на базе длинных линий и включают в себя ряд элементов с сосредоточенными параметрами. Наиболее распространенная эквивалентная схема- схема Джиаколетто, которая представлена на рисунке 4.5. Подробное
описание схемы можно найти [3].
Рисунок 4.5 – Схема Джиаколетто
Достоинство этой схемы заключается в следующем: схема Джиаколетто с достаточной для практических расчетов точностью отражает реальные свойства транзисторов на частотах f 0.5fт ; при последовательном применении этой схемы и найденных с ее помощью Y- параметров транзистора достигается наибольшее единство теории ламповых и транзисторных усилителей.
Расчитаем элементы схемы, воспользовавшись справочными данными и приведенными ниже формулами.
где Uкэо – справочное или паспортное значение напряжения;
4.3.2 Однонаправленная модель
Однонаправленная модель, так же как и схема Джиаколетто, является эквивалентной схемой замещения транзистора. Схема представляет собой высокочастотную модель, которая изображена на рисунке 4.6. Полное
описание однонаправленной модели можно найти в [4].
Рисунок 4.6 – Однонаправленная модель
Рассчитаем элементы схемы воспользовавшись справочными данными и приведенными ниже формулами.
4.4 Расчет схем термостабилизации
Выбор схемы обеспечения исходного режима транзисторного каскада тесным образом связан с температурной стабилизацией положения рабочей точки. Объясняется это следующим. Важной особенностью транзисторов является зависимость их вольт-амперных характеристик от температуры р-n переходов и, следовательно, от температуры внешней среды. Это явление нежелательно, так как температурные смещения статических характеристик обуславливают не только изменения усилительных параметров транзистора в рабочей точке, но и приводят к перемещению рабочей точки. Изменения в положении рабочей точки в свою очередь сопровождаются дальнейшим изменением усилительных параметров, так как последние зависят от режима. Таким образом, электрические показатели усилителя оказываются подверженными влиянию температуры и при неблагоприятных условиях могут существенным образом отклониться от нормы.
Для сохранения режима работы транзистора в условиях непостоянства температуры окружающей среды в схему каскада вводят специальные
элементы температурной стабилизации. Существует три вида температурной стабилизации: эмиттерная стабилизация, коллекторная стабилизация и активная коллекторная стабилизация.
4.4.1 Эмиттерная термостабилизация
Одной из распространенных схем с обратной связью, предназначенных для стабилизации режима, является схема с эмиттерной стабилизацией [5], которая изображена на рисунке 4.7.
Рисунок 4.7 – Схема эмиттерной термостабилизации
4.4.2 Коллекторная термостабилизация
Коллекторная стабилизация является простейшей и наиболее экономичной из всех схем термостабилизации. Стабилизация положения точки покоя осуществляется параллельной отрицательной обратной связью по напряжению, снимаемой с коллектора транзистора. Полное описание и работу схемы можно найти в книге [5]. Схема коллекторной стабилизации представлена на рисунке 4.8.
Рисунок 4.8 – Схема коллекторной термостабилизации
4.4.3 Активная коллекторная термостабилизация
В данном курсовом проекте использована активная коллекторная термостабилизация, которая является достаточно эффективной в мощных усилительных каскадах. Схема активной коллекторной термостабилизации изображена на рисунке 4.9.
Рисунок 4.9 – Схема активной коллекторной термостабилизации
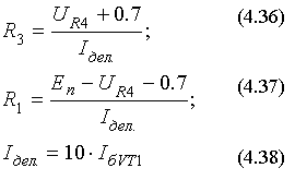
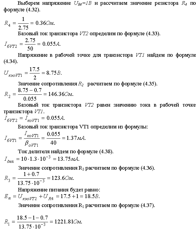
VT1 – транзистор КТ814: о= 40, Uкэдоп.=20В, Iк =2.5А;
VT2 – транзистор КТ930Б.
Рассчитаем элементы схемы по следующим формулам:
4.5 Расчет корректирующих цепей
4.5.1 Выходная корректирующая цепь
Для передачи без потерь сигнала от одного каскада многокаскадного усилителя к другому используется последовательное соединение корректирующих цепей (КЦ) и усилительных элементов [6]. На рисунке 4.10 изображен пример построения такой схемы усилителя по переменному току.
Рисунок 4.10 Схема усилителя с корректирующими цепями
Характеристики
Тип файла документ
Документы такого типа открываются такими программами, как Microsoft Office Word на компьютерах Windows, Apple Pages на компьютерах Mac, Open Office - бесплатная альтернатива на различных платформах, в том числе Linux. Наиболее простым и современным решением будут Google документы, так как открываются онлайн без скачивания прямо в браузере на любой платформе. Существуют российские качественные аналоги, например от Яндекса.
Будьте внимательны на мобильных устройствах, так как там используются упрощённый функционал даже в официальном приложении от Microsoft, поэтому для просмотра скачивайте PDF-версию. А если нужно редактировать файл, то используйте оригинальный файл.
Файлы такого типа обычно разбиты на страницы, а текст может быть форматированным (жирный, курсив, выбор шрифта, таблицы и т.п.), а также в него можно добавлять изображения. Формат идеально подходит для рефератов, докладов и РПЗ курсовых проектов, которые необходимо распечатать. Кстати перед печатью также сохраняйте файл в PDF, так как принтер может начудить со шрифтами.
















