main (649999), страница 8
Текст из файла (страница 8)
Таблица 27 Справочник классификатора ЕНАОФ (Единые Нормы Амортизации Основных Фондов)
| Наименование реквизита | Идентификатор | Значность | Тип представления | |
| в алгоритме | в программе | |||
| 1 | 2 | 3 | 4 | 5 |
| Код (по ЕНАОФ) | ENAOVID | 6 | С | |
| Наименование элемента справочника | ENAOVame | 50 | С | |
| Вид основного средства | OSType | 1 | С | |
| Норма амортизации | AmortRate | 4 | N | |
8) Справочник единиц измерения – содержит коды единиц измерения, с соответствующим им кратким и полным наименование единицы измерения.
Таблица 28 Справочник единиц измерения
| Наименование реквизита | Идентификатор | Значность | Тип представления | |
| в алгоритме | в программе | |||
| 1 | 2 | 3 | 4 | 5 |
| Код единицы измерения | EdIzmID | 2 | С | |
| Краткое наименование единицы измерения | EdIzmSName | 5 | С | |
| Полное наименование единицы измерения | EdIzmFName | 25 | С | |
9) Справочник драгоценных материалов – содержит перечень наиболее широко применяемых в машиностроении драгоценных материалов, с указанием их кода, полного наименования и кода соответствующей им единицы измерения.
Таблица 29 Справочник драгоценных материалов
| Наименование реквизита | Идентификатор | Значность | Тип представления | |
| в алгоритме | в программе | |||
| 1 | 2 | 3 | 4 | 5 |
| Код драгоценного материала | DragMatID | 2 | C | |
| Номенклатурный номер драгматериалов | DragMarNNum | 2 | C | |
| Наименование драгоценного материала | DragMatName | 25 | С | |
| Код единицы измерения | EdIzmID | 2 | С | |
10) Справочник видов работ – содержит коды работ, проводимых на предприятии с указанием их кода, наименования, подетальных и временных расценок за их проведение.
Таблица 30 Справочник видов работ
| Наименование реквизита | Идентификатор | Значность | Тип представления | |
| в алгоритме | в программе | |||
| 1 | 2 | 3 | 4 | 5 |
| Код работы | JobID | 4 | C | |
| Наименование работы | JobName | 25 | C | |
| Расценка за единицу выпущенной продукции | EdCost | 6 | N | |
| Расценка за отработанный час | HourCost | 6 | N | |
11) Справочник приспособлений и принадлежностей – содержит перечень дополнительных конструктивных элементов для всех объектов основных средств
Таблица 31 Справочник приспособлений и принадлежностей
| Наименование реквизита | Идентификатор | Значность | Тип представления | |
| в алгоритме | в программе | |||
| 1 | 2 | 3 | 4 | 5 |
| Код приспособления | PrispID | 4 | C | |
| Инвентарный номер объекта ОС | InvNum | 6 | C | |
| Количество приспособлений и принадлежностей | PrispNum | 4 | N | |
| Код вида приспособления | PrispVidID | 2 | C | |
12) Справочник содержания драгоценных материалов – содержит перечень объектов основных средств, содержащих драгоценные материалы, с указанием объекта ОС, кода материала, который он содержит и его количества
Таблица 32 Справочник содержания драгоценных материалов
| Наименование реквизита | Идентификатор | Значность | Тип представления | |
| в алгоритме | в программе | |||
| 1 | 2 | 3 | 4 | 5 |
| Код | DragMatNum | 4 | C | |
| Инвентарный номер объекта ОС | InvNum | 6 | C | |
| Код драгоценного материала | PrispVidID | 2 | C | |
| Количество приспособлений и принадлежностей | DragMatKol | 4 | N | |
13) Справочник проведения ремонтных работ – содержит информацию по проведении капитальных ремонтов и модернизации объектов основных средств
Таблица 33 Справочник проведения ремонтных работ
| Наименование реквизита | Идентификатор | Значность | Тип представления | |
| в алгоритме | в программе | |||
| 1 | 2 | 3 | 4 | 5 |
| Код | RCNum | 4 | C | |
| Инвентарный номер | i | InvNum | 6 | C |
| Сумма затрат | Fr (Cr) | RCSum | 10 | N |
| Дата ремонта объекта | RCDate | 6 | D | |
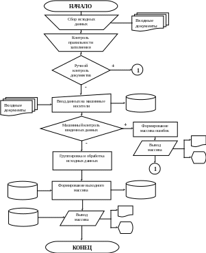
5 Схема получения выходных данных
Представим блок-схему получения выходных данных задачи «Учет основных средств предприятия». При этом для обозначения процессов и операций будем применять типовые конструкты, для составления блок-схем.
Рисунок 2 Алгоритм получения выходных данных задачи «Учет основных средств предприятия»
7 Алгоритм получения выходных данных
В процессе решения задачи по учету основных средств предприятия будем использовать следующие формулы расчета выходных показателей:
1) Общая фактическая стоимость объектов основных средств предприятия
2) Общая стоимость объектов основных средств предприятия по данным бухгалтерского учета
3) Отклонение в реальной стоимости объектов основных средств, от стоимости объектов основных средств по данным бухгалтерского учета
| где, |
|
|
|
4) Балансовая стоимость объектов основных средств предприятия на начало (конец) выбранного отчетного периода
5) Износ объектов основных средств предприятия на начало (конец) выбранного отчетного периода















