101316 (630927), страница 8
Текст из файла (страница 8)
для імпорту в роз-ці стратегії необхідно враховувати процедурні аспекти (Митні правила і процедури Навички спілкування з митними установами Використання брокера з імпорту Ключове значення коносаменту (розписка за товари при перевезенні, контракт, документ, що засвідчує право власності) та ек аспекти (Маркетинг (ціна, якість, ринок, конкуренти, зв'язок з іноз постачальн) Технологія Безперервн і прискор поставок)
для експорту необхідн вибрати метод екс-ту (Вертикальна інтеграція експорт через посередників), а в роз-ці і реал-ції стратегії слід врахувати оцінку експортн потенціалу, Консультації експертів Вибір ринків Формулюв стратегії експорту (цілі, тактика, план-графік дій, граничні строки, розподіл ресурсів) Доставка товару на ринок
для СП слід враховув те що СП важко керувати, бо необхідно враховув інтереси обох партнерів враховув наявність пільгового режиму в кр
для прям іноз інвест врахув пільг в кр-базув та кр-реципієнті врахув ризиків націоналізац, експропріації...
56.Особливості прийняття рішень в м/н менеджменті
Завершальною фазою планування є прийняття управлінських рішень. Прийняття рішень - це основа діяльності організації. Від якості розроблення, прийняття та впровадження управлінських рішень залежить ефективність використання людських, матеріальних, фінансових, енергетичних та інформаційних ресурсів конкретної організації. За результатами рішень відбувається процес порівняння, аналізу та оцінки запланованих показників і досягнутих результатів.
Прийняття та виконання управлінських рішень - найголовніший оцінювальний критерій керівних здібностей.
Ухвалення управлінського рішення - це вибір однієї з кількох можливих альтернатив.
Результатом обраного рішення має бути якась дія. Можна дійти висновку, що “прийняття рішень” означає процес, завдяки якому обирається лінія поведінки як вирішення певної проблеми. Тут ключовими поняттями є процес, лінія поведінки, вибір, вирішення і проблема. Отже, існують дві умови ухвалення рішення - визначення проблеми і вибір рішення.
Шість основних етапів розроблення рішення:
1)розпізнавання проблеми;
2)встановлення цілей (результатів) розв’язання проблеми;
3)вивчення проблеми за допомогою збирання та оброблення релевантної інформації;
4)обгрунтування реалістичних альтернативних дій;
5)порівняння та вибір альтернатив;
6)формулювання (прийняття) та видавання рішення.
57. Роль організаційного фактору в м/н менеджменті
Після розроблення планів і прийняття відповідних управлінських рішень процес досягнення цілей залежить від організації. Поняття організації вживається в двох аспектах:
1)інституціональному, коли організація означає певну групу людей, що спільно досягають загальних цілей;
2)процесному, коли організація означає взаємодію людей між собою.
Але в обох випадках організація має дати відповіді на три ключові запитання:
-Як згруповані працівники?
-Хто для кого є начальником?
-Хто які завдання виконує?
Структура управління відображає форму, тобто побудову, упорядкування суб’єкту управління, спосіб його внутрішньої організації, зв’язки елементів суб’єкту між собою (упорядкованість, підпорядкування окремих елементів управлінського апарату), що дозволяє виконувати необхідні функції управління. Структура управління забезпечує стабільність, стійкість управляючої системи, дякуючи чому вона зберігає свої властивості при зміні зовнішніх або внутрішніх умов. Структура управління підприємством відображає об’єктивно виникаючі відношення управління в рамках даної виробничої системи. Управляючі системи мають ієрархічну структуру з розподілом по вертикалі функцій, обов’язків, прав і відповідальності.
Організаційна структура підприємства - це органічне поєднання організаційної структури управління і структури виробництва. Структура будь-якого підприємства відображає упорядковане розміщення його елементів і форму їх взаємозв’язків. Організаційна структура необхідна для управління різними областями діяльності підприємства, а аналіз переваг і недоліків різних підходів до побудови истеми управління дозволяє зробити правильний вибір на користь конкретної організаційної структури з урахуванням стану ринку і стратегії підприємства. В залежності від двох основних типів умов підприємницької діяльності підприємства (стабільних і змінних) ефективними можуть бути традиційні або ринкові організаційні структури.
Традиційні - поділяються на лінійні, функціональні і змішані.
Ринкові - виникають з розвитком ринкових відносин при підвищенні нестабільності умов функціонування фірм, компаній, галузей і їх прагнення пристосуватись до нових умов.
Вид організаційної структури залежить від ряду факторів. Наприклад, велику роль відіграє розмір фірми і розмір бізнесу. Буває, що у крупній організації діяльність в основному зосереджена в одній або декількох галузях. Частина організацій працює безпосередньо на задоволення потреб широких верств населення, частина, навпаки, має справу в основному з іншими крупними фірмами, перші діють в географічно обмежених регіонах, інші - майже у всіх країнах світу. Організаційна структура повинна максимально відповідати цілям і задачам підприємництва. Найкраща структура дозволяє організації найефективніше взаємодіяти із зовнішнім середовищем, досягати поставлених цілей з найбільшою віддачею. Крім того, структура організації повинна забезпечувати реалізацію її стратегії.
Оскільки з часом стратегії змінюються, то не виключені і відповідні зміни в організаційних структурах.
Для визначення якості організаційних структур будь-якого типу найважливішими є наступні характеристики:
-системний підхід;
-оптимальне поєднання централізованого керівництва і самоуправління на місцях;
-чітке визначення функцій, обов’язків і прав кожної із складових частин структури.
58. Міжнародні переговорні процеси в системі планування
Міжнародні ділові переговори складаються з:
• Планування
• Налагодження міжнародних відносин
• Обмін цільовою інформацією
• Переконання
• Згода
Переговорна тактика
• Місце переговорів
• Часові обмеження
• Відносини "продавець-покупець"
Переговорна поведінка
• Використання експериментальної поведінки
• Обіцянки, погрози і інші типи поведінки
• Невербальна поведінка
• Використання брудних прийомів
59. Система планування в міжнародних корпораціях
Стратегічне планування - це процес визначення основної лінії організації, довгострокових цілей і виконання планів діяльності щодо досягнення зазначених цілей.
Планування м/н діяльності пов’язано з оцінкою багатонаціонального зовн середовища, визначенням майбутніх світових можливостей і небезпек, формулюванням глобальних цілей і стратегій підприємства у світлі оцінки зовнішніх умов і внутр обстеження сильних і слабких сторін підприємства. Планування м/н діяльності включає формулювання короткострокових і довгострокових цілей і задач, розподіл ресурсів - людей, капіталів, технологій, інформації - в м/н плані для досягнення глобальних цілей підприємства. Оскільки здійснення підприємницької діяльності на м/н ринках впливає на всі функції компанії, необхідний широкий підхід до формулювання м/н цілей.
Розгляну систему планування в компанії Мацусіта.
Вона є простою, але багатогранною. Кожні 6 місяців від усіх керуючих відділеннями вимагаються три плани: довгострок пятилітній, середньостроковий дворічний, що приводиться в дію в міру втілення в життя довгострок стратегії розширення виробничих потужностей і виро-ва нових виробів; третій план є виробничою програмою на майб піврічний роб період. Він напр керуючими відділенями на розгляд вищому кері-ву. Коли виникають відхилення від плану спеціальна група сфор-на з персоналу керуючими відділеннями і незалежних контролерів, оперативно розслідує причини відхилень.система план у відділеннях припускає, що кожний сам відділ у рамках відділень, а потім і філія розробляють свій план. На їхній основі готується заг план усієї компанії. План розр на рік і складається з декількох документів- виробничий план, план продажів, плановий кошторис прибутків і збитків, план інвестицій, плановий кошторис капіталу, плановий баланс, баланс оборотного капіталу. Основні положення затвердженого плану філії перед-ся президентом кожному керуючому філією в формі планового кошторису.
60. Суть і основні етапи прийняття рішень в міжнародних операціях
Завершальною фазою планування є прийняття управлінських рішень. Прий-няття рішень = це основа діяльності орг-ції. Від якості розроблення, прийняття та впровадження управлінських рішень залежить ефективність використання людських, матеріальних, фінансових, енергетичних та інформаційних ресурсів конкретної організації. За результатами рішень відбувається процес порівняння, аналізу та оцінки запланованих показників і досягнутих результатів. Прийняття та виконання управлінських рішень - найголовніший оцінювальний критерій керівних здібностей. Ухвалення управлінського рішення = це вибір однієї з кількох можливих альтернатив. Результатом обраного рішення має бути якась дія. Можна дійти висновку, що “прийняття рішень” означає процес, завдяки якому обирається лінія поведінки як вирішення певної проблеми. Тут ключовими поняттями є процес, лінія поведінки, вибір, вирішення і проблема. Отже, існують дві умови ухвалення рішення – визначення проблеми і вибір рішення.
Основних етапів розроблення рішення: розпізнавання проблеми; встановлення цілей (результатів) розв’язання проблеми; вивчення проблеми за допомогою збирання та оброблення релевантної інформації; обгрунтування реалістичних альтернативних дій; порівняння та вибір альтернатив; формулювання (прийняття) та видавання рішення.
61.Особливості управління людськими ресурсами в ТНК
- Відмінність ринків праці у країнах-господарях.
- Переміщення працівників між підрозділами компанії, що розташовані в різних країнах.
- Відмінність практики управління людськими ресурсами в різних філіях.
- Національна орієнтація персоналу.
- Ускладнення контролю виконання.
Джерела людських ресурсів
1.Домашні країни - Експатріанти
-Технічна компетенція
-Висока кваліфікація
-Контроль корпоративної стратегії
2.Країни - господарі - Місцевий персонал
-Пристосованість до місцевих умов
-Високі стимули
-Імідж компанії
-Довгострокові цілі персоналу
-Мобільність
-Менші витрати
3.Треті країни
-Надійна експертиза
-Високі здатності до роботи
62. Критерії відбору персоналу для м/н призначень
1.Загальні критерії
-Технічні навички
-Людські навички
Управляючі дочірніми компаніями
-Добрі комунікації
-Управлінський талант
-Емоційна стабільність
-Здатність адаптуватись до нового середовища
Функціональні керівники
-Зрілість
-емоційна стабільність
-Технічні здатності до виконання службових обов’язків
Операційні менеджери
-Зрілість
-Емоційна стабільність
-Знання локальних законів
-Знання людей країни-господаря
Американський підхід
- Наголос на технічних навичках
Японський підхід
- Наголос на поведінкових навичках (клієнтів, споживачів, підлеглих і ін.).
63. Централ-ція і де центр-ція прийняття упр-х рішень
Ключова проблема прийняття рішень в міжнародних корпораціях –співвід-ношення між центр-цією і децентр-ю. При централізації рішення приймаються на вищому рівні, що забезпечує їх високу якість. При децентралізації прийняття рішень делегується вниз оперативному персоналу, що забез-печує їх гнучкість і своєчасність Сфери міжнародного менеджменту, в яких приймаються переважно централізовані рішення:
• Маркетингова міжнародна політика
• Фінансові справи
• Використання персоналу експатріантів
• Рішення щодо виробничих потужностей
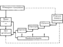
Взаємозв'язок стратегій, структур і прийняття рішень з результативністю управління міжнародною Компанією:
Порівняльні приклади прийняття рішень в різних країнах
а) США - Переважно централізоване прийняття рішень у сфері зовнішньо-економічних операцій. Фактор: необх-ть контролю за розвитком світових стратегій.
б) Японія - Прийняття рішень шляхом консенсусу із попередніми ретельними консультаціями, а також поєднання централізованого і децентралізованого підходів до прийняття рішень. Фактори:
• Вищий менеджмент має велику владу, яка піддається перевірці з боку нижніх менеджерів
• Нижні менеджери мають повноваження щодо огляду, аналізу, критики рекомендованих варіантів дій.
в) Великобританія - більшість організацій є дуже децентралізовані. Фактори:
• Менеджери вищого рівня (uper - level) не розуміються в технічних деталях бізнесу і передають право прийняття рішень вниз
• Найвищі менеджери (top - level) також залежать від середніх менеджерів в керівництві безпосереднім процесом прийняття рішення
64. Суть організаційного фактору і його роль в ММ
Стр-ра управління відображає форму, тобто побудову, упорядкування суб’єкту управління, спосіб його внутрішньої організації, зв’язки елементів суб’єкту між собою (упорядкованість, підпорядкування окремих елементів управлінського апарату), що дозволяє виконувати необхідні функції управління. Стр-ра управління під-твом забезпечує стабільність, стійкість управляючої сис-ми, дякуючи чому вона зберігає свої властивості при зміні зовн. або внутр. умов; відображає об’єктивно виникаючі відношення управління в рамках даної виробничої сис-ми. Управляючі сис-ми мають ієрархічну стр-ру з розподілом по вертикалі функцій, обов’язків, прав і відповідальності.
Організ стр-ра під-тва - це органічне поєднання організ. стр-ри управління і стр-ри ви-цтва. Стр-ра б-якого під-тва відображає упорядковане розміщення його елементів і форму їх взаємозв’язків. Організаційна стр-ра необхідна для управління різними областями дія-сті під-тва, а аналіз переваг і недоліків різних підходів до побудови сис-ми управління дозволяє зробити правильний вибір на користь конкретної організаційної стр-ри з урахуванням стану ринку і стратегії під-тва. В залежності від двох осн. типів умов підпр. дія-сті під-тва (стабільних і змінних) ефективними можуть бути традиц. або ринкові організац. стр-ри.
Традиційні - поділяються на лінійні, функціональні і змішані.
Ринкові - виникають з розвитком ринкових відносин при підвищенні нестабільності умов функціонування фірм, компаній, галузей і їх прагнення пристосуватись до нових умов.















