201955 (608122)
Текст из файла
Федеральное Агентство по образованию
Государственное образовательное учреждение
высшего профессионального образования
Тихоокеанский государственный университет
Кафедра Автоматики и системотехники
Курсовая работа по дисциплине
"Управление данными"
Тема: "Информационная система военного округа"
Выполнил:
студент группы ИС - 52
Коган А.В.
Принял: преподаватель
кафедры "АИС"
Епанешников В.Д.
Хабаровск 2006
Задание на курсовую работу
Информационная система военного округа
Военные части округа расквартированы по различным местам дислокации, причем в одном месте могут располагаться несколько частей. Каждая воинская часть состоит из рот, роты из взводов, взводы из отделений, в свою очередь воинские части объединяются в дивизии, корпуса или бригады, а те в армии. Военный округ представлен офицерским составом (генералы, полковники, подполковники, майоры, капитаны, лейтенанты) и рядовым и сержантским составом (старшины, сержанты, прапорщики, ефрейторы, рядовые). Каждая из перечисленных категорий военнослужащих может иметь характеристики, присущие только этой категории: для генералов это может быть дата окончания академии, дата присвоения генеральского звания и т.д. Каждое из подразделений имеет командира, причем военнослужащие офицерского состава могут командовать любым из вышеперечисленных подразделений, а военнослужащие рядового и сержантского состава только взводом и отделением. Все военнослужащие имеют одну или несколько воинских специальностей.
Каждой воинской части придана боевая и транспортная техника: БМП, тягачи, автотранспорт и пр. и вооружение: карабины, автоматическое оружие, артиллерия, ракетное вооружение и т.д. Каждая из перечисленных категорий боевой техники и вооружения также имеет специфические, присущие только ей атрибуты и по каждой категории может быть несколько видов техники и вооружения. Инфраструктура военной части представлена набором сооружений (сооружение ©1, сооружение ©2 . . .), некоторые из которых предназначены для дислокации подразделений части.
Виды запросов в информационной системе:
Получить перечень всех частей военного округа, указанной армии, дивизии, корпуса и их командиров.
Получить данные по офицерскому составу в целом и по офицерскому составу указанного звания всех частей военного округа, отдельной армии, дивизии, корпуса, военной части.
Получить данные по рядовому и сержантскому составу в целом и с учетом указанного звания всех частей военного округа, отдельной армии, дивизии, корпуса, военной части.
Получить перечень мест дислокации всех частей военного округа, отдельной армии, дивизии, корпуса, военной части.
Получить данные о наличии боевой технике в целом и с учетом указанной категории или вида во всех частях военного округа, в отдельной армии, дивизии, корпусе, военной части.
Получить перечень сооружений указанной военной части, перечень сооружений, где дислоцировано более одного подразделения, где недислоцировано ни одного подразделения.
Получить перечень военных частей, в которых число единиц указанного вида боевой техники больше 5 (нет указанной боевой техники).
Получить данные о наличии вооружения в целом и с учетом указанной категории или вида во всех частях военного округа, в отдельной армии, дивизии, корпусе, военной части.
Получить перечень военных специальностей, по которым в округе, в отдельной армии, дивизии, корпусе, военной части более пяти специалистов (нет специалистов).
Получить перечень военнослужащих указанной специальности в округе, в отдельной армии, дивизии, корпусе, военной части, в указанном подразделении некоторой военной части.
Получить перечень военных частей, в которых число единиц указанного вида вооружения больше 10 (нет указанного вооружения).
Получить данные об армии, дивизии, корпусе, в которые входит больше всего (меньше всего) военных частей.
Оглавление
-
Задача курсовой работы
-
Основные понятия
-
Анализ предметной области
-
Схема данных
-
Скрипт
-
Создание базы данных с помощью CASE Studio 2.21
-
Программа
-
Текст программы
-
Список литературы
-
Задача курсовой работы
Разработать информационную систему военного округа в виде базы данных
Данная программа включает в себя следующие требования
-
Просмотр базы данных
-
Добавление новой информации в базу
-
Редактирование и удаление информации
-
Использование хранимых процедур и триггеров
-
Вывод нужной информации по заданным запросам
-
Формирование отчёта
-
Основные понятия
Данные – это информация представленная в определенном виде, позволяющем автоматизировать её сбор, хранение и дальнейшую обработку человеком или информационным средством.
Для компьютерных технологий данные – это информация в дискретном, фиксированном виде, удобная для хранения, обработка на ЭВМ, а также для передачи по каналам связи.
База данных – именованная совокупность данных, отражающая состояние объектов и их отношений в рассматриваемой предметной области, совокупность взаимосвязанных данных при такой минимальной избыточности, которая допускает их использование оптимальным образом для одного или нескольких приложений в определенной предметной области.
Система управления базами данных (СУБД) – совокупность языковых и программных средств, предназначенных для создания, ведения и совместного использования БД многими пользователями. Автоматизированная информационная система (АИС) – это система, реализующая автоматизированный сбор, обработку, манипулирование данными, функционирующая на основе ЭВМ и других технических средств и включающая соответствующее программное обеспечение и персонал.
Хранимая процедура
Хранимые процедуры — это откомпилированные SQL-инструкции, которые хранятся на сервере.
При их использовании следует принимать во внимание следующее:
♦ В связи с тем, что процедурный кэш работает по принципу хранения либо самых ранних использовавшихся данных (LRU — least recently used) либо недавно использовавшихся данных (MRU — most recently used), хранимая процедура остается в кэше до тех пор, пока не будет вытеснена оттуда другой часто исполняемой процедурой.
♦ Проверка синтаксических ошибок и компиляция происходят при первом запуске хранимой процедуры на исполнение.
♦ Процедуры могут выполняться любыми приложениями, что облегчает контроль над целостностью данных.
♦ В отличие от триггеров процедуры запускаются приложением, а не SQL Server.
♦ Процедуры могут либо выбирать данные, либо модифицировать их, но не то и другое одновременно.
Хранимые процедуры могут использоваться как механизм безопасности.
Пользователю предоставляется право запускать хранимую процедуру, но не право непосредственного доступа к данным таблицы. Обратите внимание на следующие преимущества хранимых процедур:
♦ Все пользовательские приложения будут использовать одну и ту же логику.
♦ Процедуры могут принимать и возвращать параметры.
♦ Процедуры создаются как для постоянного, так и для временного использования (в течение текущего сеанса работы с SQL Server).
♦ Хранимые процедуры могут выполняться автоматически при запуске Microsoft SQL Server.
Создание хранимой процедуры, использованной в программе
ADOQuery1->SQL->Add("CREATE PROCEDURE proc2;1 as SELECT nazvanie_armii, COUNT(Nomer_podrazdelenia) AS col FROM chast GROUP BY nazvanie_armii HAVING COUNT(nazvanie_armii)>=ALL(SELECT COUNT(nazvanie_armii) FROM Chast GROUP BY nazvanie_armii)");
Триггеры
Триггер — это специальный вид хранимых процедур. Триггер выполняется при попытке изменения данных, которые он защищает. Это обязательно происходит, когда в таблице выполняются изменения, связанные с командами SQL INSERT, UPDATE или DELETE.
Триггеры часто используются для поддержки целостности данных или для сложных операций, типа автоматического изменения суммарных данных. Так как каскадные операции для поддержки декларативной ссылочной целостности в данной версии недоступны, триггеры пока нужны. Они позволяют вам проводить операции каскадного удаления или модификации, если происходит попытка нарушить ссылочную целостность между таблицами. Если для таблицы, имеющей триггер, есть ограничения, то они проверяются до выполнения триггера. Если ограничения не могут быть преодолены, то выражение не выполнится, а вслед за ним не сможет сработать и триггер.
Триггер имеет следующие характеристики:
♦ Он связан с таблицами.
♦ Выполняется автоматически не зависимо от того, как происходит изменение данных (с помощью команды UPDATE, в процессе работы пользовательского приложения и т. д.).
♦ Триггер не может быть вызван напрямую и не имеет параметров.
♦ Он может иметь до 16 уровней вложенности.
Это позволяет триггеру, который изменяет значения в таблице, вызвать другой триггер, который в свою очередь запустит на исполнение следующий и так далее.
♦ Триггер является продвинутой формой правил, которые позволяют устанавливать более полный контроль над данными.
Они предупреждают о вводе неправильных данных и данных, которые пытаются нарушить внутреннее соответствие в базах данных SQL Server.
Триггеры создаются с помощью команды CREATE TRIGGER. Команда указывает, для какой таблицы создается триггер и при наступлении какого события триггер должен сработать. Если вы не хотите, чтобы триггер сработал, то единственным выходом из положения является удаление триггера с помощью команды DROP TRIGGER. Создание триггера, использованного в программе:
ADOQuery1->SQL->Add("Create trigger trig on Obedinenie for update as begin if update([nazvanie_armii]) begin UPDATE chast SET chast.nazvanie_armii=inserted.nazvanie_armii FROM chast, deleted, inserted WHERE chast.nazvanie_armii=deleted.nazvanie_armii end end");
Создание отчётов
QuickReport это набор компонент для Builder позволяющий вам построить отчет из базы данных быстро и просто.
Позволяет не только отпечатать отчет, но и просмотреть его на экране, что позволяет пользователю проверить результат без порчи бумаги и экспортировать отчет в другие форматы, такие как простой ASCII текст, текст разделенный запятыми (CSV) и в HTML.
Компоненты
Все компоненты QuickReport расположены на закладке QReport палитры компонент Delphi. Здесь краткий тур что это такое и как они помогут вам.
Figure 1 - TQuickRep and band components
TQuickRep. Это наиболее важный компонент, это контейнер для всех других печатных компонент. Выглядит как лист бумаги, на котором вы будете печатать. Его свойство Page позволяет установить размеры бумаги, в то же время свойство Dataset определяет источник данных для отчета.
TQuickReport немного похож на TDataModule – это специальный тип формы, которая никогда не показывается пользователю программы. Если вы, то вы можете использовать TQuickReport на псевдо-форме вместо компонента TQuickRep– никакой разницы в их методах, свойствах и событиях. Но желательно разместить компонент TQuickRep на форме: это наиболее подходящее решение. Например, размещение TQuickRep на форме позволяет вам использовать обработчик OnCreate если вы пожелаете добавить некоторые объекты в отчет программным путем.
-
Анализ предметной области
Военные части округа расквартированы по различным местам дислокации, причем в одном месте могут располагаться несколько частей. Каждая воинская часть состоит из рот, роты из взводов, взводы из отделений, в свою очередь воинские части объединяются в дивизии, корпуса или бригады, а те в армии.
Военный округ представлен офицерским составом (генералы, полковники, подполковники, майоры, капитаны, лейтенанты) и рядовым и сержантским составом (старшины, сержанты, прапорщики, ефрейторы, рядовые).
Каждая из перечисленных категорий военнослужащих может иметь характеристики, присущие только этой категории: для генералов это может быть дата окончания академии, дата присвоения генеральского звания и т.д. Каждое из подразделений имеет командира, причем военнослужащие офицерского состава могут командовать любым из вышеперечисленных подразделений, а военнослужащие рядового и сержантского состава только взводом и отделением.
Все военнослужащие имеют одну или несколько воинских специальностей.
Каждой воинской части придана боевая и транспортная техника: БМП, тягачи, автотранспорт и пр. и вооружение: карабины, автоматическое оружие, артиллерия, ракетное вооружение и т.д.
Каждая из перечисленных категорий боевой техники и вооружения также имеет специфические, присущие только ей атрибуты и по каждой категории может быть несколько видов техники и вооружения. Инфраструктура военной части представлена набором сооружений (сооружение ©1, сооружение ©2 . . .), некоторые из которых предназначены для дислокации подразделений части.
-
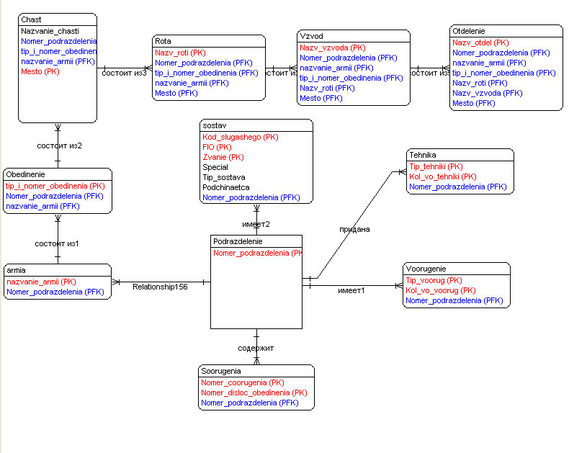
Схема данных
-
Скрипт
/*
Created11.12.2006
Характеристики
Тип файла документ
Документы такого типа открываются такими программами, как Microsoft Office Word на компьютерах Windows, Apple Pages на компьютерах Mac, Open Office - бесплатная альтернатива на различных платформах, в том числе Linux. Наиболее простым и современным решением будут Google документы, так как открываются онлайн без скачивания прямо в браузере на любой платформе. Существуют российские качественные аналоги, например от Яндекса.
Будьте внимательны на мобильных устройствах, так как там используются упрощённый функционал даже в официальном приложении от Microsoft, поэтому для просмотра скачивайте PDF-версию. А если нужно редактировать файл, то используйте оригинальный файл.
Файлы такого типа обычно разбиты на страницы, а текст может быть форматированным (жирный, курсив, выбор шрифта, таблицы и т.п.), а также в него можно добавлять изображения. Формат идеально подходит для рефератов, докладов и РПЗ курсовых проектов, которые необходимо распечатать. Кстати перед печатью также сохраняйте файл в PDF, так как принтер может начудить со шрифтами.
















