2523 (599709), страница 5
Текст из файла (страница 5)
Особливістю об'єктів фінансово-економічного аналізу діяльності підприємств є їх формування під впливом безлічі факторів. Для того, щоб — результати аналізу були предметними з точки зору можливості вжиття певних конкретних заходів для підвищення ефективності роботи підприємства, необхідно виявляти відокремлений вплив на кінцевий результат аналізу певних факторів як таких, що зумовлюють цей результат. Тому задача виключення впливу одних факторів на аналізований об'єкт з метою визначення впливу інших є однією з центральних в аналізі. За допомогою методу ланцюгових підстановок встановимо вплив кожного з факторів (власного та позикового капіталів) на результативний показник - коефіцієнт фінансової стійкості.
Табл.2.3.-
Визначення впливу факторів на зміну результату.
| Власний капітал | Позиковий капітал | Коефіцієнт стійкості | Відхилення | |||||||||
| план | факт | план | факт | план | умов ний | факт | всього | За рахунок І фактору | За рахунок II фактору | |||
| 12378,1 | 10685,8 | 996,3 | 2744,1 | 0,08 | 0,22 | 0,26 | 0,18 | 0,14 | 0,04 | |||
В результаті проведеного факторного аналізу встановила, що у 2005 році коефіцієнт стійкості господарства більший на 0,18 за 2003 рік. Цей показник підвищився в результаті зменшення власного капіталу на 0,14 і дуже незначного збільшення позикового капіталу - на 0,04, тобто власний капітал має більший вплив на зміну коефіцієнта фінансової стійкості.
Раціональне формування всіх названих вище джерел має значний вплив на процес виробництва, на фінансові результати і фінансовий стан підприємства, сприяє досягненню мети з мінімально необхідними за даних умов оборотними коштами.
2.4. Аналіз структури поточних зобов'язань
Для прийняття рішення про взяття кредиту необхідно проаналізувати структуру поточних зобов'язань. Зробимо це за допомогою таблиці....
Табл.2.4.
Структура поточних зобов'язань ТОВ "АФ Україна" за 2005рік,тис.грн.
| Стаття балансу | Значення | Структура, % |
| Короткострокові кредити банків | 950,0 | 34,6 |
| Поточна заборгованість за довгостроковими зобов'язаннями | - | - |
| Кредиторська заборгованість за товари, роботи, послуги | 557,3 | 20,3 |
| Поточні зобов'язання за розрахунками: 3 одержаних авансів | 79,6 | 2,9 |
| 3 бюджетом | 229,1 | 8,3 |
| Зі страхування | 50,4 | 1,8 |
| 3 оплати праці | 57,8 | 2,1 |
| 3 учасниками | 16,6 | 0,6 |
| Із внутрішніх розрахунків | 803,3 | 29,4 |
| Усього по господарству | 2744,1 | 100 |
У статті Короткострокові кредити банків відображається сума поточних зобов'язань господарства перед банками за отриманими від них позиками. Кредити складають найбільшу частку поточних зобов'язань - 34,6%, так як господарство щойно взяло новий кредит на рік.
Стаття "Поточна заборгованість за довгостроковими зобов'язаннями" показує суму довгострокових зобов'язань, яка підлягає погашенню протягом дванадцяти місяців з дати балансу. Ця стаття відокремлена для формування та відображення інформації про поточну частину довгострокових зобов'язань. Але, як бачимо з таблиці 2.4, у ТОВ "АФ Україна" така заборгованість відсутня.
У статті "Кредиторська заборгованість за товари, роботи, послуги" показується сума заборгованості постачальникам і підрядникам за матеріальні цінності, виконані роботи та отримані послуги. Вона складає 557,3 тис. грн., або 20,3%. Кредиторська заборгованість належить до позапланових залучених джерел формування оборотних коштів, її породжує брак власних коштів.
Наявність кредиторської заборгованості постачальникам свідчить проучасть угосподарському обороті підприємства коштів інших суб'єктів господарювання. Основними кредиторами є: ТОВ "Агро-Сервіс" - за запчастини; ЗAT "Гібрид -С" -за насіння соняшнику; ТОВ "АФ Дари України" - за авто послуги, зернофураж; РК Профсоюзу за фінансову допомогу; РЕС - за електроенергію; ФГ "Степове" - за агро-послуги; ЗАСТ "Чорноморець" - за насіння пшениці; а також ТОВ "Мелітопольагроекспорт", ТОВ "Тур".
Поточні зобов'язання за розрахунками - це сума поточних зобов'язань з одержаних авансів, з нарахованих сум платежів до бюджету та позабюджетних фондів, зі страхування, з оплати праці, з розрахунків з учасниками та із внутрішніх розрахунків.
Заборгованість підприємства за всіма видами платежів до бюджету, включаючи податки з працівників підприємства, показані в статті "Поточні зобов'язання із розрахунків з бюджетом" і складають 229,1тис. грн. або 8,3%.
У статті "Поточні зобов'язання зі страхування" відображається сума заборгованості за відрахуваннями до Пенсійного фонду, на соціальне страхування, страхування майна підприємства та індивідуальне страхування його працівників, яка дорівнює 50,4 тис. грн., що за структурою склало 1,8%.
Стаття "Поточні зобов'язання за розрахунками з оплати праці" показує заборгованість підприємства з оплати праці, включаючи депоновану заробітну плату. У 2005 році такі зобов'язання склали 57,8 тис. грн. або 2,1% від загальної суми поточних зобов'язань.
У статті "Поточні зобов'язання за розрахунками з учасниками" відображається заборгованість господарства його учасникам (засновникам), пов'язана з розподілом прибутку (дивіденди тощо) і формуванням статутного капіталу, яка склала найменшу частку в структурі - 0,6%.
Заборгованість підприємства пов'язаним сторонам та кредиторська заборгованість з внутрішньовідомчих розрахунків обліковується в статті "Поточні зобов'язання із внутрішніх розрахунків" і за звітний 2005 рік має значення 803,3 тис. грн., що в загальній структурі поточних зобов'язань складає досить велику частку - 29,4%.
Здатність господарства розрахуватися з кредиторами за рахунок дебіторів протягом одного року можна визначити шляхом співвідношення дебіторської та кредиторської заборгованості.
К д/к = (Ф№1,ряд.16О+ряд.17О+ряд.18О+ряд.19О+ряд.2ОО+ряд.21О) / (Ф№1,ряд.520+ряд.530+ряд.540) = 605,5 / 636,9 = 0,95.
Критичне значення цього коефіцієнта дорівнює 1. Тобто, кредиторська заборгованість господарства трохи перевищує дебіторську. ТОВ "АФ Україна" здатне, але не на 100% протягом одного року розрахуватися з кредиторами за рахунок коштів, одержаних від дебіторів. Незначну частину боргу господарство може погасити за рахунок готової продукції, товарів.
2.5. Види кредитів на підприємстві
Використання банківських кредитів для підприємства, яке функціонує у ринковій економіці, є показником нормальної фінансової діяльності, бо вкладення власних фінансових ресурсів у засоби виробництва має відбуватися лише в межах постійної потреби, яка не зазнає коливань в сторону зменшення. Для покриття тимчасово збільшеної потреби у фінансових ресурсах раціонально використовувати банківський кредит, тому в ринковій економіці саме на його долю припадає значна частина позичкового капіталу.
Згідно висновків відділу активно-пасивних операцій про можливість надання кредиту в сумі 800 000 грн. строком на 12 місяців під 20% річних, зазначається, що ТОВ "АФ Україна" представляє для банку інтерес не тільки як позичальник, але й як клієнт. За даними управління сільського господарства Мелітопольського району Товариство з обмеженою відповідальністю "Агрофірма Україна" за виробничими та економічними показниками займає друге місце у Мелітопольському районі. Тому банк розглянувши заяву клієнта надає йому кредит 800 000грн.
Погашення позики здійснюється або однією сумою одночасно по закінченні строку користування позикою, або періодично протягом всього терміну дії кредитної угоди. Відсоток нараховується на суму непогашеного кредиту. Сплата відсотків здійснюється за фактичну кількість днів користування позикою.
Банк, здійснюючи попередній аналіз фінансового стану позичальника, вивчає його кредитоспроможність. Метою аналізу кредитоспроможності є оцінка результатів фінансової діяльності позичальника, на підставі якої банк приймає рішення щодо можливості надання кредиту або припинення кредитних відносин з даним клієнтом. Кредитоспроможність позичальника - це його здатність повністю і в строк розрахуватися за своїми борговими зобов'язаннями. Для здійснення оцінки фінансового стану слід враховувати чітко визначені об'єктивні показники його діяльності, такі як обсяг реалізації, прибуток та збитки, рентабельність, коефіцієнти ліквідності, грошові потоки (надходження коштів на рахунки позичальника), склад та динаміку дебіторсько-кредиторської заборгованості тощо. Комерційний банк повинен враховувати також чинники, які носять суб'єктивний характер: ефективність управління підприємством, ринкову позицію позичальника та його залежність від циклічних і структурних змін в економіці галузі, наявність державних замовлень та державної підтримки позичальника, історію погашення кредитної заборгованості в минулому тощо.
Одним з коефіцієнтів, який використовується для визначення ліквідності підприємства є коефіцієнт загальної ліквідності. Він характеризує на скільки обсяг короткострокових зобов'язань і розрахунків можливо погасити за рахунок усіх ліквідних активів, або достатність обігових коштів для погашення боргів протягом року. Цей коефіцієнт розрахували шляхом ділення суми 2-го розділу активу (оборотні активи) на суму розділу 4-го пасиву (поточні зобов'язання). Нормативне значення =>2. В досліджуваному господарстві значення коефіцієнта зменшилось на 14,8% порівнюючи 2005 і 2003 роки.
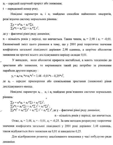
Найбільш досконалим способом виявлення закономірностей розвитку явища є аналітичне вирівнювання рядів динаміки. Вирівнювання способом найменших квадратів можна здійснити по прямій або по кривій лінії, яка виражає функціональну залежність рівнів ряду динаміки від часу. Рівняння прямої має такий вигляд :
yt = a0 + a1*t = 2,98-0,01*t, де yt - вирівняні рівні ряду динаміки;
ао - вирівняний рівень ряду при умові, що t =0, тобто в році, який передує початку досліджуваного періоду; (
Табл.2.5. - Вихідні та розрахункові дані для аналітичного вирівнювання по прямій і по параболі.
| Роки | Коефіцієнт загальної ліквідності | t | і1 | tj | t4 | y*t | Вирівнювання | ||
| По прямій | По параболі | ||||||||
| 2001 | 2,7 | -2 | 4 | -8 | 16 | -5,4 | 10,8 | 3 | 2,5 |
| 2002 | 2,8 | -1 | 1 | -1 | 1 | -2,8 | 2,8 | 2,99 | 3,24 |
| 2003 | 3,6 | 0 | 0 | 0 | 0 | 0 | 0 | 2,98 | 3,48 |
| 2004 | 3,5 | 1 | 1 | 1 | 1 | 3,5 | 3,5 | 2,97 | 3,22 |
| 2005 | 2,3 | 2 | 4 | 8 | 16 | 4,6 | 9,2 | 2,96 | 2,46 |
| І | 14,9 | 0 | 10 | 0 | 34 | -0,1 | 26,3 | 14,9 | 14,9 |
2.6. Оцінка резервів ефективного використання кредиту
Розглядаючи доцільність залучення кредиту як джерела формування оборотних засобів, необхідно обов'язково мати на увазі ту обставину, що це об'єктивна необхідність господарської діяльності в умовах комерційного розрахунку, а не вимушена міра тільки у певних ситуаціях. І найбільш доцільним для організації фінансів, і найбільш ефективним для виробничої діяльності є положення, коли власними джерелами покривається тільки мінімальна потреба в оборотних коштах. Тимчасова потреба у фінансових ресурсах, яка виникає при нагромадженні окремих елементів оборотних засобів вище мінімального нормативу, покривається кредитом.















