124376 (598600), страница 9
Текст из файла (страница 9)
На комплексообразующих катализаторах идут реакции изомеризации и перераспределения водорода в молекулах, что повышает выход бензина по сравнению с термическим крекингом на 15 - 35%. Октановое число растет на 7 - 10 единиц.
Первую группу катализаторов применяют для облагораживания моторных топлив при их гидроочистке, каталитическом реформинге, а вторую - при каталитическом крекинге.
Каталитический крекинг нефтепродуктов - соляровых, керосиновых фракций - ведут в паровой фазе при температуре 450°С, давлении 0,1 - 0,2 МПа на катализаторе комплексе образующего типа. В результате концентрация ароматических углеводородов в бензине растет по сравнению с бензином термического крекинга с 3% до 16%. Это увеличивает октановое число до 77 - 78 единиц.
Преимущество каталитического крекинга также состоит в уменьшении количества непредельных углеводородов. В результате повышается стабильность бензина, его химическая стойкость, предотвращается образование смолистых веществ при хранении, применении.
Недостатком процесса крекинга является образование кокса (до 5%). Протекает отложение углерода на поверхности катализатора, что приводит к уменьшению его активности. Для восстановления катализатора осуществляют, например, выжигание отложений при температуре 550 - 600°С.
Однако образование кокса, особенно увеличение его выхода до R - 10%, интенсифицирует перераспределение водорода в молекулах. В результате выход бензина растет, а выход непредельных падает. Вместе с тем не идут по пути увеличения выхода кокса, так как при этом затрудняется регенерация катализатора.
При каталитическом крекинге керосино-соляровых фракций получают около 12 - 15% газов, содержащих пропан-пропиленовую и бутан-бутадиеновую фракции; до 10% каталитического газойля -лучшего дизельного топлива; 4-5% кокса; до 70% бензина с октановым числом 77 - 78 единиц.
Высокий выход бензинов с хорошими антидетонационными свойствами, а также возможность получения низко сернистых бензинов из высокосернистых фракций нефти, также являются преимуществами каталитического крекинга по сравнению с термическими методами.
Для увеличения октанового числа бензинов применяют каталитический реформинг. Его ведут в среде водорода под давлением в присутствии катализаторов контактного типа. При этом снижается выход кокса на катализаторе и количество серы в бензинах. Это достигается каталитическим отщеплением атомов серы, их гидрированием с образованием сероводорода.
Варианты реформинга отличаются температурой, давлением, катализаторами и методами их регенерации.
Распространение получил платформинг - процесс каталитической переработки легких нефтяных фракций на платиновом катализаторе в среде водорода при температуре 500°С. Платину используют на носителе - оксиде алюминия. В процессе платформинга одновременно идут реакции расщепления молекул, гидрирования, изомеризации, образования ароматических углеводородов. В зависимости от давления получают высокооктановый бензин либо ароматические углеводороды. При давлении около 5 МПа образуется бензин с октановым числом 98, а при 1,5 - 3 МПа - ароматические углеводороды.
При каталитическом реформинге, кроме жидких веществ, получаются газообразные с выходом 5 - 15%. Они содержат водород, метан, этан, пропан, бутан, изобутан. Эти соединения служат сырьем для синтеза метанола, формальдегида, пропилена, бутадиена, высокооктановых добавок к бензинам. Водород также используют для очистки нефтепродуктов от серы (гидроочистка). Гидроочистку ведут при давлении водорода 5-7 МПа, температуре 340 - 430°С на алюмокобальтмолибденовом катализаторе. При взаихмодействии водорода с сернистыми и кислородсодержащими соединениями образуются легко удаляемые сероводород, аммиак, вода.
Сочетание процессов каталитического реформинга и гидроочистки исключает необходимость строительства установок по производству водорода.
4.2 Примеры выполнения заданий
Пример 1. Определить молярную и массовую долю нефти в во-донефтяной эмульсии, если объемная доля воды в эмульсии 50%, молярная масса нефти 200 кг/моль, плотность ее 850 кг/м3, плотность воды 1000 кг/м3.
Решение. Состав смеси характеризуется числом компонентов смеси, их соотношением. Соотношение компонентов определяется долями: массовой, объемной, молярной. Сумма долей всех компонентов смеси равна единице.
Массовая, молярная, объемная доли компонентов рассчитывается по выражениям:
где М. - молярная масса г-й компоненты.
Если выразить массу компонента через плотность, объем, то выражение для молярной доли будет иметь вид:
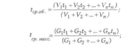
Пример 3. Проведена разгонка нефтепродукта. Получены следующие температуры кипения: 10% - 140°С; 30% - 175°С; 50% - 230°С; 70% - 240°С; 90% - 250°С. Определить точку кипения.
Решение. Нефть и нефтепродукты не являются индивидуальными веществами, представляют сложную смесь углеводородов и их соединений. Поэтому нефтяные фракции выкипают в интервале температур. Для их характеристики пользуются средней температурой кипения (среднеобъемной, среднемассовой, среднемолекуляр-ной и др.). Среднеобъемная, среднемассовая, среднемолекулярная температуры находятся по формулам:
где Vr..Vn - объемы (или % объемн.) отдельных фракций;
Gr..Gn - массы (или % масс.) отдельных фракций;
tr..tn - температуры кипения фракций;
Nj...Nn - моли (или объемные доли) отдельных фракций.
При разгонке нефтепродуктов по ГОСТ устанавливают температуры отгона 10% (объемн.), 30%, 50%, 70%, 90% этих продуктов. Тогда среднеобъемная температура рассчитывается по выражению:
Пример 4. Определить выход бензина при каталитическом крекинге в кипящем слое катализатора. Сырьем служит керосино-газойлевая фракция плотностью /э204 = 0,870; глубина превращения сырья X = 0,60; температура в реакторе 468°С. Константа скорости реакции К = 0,28 (по данным температуры, свойствам сырья).
Решение. Уравнение зависимости выхода бензина {Xff % масс.) от глубины превращения сырья предложено группой специалистов под руководством Г. М. Панченкпвя. Оно имеет вид:
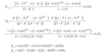
Пример 5. На установке каталитического крекинга с реактором ступенчато-противоточного типа при 475°С перерабатывается вакуумный газойль. Определить выход легкого газойля (X ), бензина (Х6), кокса (Хк), газа (Хг), если глубина превращения равна 65% масс. Макрокинетические коэффициенты К' и К" для шести секций аппарата равны 1,25 и 0,6.
Решение. Учеными Д.И. Орочко, Г.Н. Черниковой выведены зависимости выхода продуктов (X, массовые доли) от глубины превращения тяжелого газойля на установке каталитического крекинга с реактором ступенчато-противоточного типа. Тогда выходы продуктов равны:
Пример 6. на установке каталитического крекинга с подвижным слоем катализатора перерабатывается 1000 т/сут газойля. Определить массу катализатора, восстанавливаемого в регенераторе, время пребывания частиц катализатора в регенераторе. В качестве исходных данных принять, что насыпная плотность катализатора Рнас ~ 0»7 т/м3, интенсивность выжигания кокса К = 15 кг/м3 слоя в час, допустимое отложение кокса на отработанном катализаторе X' = 2% масс, выход кокса Хк = 5,9% масс.
Решение. Сначала рассчитывают массу циркулирующего катализатора:
Пример 8. Определить состав автомобильного бензина А-72, который получается при смешении бензина прямой перегонки с октановым числом 62 с бензином каталитического крекинга, октановое число которого равно 82. По исследовательскому методу октановое число бензина А-72 равно 70 единицам.
Решение. Пусть Х- массовая доля бензина каталитического кре-кингав А-72. Тогда можно записать: 100x76 = (100 - JQX62 + Хх82; X = 70% масс. Следовательно, А-72 состоит из 70% масс, бензина каталитического крекинга и 30% масс, бензина прямой перегонки.
Пример 9. Рассчитать количество сухой шихты (Gcui) из 1000 кг рабочей шихты, загружаемой в камеру коксования, а также выход валового кокса, если влага в шихте W = 8,5%, выход летучих веществ валового кокса на сухую зольную массу Vек = 1%; разница на выход кокса, получаемого в производственных условиях и при определении летучих веществ в лабораторных условиях, а = 3%; выход летучих веществ шихты на сухую массу, Vе' - 26%.
Решение. Рабочей шихтой называют коксуемую шихту, содержащую влагу. Масса сухой шихты находится из выражения:
4.3 Контрольные задания к практическим занятиям
-
Нефтепродукты подвергли перегонке и получили следующие температуры отгонки отдельных фракций, а также количества этих фракций (% масс): 100°С - 12%; 150°С - 30%; 185°С - 20%; 220°С - 20%; 245°С - 18%. Определить точку кипения.
-
Определить молекулярную массу смеси бензола с изооктаном, если мольная доля бензола равна 0,52; изооктана - 0,49.
-
Смесь состоит из 1400 кг бензола, 2600 кг Н-октана, 1000 кг гептана. Определить среднюю молекулярную массу смеси.
-
Определить выход бензина при каталитическом крекинге в кипящем слое катализатора. В качестве сырья используют керосино-газойлевую фракцию, глубина превращения которой равна 0,59. Константа скорости реакции составляет 0,28.
-
На установке каталитического крекинга с четырехсекционным реактором ступенчато-противоточного типа перерабатывается вакуумный газойль при 500°С. Определить выходы продуктов, если К' и К" для четырех секций при температуре 500°С равны 1,45 и 0,65, глубина превращения составляет 0,70.
-
На установке каталитического крекинга с подвижным слоем катализатора непрерывно ведут восстановление катализатора в регенераторе. Каковы масса катализатора, восстанавливаемого в регенераторе, и время пребывания катализатора в регенераторе, если насыпная плотность катализатора 0,75 т/м3, интенсивность выжигания кокса - 15 кг/м3 слоя в час, допустимое отложение кокса на катализаторе 2,2%, выход кокса 5%.
-
Определить октановое число смешения ароматических углеводородов, если смесь состоит из 70% базового бензина с октановым числом 92,5 и 20% углеводородов. Октановое число смеси 90%.
-
Рассчитать состав бензина А-72, получаемого смешением бензина прямой перегонки с октановым числом 60 и бензина каталитического крекинга с октановым числом 80 единиц.
-
Определить выход кокса на рабочую шихту, если выход летучих веществ шихты на сухую массу равен 28%, влага в шихте 8,9%, выход летучих веществ валового кокса на сухую'зольную массу 1%.
5. ТЕХНОЛОГИЧЕСКИЕ ПРОЦЕССЫ ПРОИЗВОДСТВА
ХИМИЧЕСКИХ ВОЛОКОН
-
Классификация химических волокон и характеристика
процессов их получения
















